Einfaches Labornetzteil 0...20VDC / max. 3A
mit NPN-Komplementärdarlingtonstufe
und Überlastanzeige (Overload)
- Elektronik-Minikurse: Inhaltsverzeichnis WICHTIG: Diverse technische Infos
- Elektronik-Minikurse: Philosophie (Sinn, Vorwissen, Praxisbezug)
- Hilfe bei Leserfragen. (WICHTIG: Unbedingt zur Kenntnis nehmen!)
- Simulieren und Experimentieren, ein Vorwort von Jochen Zilg
- Autor: Thomas Schaerer Opamp-Buch Timer555-Buch
Themenübersicht
- Einleitung mit Update-Hinweis
- Diskreter oder integrierter Aufbau
- Die Schaltung
- Wie arbeitet die Spannungsregelung?
- Wozu dient R1 zwischen Basis und Emitter von T1?
- Die zusätzliche Frequenzgangkompensation mit C3 und R5
- Wie arbeitet die Strombegrenzung (I-Limiter)?
- Die OVERLOAD-Anzeige
- Zwei unscheinbare aber wichtige Dioden, D1 und D2!
- Stabilität, Brummen und Rauschen
- Wie hoch muss minimal die Eingangsspannung +Ue sein?
- Wie hoch darf maximal die Eingangsspannung +Ue sein?
- Belastung von T1, Kriterien und der Zweite Durchbruch
- Grundlegendes zur Kühlung von T1
- Die Kühlung von T2
- Kühlkörper-Online-Berechnungsprogramme
- Platinenlayout zur Schaltung in Bild 1
- Testschaltung und die Frequenzgangkompensation
- Update: Kurzschluss- und Überlastsicher (März 2020)
- Welche Alternative gibt es für höhere Spannungen?
- Linkliste
Einleitung mit Update-Hinweis
Mit diesem Elektronik-Minikurs und mit dem ersten Teil
(1) zur
komplementären Darlingtonschaltung begann meine Tätigkeit
im Dezember 1999 im ELektronik-KOmpendium
"das ELKO",
das damals noch E-ONLINE hiess.
Auf Grund von unterschiedlichen Leserfeedbacks erweiterte ich den ersten
und diesen zweiten Teil im Februar 2003 massiv. Es kamen mehr
Schaltungsdetails, ausführlicher Text, ein Anwendungshinweis für höhere
Ausgangsspannungen +Ua und eine Testschaltung zum Messen der Stabilität
in Abhängigkeit von schnellen Laständerungen hinzu. Dieser
Elektronik-Minikurs setzt die erlernte Grundlage des soeben angedeuteten
ersten Teiles
(1)
unbedingt voraus! Im ersten Teil gibt es auch ein paar Links zum
Erfinder des komplementären Darlington George Clifford Sziklai,
der, nebenbei erwähnt, auch noch viel anderes erfand.
Am 21. Mai 2008 stellte ein Leser im
ELKO-Diskussionsforum,
der die Schaltung in
Bild 1
nachgebaut hat, fest, dass die OVERLOAD-Anzeige nicht richtig
funktioniert, wenn man mit der Ausgangsspannung +Ua auf beinahe 0 VDC
hinunterfährt und wollte den Grund wissen. Ich erklärte die Ursache in
einem folgenden Posting und ich nahm dies zum Anlass diesem
Elektronik-Minikurs ein Update zu verpassen, der diese Problematik mit
einer zusätzlichen kleinen Schaltung beschreibt und einen Weg zeigt, wie man
dieses Problem lösen kann. Im Kapitel "Die OVERLOAD-Anzeige"
und mit dem Inhalt von Teilbild 2.2 wird eine Lösung gezeigt.
Zum folgenden Studium benötigt man u.a. die Datenblätter des Opamp
LM358 (LM358A)
und die Transistoren
MJ2955
BD139
BC547(Ex-BC550)
BC557(Ex-BC560)
IRLZ34N(MOSFET).
Unterschied zwischen LM358 und LM358A: Man beachte im Datenblatt
den detaillierten Vergleich. Es gibt gewisse nennenswerte Unterschiede
im Bereich von Input-Offset-Voltage, Input-Bias-Current und
Input-Offset-Currenet. Bei der vorliegenden Schaltung sind diese
Unterschiede praktisch irrelevant. Da man diesen Opamp vielleicht gerne
auch für andere Anwendungen an Lager hat, lohnt es sich trotzdem die
Unterschiede ernst zu nehmen, und beim Kauf den LM358A vorzuziehen. Die
selben Überlegungen gelten für den Quad-Opmp LM324 bzw. LM324A. Die
IC-internen Opamp-Schaltung sind identisch.
Update Hinweis (zusätzliche Ministromquelle): Man liest, dass
dieses Netzteil nicht dauerhaft kurzschlussfest und nur bedingt
überlastfest ist. Dies kann man wirkungsvoll vermeiden, wenn man den
Dual-Operationsverstärker OA1, OA2 nicht direkt mit der Eingangsspannung
+Ue speist. Mit einer Z-Diode Zm1 kann man dieses Problem vermeiden.
Allerdings mit dem Nachteil, dass die Eingangsspannung +Ue erhöht werden
muss.
Es gibt noch eine andere Möglichkeit, wobei man OA1, OA2 direkt an +Ue
betreiben kann ohne den Widerstand Rn1 einsetzen zu müssen. Die Lösung
besteht darin an Stelle von Rn1 eine kleine Konstantstromquelle
einzusetzen, wobei der konstante Strom erst dann einsetzt, wenn der
I-Limiter zum Einsatz kommt, um den Strom an +Ua zu begrenzen. Der
Spannungsverlust, der diese Ministromquelle zwischen dem Ausgang von OA1
und Basis von T2 verursacht, liegt bei etwa 0.15 VDC. Erst bei Überlast
oder Kurzschluss erhöht sich diese Spannung deutlich, wegen den
konstanten Strom von 5 A in Richtung Kollektor von T3, die
I-Limiter-Funktion. Dies hat dann auch seine Richtigkeit. Um es besser
zu verstehen, gleich einen kurzen Blick auf die Schaltung von
Bild 4.
Details zu diesem Backup liest man im Kapitel "Update: Kurzschluss-
und Überlastsicher".
Diskreter oder integrierter Aufbau
Im Kapitel "Die OVERLOAD-Anzeige" wird darauf hingewiesen, dass
auf Grund eines kleinen Problems die Schaltung in
Bild 1
nicht zu einer Serieproduktion eignet. Dazu will ich hier deutlich
machen, dass die Schaltung in Bild 1 als Lehrstück dient. Der
Elektronik-Azubi lernt wie man ein Netzteil mit einer komplementären
Darlingtonstufe realisiert, er lernt wie eine quasi diskrete
Spannungsregelschaltung funktioniert und er lernt etwas über wichtige
Details worauf es ankommt und er kann mit Bild 1 eine funktionsfähige
Schaltung nachbauen und auch nach seinen Bedürfnissen erweitern oder
verändern. Quasi diskret heisst, es kommen sowohl integrierte Schaltungen
(hier der Dual-Opamp LM358A) und einzelne Transistoren, Dioden, etc. zum
Einsatz.
Moderne Schaltungen für den selben Spannungs- und Strombereich werden
heute weitgehend integriert realisiert. Das spart viele Bauteile und
eine wichtige Schutzfunktion für die Überlast
(Safe_Operating_Area)
ist gleich mit integriert. LM317S, LM350T und LM338 sind drei
intergrierte Spannungsregler, die man anstelle der Schaltung in Bild 1
einsetzen kann. Allerdings benötigen die Schaltungen mit diesen ICs auf
jeden Fall eine negative Zusatzspannung, wenn die Ausgangsspannung bis
auf 0 VDC steuerbar sein soll. Eine negative Zusatzspannung ist in
Bild 1 nicht nötig, ausser die OVERLOAD-Anzeige soll auch bei
Ausgangsspannungen von 1 VDC oder weniger, perfekt arbeiten.
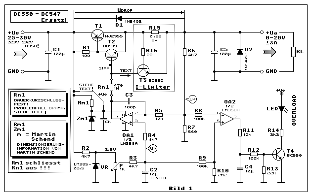
Die Schaltung

Wie arbeitet die Spannungsregelung?
T1 und T2 bilden eine NPN-Komplementärdarlingtonstufe. Diese wird durch
den Operationsverstärker (Opamp) OA1 gesteuert. OA1 vergleicht die durch
das Potmeter P erzeugte variable Referenzspannung Ur (r = reference) mit
der gegengekoppelten Spannung Uf (f = feedback), die sich aus der
Ausgangsspannung +Ua und dem Spannungsteiler R6/R7 ergibt. Dadurch
regelt sich eine last- (RL) und
eingangsspannungsunabhängige (+Ue) stabile Ausgangsspannung +Ua, welche
mit P zwischen beinahe 0 VDC und 20 VDC einstellbar ist. Der
Spannungsteiler R6/R7 verstärkt die mit P eingestellte Referenzspannung
Ur zur Ausgangsspannung +Ua, die sich wie folgt berechnet:
Ua = Ur * ((R6 + R7) / R7)
Die Ausgangsspannung ist dann im eingeschwungenen Zustand, wenn die
Spannungen am invertierenden und am nichtinvertierenden Eingang des OA1
gleich gross sind, sieht man grosszügig von der sehr niedrigen
DC-Offsetspannung ab. Oder anders formuliert: Im eingeschwungenen
Zustand beträgt die Differenzspannung zwischen den Eingängen von OA1 0
V.
Es stellt sich die Frage, wieviel Strom der Ausgang von OA1 in die Basis
von T2 liefern muss, damit ein maximaler Strom von 3 A am Ausgang
möglich ist. Der Basisstrom von T2 berechnet sich aus dem Kollektorstrom
von T1 dividiert durch das Produkt der beiden Stromverstärkungsfaktoren
von T1 und T2:
IB(T2) = IRL /
(ß(T1) * ß(T2))
Dazu benötigen wir die Datenblätter von T1 (MJ2955) und T2 (BD139).
Links in der Einleitung. Wir wollen wissen wie gross die
Stromverstärkungsfaktoren
ßT1 und ßT2 sind.
Betrachten wir zunächst das PNP-Arbeitspferd T1, den MJ2955. Bei einem
Kollektorstrom von 3 A und einer Chiptemperatur zwischen 25 und 150 °C
hat die Stromverstärkung einen Wert zwischen 40 bis 50 und dies bei
einer Kollektor-Emitterspannung von 4 VDC. Dies zeigt uns das Diagramm
"DC-Current-Gain". Das Diagramm
"Collector-Saturation-Region" zeigt wie gross der
Basisstrom sein muss, damit die Kollektor-Emitter-Spannung so klein wie
möglich sein kann. Das Diagramm zeigt Beispiele für Ströme von 1 A, 4 A
und 8 A. Man betrachte die Kurve für 4 A, weil sie dem Strom von 3 A am
nächsten liegt. Gibt man sich mit einer minimalen
T1-Kollektor-Emitterspannung von 1VDC bei einem Kollektorstrom von 4 A
zufrieden, benötigt T1 einen Basisstrom von etwa 120 mA. Dies ergibt
einen Stromverstärkungsfaktor von 33. Bei einem Kollektorstrom von 3 A
dürfen wir ein Stromverstärkungsfaktor von 40 voraussetzen.
Der daraus resultierende T1-Basisstrom von etwa 75 mA ist zur Hauptsache
der Kollektorstrom von T2. Wir betrachten jetzt das Datenblatt des
BD139. Das Diagramm "DC-current-gain" zeigt, dass bei
einem Kollektorstrom von etwa 75 mA eine Stromverstärkung von etwa 95,
bei einer Kollektor-Emitter-Spannung von 2 VDC, resultiert. Das Produkt
der beiden Stromverstärkungsfaktoren von T1 und T2 wären demnach ein
Faktor von 3800. Bei einem maximalen Laststrom am Ausgang von 3 A ergibt
dies ein T2-Basisstrom von 0.78 mA. Wir runden auf zu 1 mA. Dies ist der
Belastungsstrom am Ausgang von OA1 und dieser Strom ist für den LM358(A)
leicht zumutbar, wie im LM358-Datenblatt das Diagramm "Output
Characteristics Current Sourcing" zeigt.
Wozu dient R1 zwischen Basis und Emitter von T1?
Die Stromverstärkung der komplementären Darlingtonstufe aus T1 und T2
ist relativ hoch. Wenn der Ausgang +Ua fast nicht oder gar nicht
belastet ist, kann sich die Regelschaltung in dem Sinne destabilisieren,
dass +Ua plötzlich ansteigt, weil die extrem niedrigen Restströme in den
Silizium-Transistoren T1 und T2 diesen Effekt, vor allem bei höheren
Betriebstemperaturen, verursachen können. Ich habe das zwar nie
beobachtet bei den Messungen. Es lohnt sich aber trotzdem solchen
Worst-Case-Situationen vorzubeugen. Besonders dann, wenn es so einfach
ist.
Was aber bewirkt R1 auch noch? Er sorgt dafür, dass bei einem sehr
kleinen Strom an RL nur T2 und nicht auch T1
leitet. T1 leitet erst dann, wenn die Stromlast an +Ua so gross ist,
dass an R1 etwa 0.7 V liegt. Das ist die Basis-Emitterschwellen-Spannung
von T1. Der Strom durch R1 begrenzt sich dadurch auf einen Wert von etwa
7 mA. Mehr Strom fliesst von der T1-Basis zum T2-Kollektor. Vom
T2-Emitter via R15-Strommess-Widerstand zum Ausgang +Ua. Berücksichtigt
ist hier die Strombegrenzungsfunktion mit T3 und R15 noch nicht.
Die zusätzliche Frequenzgangkompensation mit C3 und R5
Viele der heute verwendeten Opamps arbeiten bis hinunter zu einer
Verstärkung von 1 stabil. Man bezeichnet solche Opamps als
unitygain-stabil (unitygain-stable). Ein solcher Opamp ist IC-intern
frequenzgangkompensiert. Ein gut bekannter Vertreter dieser Art ist der
traditionsreiche JFET-Opamp LF356. Sein schnellerer "Bruder" LF357 muss
jedoch eine minimale Verstärkung von 5 haben, damit er als Verstärker
arbeitet und nicht unkontrolliert oszilliert. Seine interne
Frequenzgangkompensation wirkt schwächer, dafür hat er eine vier mal
höhere Unity-Gain-Frequenzbandbreite. Diese beträgt 20 MHz. Man versteht
darunter die Frequenzbandbreite bei einer Verstärkung von 1. Auf deutsch
nennt man dies auch das Verstärkungs-Bandbreite-Produkt. Praktisches
Beispiel: Eine Verstärkung von 100 erlaubt gerade noch eine
Bandbreite von 200 kHz, denn das Produkt dieser beiden Werte beträgt 20
MHz bei einer Verstärkung von 1. Dass mit der Verstärkung von 1
der LF357 nicht arbeitet, spielt dabei keine Rolle. Es sei noch darauf
hingewiesen, dass der LF357 leider nicht mehr produziert wird!
Der hier verwendete bipolare Dual-Opamp LM358A (der kleine Bruder des
Quad-Opamp LM324A) ist unitygain-stabil. Das gilt aber nur dann wenn er
alleine vom Ausgang zum Eingang so gegengekoppelt ist, damit er eine
Verstärkung von 1 im nichtinvertierenden Betrieb hat und nicht dann,
wenn sich noch eine weitere Verstärkerstufe innerhalb der Gegenkopplung
befindet. Diese weitere Verstärkerstufe besteht aus T1 und T2. Deshalb
reicht die IC-interne Frequenzgangkompensation von OA1 nicht aus, obwohl
die Spannungsverstärkung von T1 und T2, als Komplementärdarlington, auch
nur einen Wert von 1 hat. Die Frequenzgangkompensation muss verstärkt
werden. Das ist so etwas wie eine zusätzliche Bremse und diese besteht
stets aus einem passiven Tiefpassfilter erster Ordner, hier aus R5 und
C3. Der Parallelwiderstandswert von R6 und R7 wirkt als Quellwiderstand,
fällt aber nicht ins Gewicht, weil dieser deutlich niedriger ist als der
Widerstand von R5. Mehr zum Thema Frequenzgangkompensation liest man im
Elektronik-Minikurs
(2).
Dieses R5*C3-Tiefpassfilter für die zusätzliche Frequenzgangkompensation
zu berechnen, ist ganz bestimmt nicht unmöglich, jedoch sehr komplex. Es
ist hier, weil es um eine zusätzliche Kompensation geht, wesentlich
komplizierter, als bloss die Formel zu einem Opamp zu befolgen, der
extern kompensiert werden muss, wie man dies z.B. mit dem Opamp
LM301
nachvollziehen kann. Man muss es oft empirisch ermitteln. Unterstützt
wird dies mit der Testschaltung in
Bild 3,
erklärt weiter unten im Text.
Und selbst dann ist man, je nach Beschaltung, noch gar nicht sicher, ob
dies ausreicht und die Schaltung wirklich stabil genug arbeitet. Wie
schwierig dies sein kann, zeigt der witzige Spruch aus den
Opamp-Pioniertagen: "Willst Du einen Verstärker, so kriegst Du
einen Oszillator, willst Du einen Oszillator, so kriegst Du einen
Verstärker." Wieso stimmt eigentlich der zweite Satzteil immer
auch? Damit eine Schaltung überhaupt oszillieren kann, muss sie erstmal
verstärken können. Den Verstärker hat man also auf jeden Fall. :-)
Manchmal führen nicht immer viele Wege nach Rom, jedoch gibt es hier,
neben einem aufwändigen Rechnen, zumindest einen zweiten, einen sehr
praxisorientierten, und den wollen wir jetzt am vorliegenden Beispiel
genau betrachten:
Wenn man mit so etwas zum ersten Mal zu tun hat, hat man schliesslich
keine Ahnung in welcher Grössenordnung denn R5 und C3 sein sollen. Es
ist unmöglich ein Rezept zu geben. Beginnen wir hier mit R5. R5 hat
einen Wert von 10 k-Ohm und das ist gut so, aber warum? Besonders bei
bipolaren Opamp - und das ist der LM358 - gilt die Regel, dass die
temperaturbedingte DC-Offsetspannungsdrift am Ausgang (bedingt durch den
eingangsseitigen Offsetstromdrift) dann minimal ist, wenn man dafür
sorgt, dass die Quellwiderstände an beiden Opampeingängen gleich gross
sind.
Das Netzwerk aus P, R3 und R4 erzeugen recht genau 10 k-Ohm. R9
und R10 sind vernachlässigbar. Nun setzt man das Netzteil ohne C3 in
Betrieb. Wenn die Schaltung an +Ua oszilliert, setzt man C3 mit einem
Wert von 10 pF ein. Man erhöht diese Kapazität bis die Schaltung gerade
nicht mehr schwingt und dies unter jeder Ausgangsspannung +Ua
und jeder Strombelastung durch RL.
Bitte nicht auf die Idee kommen mit einer Kapazitätsdekade zu
arbeiten, weil die Leitungen und das Metallgehäuse dieses Gerätes sind
derart parasitäre Störquellen, das funktioniert niemals!!!
Man muss sich also bemühen, mit dem Lötkolben die kleinen
induktionsarmen Keramik-Kondensatoren an Ort und Stelle auf der
Leiterplatte zu höheren Kapazitätswerten tauschen. Wenn man das Ziel der
Stabilität gerade erreicht hat, erhöht man den Wert von C3 etwa auf das
Doppelte oder auch etwas mehr, um auf Nummer Sicher zu gehen. Es kommt
nicht so darauf an. Man sollte allerdings auch nicht übertreiben, weil
sonst bei rascher Änderung der Eingangsspannung oder des
Ausgangslaststromes das Einschwingen der Regelschaltung auf den Sollwert
unnötig lange dauert und dadurch die Amplitude beim Einschwingvorgang
unnötig hohe Werte annehmen kann.
Etwas komplizierter wird die Optimierung einer Frequenzgangkompensation,
wenn man feststellt, dass eine Erhöhung des Kapazitätswertes einfach
nicht die erwünschte Stabilität bringt. Das gilt nicht für diese
Schaltung hier in Bild 1. Dann führt es oft zur Lösung des Problems,
wenn in Serie zur Kapazität ein Widerstand im Gegenkopplungspfad
eingesetzt wird. Dieser dämpft die Auswirkung des Tiefpassfilters auf
das Gesamtsystem. So etwas kann z.B. dann notwendig werden, wenn an
einem Ort der Schaltung bereits eine relativ starke
Frequenzgangkompensation wirken muss. Eine solche Schaltung sieht man in
Bild 1
des Elektronik-Minikurses
(5):
Der Regelverstärker OA1 ist selbst mit C14 (1 nF)
frequenzgangkompensiert und dazu kommt zur zusätzlichen
Frequenzgangkompensation das Netzwerk aus R8, R9, R13 und C16, wobei
R8 und R9 primär der DC-Gegenkopplung dienen.
Es gibt eine ganz ähnliche Situation bei PLL-Schaltungen, bei der die
eine Grenzfrequenz des passiven Loop-Tiefpassfilters zweiter Ordnung,
mit einem zusätzlichen Widerstand, gedämpft werden muss, damit das
PLL-System als Ganzes stabil arbeitet. Mehr dazu liest man im
Elektronik-Minikurs zur 50-Hz-Notchfilterbank in SC-Technik in Teil
2 zum Thema
PLL-Taktgenerator. Siehe Kapitel
"Der netzfrequenzsynchrone Frequenzmultiplier".
Hier in Kürze die
Schaltung.
Beachte das umrahmte PASSIVE LOOP-LOWPASS.
Betreffs Stabilität hat der Elko C5 eine wichtige Bedeutung! C5
verhindert beim Einschwingvorgang, dass die Spitzenspannungswerte
unnötig hoch und niedrig werden. Je grösser die Kapazität von C5, desto
niedriger sind diese Spitzenspannungswerte. Eine zu hohe Kapazität von
C5 hat allerdings den Nachteil, dass bei Kurzschluss zwischen +Ua und
GND C5 sich mit einem hohen Strom zu lange entlädt und erst danach die
Strombegrenzung I-Limiter einsetzt. Dies könnte u.U. eine
empfindliche externe Schaltung zerstören zwischen +Ua und GND. Ist C5 zu
niedrig, kann die Schaltung ebenfalls oszillieren. Die Erklärung dazu
liest man in diesem speziellen Elektronik-Minikurs
(12).
Zum Testen von hoch empfindlichen Schaltungen,
eignet sich ein solches Netzgerät eher nicht. Es gibt aber dazu ein
passendes Netzgerät, quasi als Erweiterung zu einem bestehenden
"gewöhnlichen" Netzgerät Man liest davon im Elektronik-Minikurs
(6).
Die Stabilität der Schaltung lässt sich testen, in dem man eine Last am
Ausgang zwischen zwei Extremwerten steilflankig mit Rechtecksignalen
schaltet. Mehr dazu liest man im Kapitel "Frequenzgangkompensation
und eine zusätzliche Testschaltung weiter unten".
Zu diesem Thema gibt es einen speziellen Elektronik-Minikurs. Es geht
dabei um Phasenreserve, Stabilität, Verstärkung und
Frequenzgangkompensation. Es ist eine nachbaubare Demoschaltung.
Der praktische Nutzen besteht darin, dem Elektronikschüler
zu zeigen, wie mit einer einzigen Schaltung und einem einzigen
Potentiometer die Funktion zwischen Verstärker (Gegenkopplung),
Komparator und Schmitt-Trigger (Mitkopplung) stufenlos demonstriert
werden kann und damit involviert ist im Gegenkopplungsbereich eine
einstellbare Frequenzgangkompensation mittels Drehkondensator. Mehr dazu
liest man in (2).
Wie arbeitet die Strombegrenzung (I-Limiter)?
T3, R15 und R16 bilden eine fix dimensionierte Maximalstrombegrenzung
von etwa 3 A. Die Strombegrenzung setzt dann ein, wenn die Spannung über
dem Strommess-Widerstand R15, durch die zunehmende Strombelastung am
Ausgang +Ua, gleich gross wird wie die Basis-Emitter-Schwellenspannung
von T3. T3 wird leitend und sein Kollektorstrom begrenzt den Basisstrom
von T2. Wird der Lastwiderstand RL zwischen +Ua und
GND noch mehr bis zum Kurzschluss reduziert, erhöht sich der Laststrom
nicht mehr weiter. Die Basis von T2 bekommt durch diese Regelung mit R15
und T3 immer nur gerade soviel Strom, um den begrenzten Laststrom stabil
aufrecht zu erhalten. Den Reststrom aus dem Ausgang von OA1 übernimmt
der Kollektor von T3.
Im Prinzip kann man auf R16 verzichten. R16 dient als Schutz von T3. R16
begrenzt beim schnellen Regelvorgang den T3-Basisstrom. R16 muss jedoch
so niederohmig sein, dass an ihm keine signifikante Spannung abfällt,
weil sonst die Spannung über R15 ansteigt und die Strombegrenzung
arbeitet dann weniger genau. Bei einem Laststrom von 3 A beträgt der
T2-Basisstrom knapp 1 mA. Im Zustand der Überlastung oder des
Kurzschlusses zwischen +Ua und GND, liefert OA1 seinen maximalen Strom,
der durch eine eigene IC-interne Limiterschaltung begrenzt wird. Dieser
Begrenzungsstrom liegt typisch bei 40 mA bei 25 °C. Bei einer
T3-Stromverstärkung von 100 beträgt der T3-Basisstrom 0.4 mA, der über
R16 eine Spannung von weniger als 10 mV erzeugt. Diese Spannung addiert
sich zu den 0.65 VDC über R15.
VORSICHT: Diese Netzteil-Schaltung ist nicht dauerhaft
kurzschlussfest und nur bedingt überlastfest! Dauerhaft
überlastfähig bei einer Ausgangsspannung +Ua die maximal um 20 VDC
niederiger ist als die Eingangsspannung +Ue, weil sonst die
Verlustleistung von OA1 zu hoch ist! Die Ursache ist OA1 selbst. Bei
Überlast oder Kurzschluss ist Uf immer kleiner als Ur und das zwingt den
Ausgang von OA1 auf maximale Ausgangsspannung.
Dies ist aber nicht möglich, weil T3 bei Überlast oder Kurzschluss OA1
in seine eigene Strombegrenzung zwingt. Im LM358-Datenblatt sieht man
die IC-interne Schaltung
Schematic-Diagram.
Man erkennt dort die Funktion der IC-internen Strombegrenzung mit dem
Transistor Q7 und Widerstand Rc. Diese Strombegrenzung liefert im
Überlast- und im Kurzschlussbetrieb stets einen maximalen Ausgangsstrom
des OA1. Mit dem Widerstand Rn1 wird die zu hohe Verlustleistung
von OA1 mit Rn1 geteilt. Bei einem Wert von 470 Ohm übernimmt Rn1 im
Falle der Überlast eine Verlustleistung von 0.76 W (Wahl des
Widerstandes: 470 Ohm / 1W).
Siehe Diagramm
Current-Limiting
ebenfalls aus dem LM358-Datenblatt. Es zeigt den maximalen Ausgangsstrom
in Funktion der Chiptemperatur. Die Spannung über Rn1 liegt bei
etwa 19 VDC, vorausgesetzt +Ue minus +Ua ist so gross, dass diese 19 VDC
möglich sind. Wenn nicht ist der Strom von OA1 niedriger als sein
Begrenzungsstrom.
Kommen wir zu einem Beispiel mit +Ue = 30 VDC und einem Kurzschluss an
+Ua (+Ua = GND). OA1 liefert seinen begrenzten Strom an seinem Ausgang.
Weil dadurch die Spannung über Rn1 19 VDC beträgt, beträgt die Spannung
zwischen +Ue und dem Ausgang von OA1 nur etwa 10 VDC. Die
Verlustleistung über OA1 beträgt somit knapp 0.5 W.
Welche Konsequenz hat Rn1 für den Normalbetrieb? Der T2-Basisstrom
beträgt knapp 1 mA. T3 ist stromlos. Über Rn1 ergibt dies eine Spannung
von knapp 0.5 VDC. Die minimale Eingangsspannung +Ue muss um diese 0.5
VDC erhöht sein. Es ist je nach persönlicher Gestaltung dieses
Netzteiles, bezüglich einstellbarer Ausgangsspannung und Maximalstrom
und der dazu notwendigen Eingangsspannung, u.v.a. auch Rn1 entsprechend
anzupassen. Der obere Spannungslimit von +Ue diktiert der Opamp OA,
dessen Worstcase-Betriebsspannung von 32 VDC keinesfalls überschritten
werden darf.
Martin Schend hat in seinem
Platinenlayout
für eine höhere Betriebsspannung +Ue eine RZ-Spannungsbegrenzung (Rm1
und Zm1) für OA vorgesehen. Beim Einsatz dieser RZ-Methode erübrigt
sich der Einsatz von Rn1 und man kann anstelle dessen eine Drahtbrücke
einlöten.
Eine (verlustleistungsbedingte) Erwärmung der komplementären
NPN-Darlingtonstufe erhöht ihre Stromverstärkung. Trotzdem bleibt der
Maximalstrom bei Überlast oder Kurzschluss, wegen der konstanten
Spannung über R15, stabil. Es reduziert sich dafür entsprechend der
Basisstrom von T2.
Der Strombegrenzungswiderstand R15 berechnet sich:
R15 = UBE(T3) /
Imax
Imax ist der Ausgangsstrom bei Überlast oder
Kurzschluss. Die Präzision ist nicht sehr hoch, weil die
Basis-Emitter-Schwellenspannung von T3 einen etwas fliessenden Übergang
hat. Das selbe gilt ebenso für den T3-Basis- und T3-Kollektorstrom. Dazu
kommt, dass die Basis-Emitter-Schwellenspannung von T3 mit etwa
-2 mV/K temperaturabhängig ist. Dies bedeutet, dass
Imax mit zunehmender Erwärmung von T3 etwas sinkt,
weil eine etwas niedrigere Spannung über R15 bereits die Strombegrenzung
bewirkt. Deshalb sollte man darauf achten, dass T3 nicht zu nahe am
Kühlkörper von T1 angeordnet ist.
Die Verlustleistung des Strombegrenzungswiderstand R15 (0.7W):
PR15 = UBE(T3) *
Imax
Die OVERLOAD-Anzeige
Der zweite Opamp OA2 des LM358A dient der Überwachung einer Überlast
oder eines Kurzschlusses. In diesem Fall leuchtet die LED OVERLOAD. Wenn
das Netzteil so sehr belastet wird, dass die Ausgangsspannung nicht mehr
konstant bleibt, also die Strombegrenzung mit T3 einsetzt, oder eine zu
niedrige Dropoutspannung UDROP, wegen zu niedriger
Eingangsspannung +Ue, die Regelung nicht mehr sicherstellt, dann fällt
analog zur Ausgangsspannung +Ua auch die Spannung Uf am invertierenden
Eingang von OA1. Die beiden Spannungen am invertierenden und
nichtinvertierenden Eingang von OA1 sind dann nicht mehr identisch, wie
es im spannungsgeregelten Zustand sein muss.
Dieser fehlerhafte Zustand wird mit dem als Komparator geschalteten
zweiten Opamp OA2 erkannt. OA2 erzeugt eine Ausgangspannung, die etwa um
etwa 1.5 V niedriger ist als die Eingangsspannung +Ue, weil OA mit +Ue
gespeist wird, sofern Rm1 und Zm1 nicht im Einsatz sind (punktierte
Verbindungslinie). Diesen Spannungsverlust von 1.5 V verursacht die
Darlington-Ausgangstufe mit den Transistoren Q5 und Q6 des
OA2.
Diese Ausgangsspannung gelangt durch ein einfaches passives
Tiefpassfilter aus R11 und C4 mit einer Zeitkonstante von 100 ms zur
Transistorschaltstufe T4, welche die LED "OVERLOAD" leuchten lässt. Die
Verzögerungseigenschaft des Tiefpassfilters bewirkt, dass nicht jede
noch so kurzzeitige Unregelmässigkeit an den Eingängen von OA1, bzw.
OA2, an die LED weitergegeben wird. Ohne diese Filtermassnahme würde die
LED bei jeder kurzeitig sehr schnellen Laststromerhöhung oder
Eingangsspannungsverminderung kurz aufblitzen. Der Spannungsteiler
R12/R13 erhöht den Eingangsschaltpegel auf einen Wert, damit die volle
RC-Zeitkonstante von R11 und C4 bestmöglichst zur Wirkung kommt. Ohne
diese Massnahme müsste C4 für die selbe Verzögerungszeit wesentlich
grösser gewählt werden.
Der Spannungsteiler R9/R10 bewirkt, dass die Spannung am
nichtinvertierenden Eingang des OA2, im eingeschwungenen Zustand der
Regelschaltung, minimal niedriger ist als die am invertierenden Eingang.
Dieser Spannungsunterschied muss etwas grösser sein als die maximale
Eingangs-DC-Offsetspannung des OA2 (siehe LM358-Datenblatt). Dadurch
wird garantiert, dass der Ausgang des OA2 sicher auf GND-Pegel liegt und
deshalb die LED "OVERLOAD" nicht leuchtet, wenn die Spannungsregelung
normal arbeitet und die Differenzspannung zwischen den Eingängen von OA1
beinahe 0 VDC beträgt.

Bild 2 erklärt die Situation. Uf ist die durch den R6/R7-Spannungsteiler
geteilte Ausgangsspannung +Ua. Bei +Ua = 20 VDC beträgt Uf 2.13 VDC.
Einfachheitshalber gilt Uf = Ur. Uf1 (OA1) und Uf2 (OA2) können je nach
Eingangs-Biasstrom von OA1 und OA2 geringfügig grösser oder kleiner sein
als Uf. Die Spannung über R5 könnte im schlimmsten Fall ±1 mV, über R8
±10 mV betragen. Wir vereinfachen noch einmal mit Uf = Uf1 = Uf2 und Ur
= Ur1. Die Differenzspannung an den Eingängen von OA1 beträgt im
Normalbetrieb <1 mV, gemessen 0.7 mV mit einem Exemplar des Opamp LM358.
Also nicht einmal den besseren Opamp mit der Bezeichnung LM358A.
Parasitäre Kapazitäten: Warum sind R8 und R9 grösser als R3+R4
und R5? Wäre R5 100 k-Ohm anstatt 10 k-Ohm, müsste C3 von 100 pF auf 10
pF reduziert werden. Diese Kapazität wäre zu nahe an den möglichen
parasitären Kapazitätswerten und diese sind bedingt vom Design der
Leiterplatte. Das ist eine komplexe Situation, die eine parasitäre
Kapazität liegt parallel zu C3, eine andere parallel zu R5 und eine
weitere zwischen dem sensiblen invertierenden Eingang von OA1 und
irgendwelchen Leiterbahnen in unmittelbarer Umgebung.
DC-Offsetdrift: Besonders bei bipolaren Opamps ist oft ratsam,
darauf zu achten, dass an den beiden Eingängen die angeschlossenen
Widerstände möglichst gleich gross sind, um die DC-Offsetspannungsdrift
so klein wie möglich zu halten. Das ist bei OA1 gegeben durch R5 =
R3+R4. R8 könnte man gleich gross wählen wie R5, weil der
Eingangswiderstand am nichtinvertierenden Eingang von OA2 sehr gross
ist. Wenn man, aus Gründen der DC-Offsetspannungsdrift, R9 gleich gross
haben will wie R8, kann R8 nicht 10 k-Ohm haben, weil R9 mit 10 k-Ohm
für Ur dann eine Belastung für Uf darstellt, wenn man R10
verhältnismässig stark reduzieren will, bzw. muss. Eine solche Änderung
von R10 wird gleich thematisiert.
Man beachte die kleine Tabelle unterhalb der Schaltung. Wenn +Ua = 20
VDC, beträgt die Spannung über R9 (Ur - Urd) 110 mV. Das bedeutet, Uf
(Uf2) ist um 110 mV positiver als Urd. Dadurch wird garantiert, dass im
eingeschwungenen Zustand der Spannungsregelung der Ausgang von OA2 auf
GND-Pegel liegt und die LED "OVERLOAD" leuchtet nicht. Wird die
geregelte stabile Ausgangsspannung +Ua von 20 VDC mit zuviel Strom knapp
überlastet, setzt die Strombegrenzung I-LIMITER (Bild 1) ein, und +Ua
nimmt ab. Unterschreitet +Ua den Wert von etwa 19 VDC, wird Uf (Uf2)
negativer als Urd. Der Ausgang von OA2 geht auf beinahe +Ue und die LED
"OVERLOAD" leuchtet. Urd bedeutet Voltage-Reference-Devided.
Diesmal LM385A: Je kleiner man +Ua an P einstellt, desto
niedriger wird Uf-Urd. Wenn +Ua nur noch 1 VDC beträgt, dann ist Uf nur
noch gerade um 5 mV positiver als Urd. Hier kann nur der LM358A mit der
niedrigeren maximalen Eingangs-Offsetspannung von ±3 mV anstatt ±7 mV
(LM358) mithalten, falls die Biasströme sich in Grenzen halten.
Keine schlaue Lösung: Was kann man gegen dieses Problem mit einer
Ausgangsspannung von 1 VDC an +Ua tun? Das Einfachste, man reduziert R10
von 2.2 M-Ohm auf z.B. 270 k-Ohm. Dies erhöht die Differenzspannung
Uf-Urd von 5 mV auf etwa 28 mV. Das verbessert die Situation für
niedrige Ausgangsspannungen +Ua bis unterhalb von 1 VDC wesentlich. Wenn
jedoch +Ua = 20 VDC, muss der Überlaststrom diese Spannung bis auf etwa
15 VDC in die Knie zwingen, bis die LED "OVERLOAD" den Überlastzustand
signalisiert. Diese Lösung ist also auch nicht gerade das Gelbe vom Ei,
wie es scheint!
Eine elegante Lösung: Es gibt eine Lösung des Problems die beiden
extremen Spannungszuständen von +Ua gerecht werden kann und dies zeigt
Teilbild 2.2. R10 ersetzt man durch eine Konstantstromquelle I. Mit
dieser erreicht man, dass man unabhängig von +Ua eine konstante
positive Spannung von Uf (Uf2) gegenüber Urd hat, weil ein konstanter
Strom Ik von z.B. 1 µA über R9 mit 100 k-Ohm eine konstante Spannung von
100 mV erzeugt und um diesen Betrag ist Uf (Uf2) stets positiver als
Urd.
Die Konstantstromquelle I benötigt allerdings eine negative
Betriebsspannung -Ux von einigen Volt. Dann allerdings kann man auch den
Dual-Opamp OA anstatt mit GND, ebenfalls mit -Ux speisen. Dies
ermöglicht ein sauberes Herunterfahren von +Ua bis auf 0 VDC, weil nur
mit dieser Methode OA2 bei Ur = 0 VDC noch immer einwandfrei arbeitet.
Uf (Uf2) liegt dann zwar auf 0 VDC, jedoch Urd liegt um 100 mV im
negativen Spannungsbereich. Allerdings liegt der Ausgang OA2 auf -Ux und
nicht mehr auf GND, wenn keine Überlast an +Ua anliegt. Damit C4 und die
Basis-Emitter-Strecke von T4 nicht eine zu hohe falsch gepolte Spannung
erhält, muss man parallel zu C4 eine Kleinsignaldiode (1N914), Anode auf
GND, schalten. Sie begrenzt die falsch gepolte Spannung auf etwa -0.7 V.
Es empfiehlt trotz dieser kleinen Inversspannung für C4 ein
Keramik-Kondensator (Kerko) einzusetzen.
Als Konstantstromquelle eignet sich eine Methode, die nicht durch
Präzision glänzen muss. Es eignet sich z.B. die Methode mit einem JFET
und einem Strombegrenzungswiderstand, - also aus nur gerade zwei
Bauteilen. Die minimale Spannung einer solchen Konstantstromquelle muss
etwas grösser sein als die Gate-Source-Spannung des JFET, bei der die
erwünschte Strombegrenzung, hier 1 µA, einsetzt. Über diese Methode der
Strombegrenzung liest man im Kapitel
"Der FET-Konstantstromzweipol" im Elektronik-Minikurs
(10).
Zusätzliche negative Spannung aus +Ue: Das geht relativ
einfach mit dem 555-Timer-IC. Man nehme vorzugsweise die CMOS-Version
LMC555 oder TLC555. Man muss allerdings mit einer einfachen
RZ-Schaltung die Betriebsspannung für den 555er begrenzen. Es gibt
dazu den passenden Elektronik-Minikurs
(12).
Es ist gar nicht so schwierig das Gegenteil, nämlich eine zusätzliche
negative Spannung aus einer positiven zu erzeugen. Es beginnt damit,
dass man in
Teilbild 3.1a
die Diode D umgepolt zur Erzeugung der negativen Spannung einsetzt.
Da das vorliegende Labornetzteil in der Regel von einem Netztrafo mit
Gleichrichter und Glättungselko betrieben wird, gibt es auch noch die
Möglichkeit eine negative Zusatzspannung aus der Gleichrichterschaltung
zu gewinnen. Dazu empfehle ich den Elektronik-Minikurs
(5) mit dem
Kapitel "Trafo, Gleichrichter und Spannungsverdoppler".
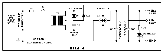
Bild 4 zeigt eine sehr
einfache Schaltung. +USG ist die verdoppelte
Spannung mit D1, D2, C2 und C3. Durch Umpolung dieser Dioden und Elkos
erreicht man eine negative Spannung, welche man stabilisiert und
spannungsreduziert, z.B. mit einem LM337L (der kleine Bruder des LM337),
für den hier vorgesehenen Zweck einsetzen kann. Ein Strom von wenigen
mA (Opamp und Konstantstromquelle) genügen. Man kann in Relation zu
Bild 4 die Kapazitäten
von C2 und C3 deutlich reduzieren.
Vollständigkeitshalber sei noch erwähnt, dass dieser Schaltungstrick nur
funktioniert, wenn gewährleistet ist, dass der Strom im Hauptpfad
(+ULG) grösser ist als der bei der positiven oder
negativen Zusatzspannung. Dies ist aber alleine schon mit einer LED (20
mA) für die EIN-Anzeige, angeschlossen zwischen +Ue und GND, sicher
gestellt.
Andere Opamps einsetzen: Wenn man schon eine Erweiterung für eine
negative Zusatzspannung in Angriff nimmt, ist man nicht auf einen Opamp
angewiesen, der eingangsseitig bis auf GND gesteuert werden kann und
ausgangsseitig eine Spannung bis fast hinunter auf GND liefern muss.
Beim Einsetzen anderer Opamps gilt aber zu bedenken, dass die
vorgegebene zusätzliche Frequenzkompensation mit den Werten von R5 und
C3 u.U. nicht mehr stimmt. Um eine solche Anpassung empirisch
vorzunehmen, eignet sich Bild 3 im Kapitel "Testschaltung und die
Frequenzgangkompensation".
Wie wichtig ist die negative Zusatzspannung überhaupt? Wenn
jemand grossen Wert darauf legt, dass die OVERLOAD-Anzeige unabhängig
von +Ua, bis hinunter auf den GND-Pegel, sicher und zuverlässig
arbeitet, dann lohnt sich diese Investition auf jeden Fall! Und
natürlich, wie bereits angedeutet, wenn man von der Wahl des Opamp
unabhängig sein will!
Zwei unscheinbare aber wichtige Dioden, D1 und D2!
Wir verlassen Bild 2 und kehren zurück zu
Bild 1.
Sollte der Glättungselko einer an +Ue vorgeschalteten
Gleichrichterschaltung, wegen eines plötzlichen Deffekts, einen
sofortigen Kurzschluss verursachen, dann passiert es, dass C5 - und
vielleicht noch weitere parallel geschaltete hachkapazitive Elkos der an
+Ua angeschlossenen Schaltung - kurzzeitig einen Strom zurückspeisen.
Ohne Diode D1 kann dies T2 und OA1 zerstören. D1 zwingt den Rückstrom,
mit einem niedrigen Spannungsabfall von weniger als 1 VDC über D1,
zurück zum kurzschliesenden Gleichrichterteil. C1 in Bild 1 könnte
ebenfalls durch einen plötzlichen Defekt kurzschliessen mit der selben
Auswirkung.
Es ist möglich dieses Netzteil mit einem weiteren in Serie zu schalten,
um die totale Ausgangsspannung zu erhöhen oder um eine symmetrische
Ausgangsspannung zu erzeugen. Wenn über der gesamten Ausgangsspannung
ein Kurzschluss passiert, kann es geschehen, dass +Ua des einen
Netzteiles depolarisiert wird. Dadurch könnte schnell einiges kaputt
gehen. Mit D2 wird die Depolarisationsspannung mit weniger als -1 VDC
auf ein ungefährliches Mass reduziert. Die beiden Dioden D1 und D2
müssen dem maximalen Strom, der auftreten kann, Rechnung tragen. Wenn
man bei D1 oder D2 unsicher ist, ob man sie einbauen soll, empfehle ich
sie einzubauen. Die Kosten sind kaum der Rede wert, der Aufwand ist sehr
gering, aber die Schutzwirkung ist enorm.
Stabilität, Brummen und Rauschen
Die Stabilität der DC-Spannung an +Ua ist zur Hauptsache durch die Wahl
der Referenzspannungsquelle VR (Voltage Reference) bestimmt. VR arbeitet
nach dem Bandgapprinzip.
Zum Einsatz kommt der
LM385-2.5
mit einer fixen hochpräzisen Ausgangsspannung von 2.5 VDC. Das
Bandgapprinzip garantiert eine sehr hohe DC-Spannungsstabilität
betreffs Temperaturschwankungen und Schwankungen der Eingangssspannung
+Ue. Diese Stabilität wird zusätzlich unterstützt, wenn man einen
Opamp mit niedriger Eingangs-Offsetspannungsdrift und niedrigem
Eingangs-Offsetstromdrift wählt. Beide Werte sind beim LM358A für diese
Anwendung ausreichend niedrig. Trotzdem sorgte ich, eher
vollständigkeitshalber, mit R3, R4 und R5 vor, dass an beiden Eingängen
des OA1 die Quellwiderstände etwa gleich gross sind (R5 = R3 + R4).
Ob Zenerdioden oder Referenzdioden nach dem Bandgapprinzip, ihnen haftet
stets den Nachteil relativ hoher Rauschspannungen an. Diese Werte sind
meist beträchtlich höher als die Eingangsrauschspannungswerte üblicher
Opamps. Diesem Nachteil begegnet man mit einem einfachen passiven
Tiefpassfilter, das die Rauschspannung, durch Begrenzung der
Frequenzbandbreite, stark reduziert. Dies wird mit R3 und C2 erreicht.
Für C2 empfiehlt sich ein Tantal-Elko wegen seines besonders niedrigen
Leckstromes, da sich dies zusätzlich günstig auf die
DC-Spannungsstabilität an +Ua auswirkt.
C5 am Ausgang trägt eher wenig zur Rauschminderung im mittleren und
unteren Frequenzbereich bei, weil die Ausgangsimpedanz der
Spannungsregelung im eingeschwungenen Zustand sehr niederohmig ist. C5
dient der niedrigen Ausgangsimpedanz bei mittleren bis höheren
Frequenzen im 100-kHz-Bereich. Wozu es C5 zur Hauptsache braucht, ist
weiter oben im Kapitel "Die zusätzliche Frequenzgangkompensation mit
C3 und R5" bereits erklärt.
C1 ist nicht zu verwechseln mit dem Glättungskondensator eines
Gleichrichters. Trafo, Gleichrichter und Glättungs-Elko sind in
diesem Elektronik-Minikurs kein Thema! C1 ist vor allem dann nötig,
wenn der Glättungs-Elko der Gleichrichterschaltung etwas weit von dieser
Regelschaltung entfernt ist, weil dann die Zuleitungsinduktivität
höherfrequente Oszillation in der Regelschaltung auslösen kann. Da diese
kritische Distanz etwas schwierig einzuschätzen ist, empfiehlt es sich
immer direkt beim Eingang +Ue der Regelschaltung C1 beizufügen. C1 und
C5 sind weitgehend Erfahrungswerte. Das praktische Experiment spielt
dabei eine wesentliche Rolle.
Werte im 10- bis 100µF-Bereich sind typisch. Von diesem +Ue-Anschluss
aus sollte auch der Dual-Opamp (Pin 8) gespeist werden. Dies mit oder
ohne zwischengeschalteter RZ-Stabilisierung, wie im Kapitel "Wie
arbeitet die Strombegrenzung (I-Limiter)?" bereits beschrieben. Es
empfiehlt sich an den Speiseanschlüssen von OA, zwecks HF-mässiger
Stabilität, Ck, ein induktionsarmer Keramik-Kondensator (Kerko) von
typisch 100 nF beizufügen.
Um möglichst keine Brummspannung aus der
Gleichrichter-Glättungsschaltung einzukoppeln, die sich an +Ua bemerkbar
machen würde, ist es wichtig, dass der GND beim Glättungselko - und
nicht beim Gleichrichter! - als GND-Referenz für die Regelschaltung in
Bild 1 gilt. Alle GND-Symbole der Schaltung sollten auf der Leiterplatte
am besten grossflächig zusammengeführt und mit dem GND des Glättungselko
der Gleichrichterschaltung verbunden werden. Auf diese Weise vermeidet
man wirksam so gannte Brummschlaufen. Ein spezieller GND-Plane auf der
Elementenseite der Leiterplatte ist besonders sinnvoll!
Lastunabhängig: Damit +Ua möglichst lastunabhängig konstant ist,
sollte die Leiterbahn mit der Spannung +Ua zwischen dem Anschluss von R6
und +Ua möglichst breit sein, um den Leitungswiderstand so niederohmig
wie möglich zu halten. Noch besser ist es, wenn R6 möglichst nahe beim
Anschluss +Ua verlötet ist. Das selbe gilt für den GND-Anschluss. Es
empfiehlt sich R7 möglichst nahe an den GND-Anschluss am Ausgang zu
verlöten. Zwischen +Ua, GND und dem Verbraucher RL
empfiehlt sich ein nicht zu langes, dafür aber ein dickes Kabel
zuverwenden, um ebenfalls den Spannungsverlust niedrig zu halten.
Wie hoch muss minimal die Eingangsspannung +Ue sein?
Um erneut
Bild 1
in der Nähe zu haben, gleich hier ein Link.
Rm1 und Zm1 sind nicht im Einsatz, dafür Rn1. Rn1 fällt auf. Er ist der
einzige Kleinleistungs-Widerstand, der im Überlast/Kurzschlussbereich
0.76 W verbraucht und deshalb grösser ist als alle andern Widerstände.
Pin 8 (V+) von OA ist direkt mit +Ue verbunden. Siehe punktierte Linie!
Die maximal einstellbare Spannung mittels Potmeter P an +Ua beträgt 20
VDC. Bei einem Strom von 3 A fällt über dem Strommess-Widerstand R15
eine Spannung von 0.66 VDC ab. Damit die komplementäre
NPN-Darlingtonstufe aus T1 und T2 sicher arbeitet, muss dessen
Spannungsabfall - also zwischen Emitter und Kollektor von T1 - etwas
grösser sein als die Basis-Emitter-Schwellenspannung von T2. Diese
beträgt etwa 0.7 VDC.
Diese NPN-Komplementär-Darlingtonstufe T1/T2 arbeitet als
Spannungsfolger und dies bedeutet, dass die Spannung zwischen der Basis
von T2 und GND um etwa 1.4 VDC höher ist als +Ua. Spannung über R15
inbegriffen. OA wird mit +Ue direkt gespeist. Das LM358-Datenblatt
verrät uns, dass bei einem Laststrombereich von 1 bis 10 mA mit einem
Spannungsabfall von maximal 1.5 VDC zwischen Betriebsspannung an Pin 8
(V+) und maximaler Ausgangsspannung an Pin 1 zu rechnen ist. Man erkennt
dies im Diagramm
Output-Characteristics-Current-Sourcing
des LM358-Datenblattes. Diese Spannungsdifferenz muss dazu addiert
werden. Wir bezeichnen sie mit UdOA1.
Für die minimale Eingangsspannung gilt also die Formel:
Ue = Ua + UR15 +
UDARL +
UdOA1 +
URn1
(Rn1: siehe weiter oben Abschnitt "VORSICHT:...")
Ue = 20V + 0.66V + 0.7V + 1.5V +0.5V = 23.36V
Für eine maximale Ausgangsspannung von 20 VDC an +Ua bedeutet dies, dass
die minimale Eingangsspannung +Ue knapp aufgerundet 24 VDC betragen
muss. Der minimale Spannungsabfall zwischen +Ua und +Ue, die sogenannte
Dropoutspannung, beträgt demnach 4 VDC.
Diese Spannung darf durch die Rippelspannung einer
Gleichrichter-Kondensator-Schaltung, welche an +Ue vorgeschaltet wird,
nicht unterschritten werden, wobei man auch mit einer gewissen
230-VAC-Netzunterspannung rechnen muss. Dies gilt, wenn das Netzteil
maximal belastet ist. In ländlichen Gegenden kann die
230-VAC-Netzunterspannung leicht einmal 10 % betragen. In der Regel
gelten aber 5 %.
Akku-Betrieb möglich: Selbstverständlich kann dieses Netzteil
auch mit einem (Blei(gel))-Akku betrieben werden, wobei ein 24-V-Akku
nicht ausreicht, wenn das Netzteil 20 VDC liefern muss, weil z.B. ein
24-V-Blei(gel)-Akku entlädt sich auf etwa 21.6 VDC (Zellenspannung =
1.8 VDC).
Wie hoch darf maximal die Eingangsspannung +Ue sein?
Will man eine höhere maximale Ausgangsspannung haben, muss die
Verstärkung der Spannungsregelschaltung erhöht werden. Zu diesem Zweck
erhöht man R6 oder man reduziert R7. Dies beeinflusst die
Gegenkopplung. Die Formel dazu, siehe Unterkapitel "Wie arbeitet die
Spannungsregelung?" im Kapitel "Die Schaltung", fast ganz
oben.
Alternativ dazu, kann man auch oder zusätzlich eine höhere
Referenzspannung (VR) wählen. Dafür eignet sich z.B. der
LM385,
anstelle des LM385-Z2.5, dessen Referenzspannung mit zwei Widerständen
definierbar ist. Man sollte dafür allerdings Metallfilmwiderstände wegen
dem niedrigen Temperaturkoeffizienten einsetzen. Mehr dazu erfährt man
im Datenblatt des LM385 mit den vielseitigen Applikationen und ebenso in
diesem
Elektronik-Minikurs (8).
Für mehr Ausgangsspannung +Ua muss natürlich die minimale
Eingangsspannung +Ue entsprechend erhöht werden. Dabei muss bei einer
Gleichrichter-Kondensator-Schaltung berücksichtigt werden, dass dessen
Leerlaufspannung stets höher ist als die Spannung unter Volllast. Je
grösser die Trafonennleistung ist, um so niedriger ist allerdings dieser
Spannungsunterschied, wegen dessen niedrigerem Innenwiderstand. Warum
man dies beachten muss, hat damit zu tun, dass im Zustand des Leerlaufs
oder nur niedrigem Belastungstrom durch RL, die
Betriebsspannung +Ue der Schaltung zu hoch werden kann. Am ehesten
gefährdet wäre der Opamp OA. Diese Gefährdung kann durch eine einfache
RZ-Schaltung (Rm1 und Zm1)) vermieden werden, die bereits im Kapitel
"Wie arbeitet die Strombegrenzung (I-Limiter)?" beschrieben ist.
Bei welchen Bauteilen, ausser dem Opamp, treten im Falle hoher
Leerlaufspannungen ebenfalls hohe Spannungswerte auf, auf die man achten
muss? An C1, (Ck), R2, Rn1, C3, T1 und T2. Wenn +Ua mit P auf eine sehr
niedrige Spannung eingestellt ist, liegt praktisch die ganze Spannung
von +Ue über T1 und T2. T1 (MJ2955) lässt eine offene
Kollektor-Emitterspannung von 60 VDC und T2 (BD139) eine von 80 VDC zu.
T3 hingegen ist anspruchslos, weil eine höhere
Kollektor-Emitter-Spannung als die Basis-Emitter-Schwellenspannung von
T2 plus die Spannung über R15 gar nie auftreten kann.
Belastung von T1 - Kriterien und der Zweite Durchbruch
Wir betrachten dazu das Diagramm
Active-Region-Safe-Operating-Area,
abgekürzt SOA, aus dem Datenblatt des MJ2955. Beim genauen Hinsehen
fällt etwas Interessantes auf. Wenn der Kollektorstrom nur kuzzeitig
unterhalb etwa 1 ms auftritt, dann gibt es einen linearen Zusammenhang
innerhalb eines gewissen Kollektorstromes und der
Kollektor-Emitter-Spannung. Jedoch nicht, wenn der Kollektorstrom länger
dauert als 1 ms oder dauernd fliesst (dc = during current). Die Kurve dc
hat einen Knick bei einem Kollektorstrom von 3 A, der zufällig identisch
ist mit dem maximalen Ausgangsstrom dieses Netzteiles. Unterhalb der
Kollektor-Emitter-Spannung von 40 VDC ist ist die Kurve flacher,
oberhalb steiler. Dieser steilere Abfall des Stromes bei höherer
Spannung als 40 VDC und die steilen Kurven bei den kurzen Stromimpulsen
haben mit der so genannten Begrenzung des zweiten Durchbruchs
(Second-Breakdown-Limit) zu tun.
Wird diese Grenze überschritten, heizt sich die Siliziumschicht des
Transistors so stark auf, dass bereits geringste Temperaturunterschiede
auf dieser extrem kleinen Fläche dazu führen, dass die gleichmässige
Stromverteilung nicht mehr gewährleistet ist. Es bilden sich auf dem
Chip Regionen mit etwas höherer Temperatur. Deswegen steigt dort der
Strom, weil der Widerstand lokal abnimmt und die kälteren Regionen
werden entlastet. Dies erzeugt einen positiven thermischen
Rückkopplungseffekt (Mitkopplung). Es folgt eine verhängnisvolle
Eigendynamik:
Je mehr die kälteren Regionen durch Stromreduktion entlastet werden, um
so mehr kühlen sich diese ab. Diese zunehmenden lokalen Stromdefizite
müssen die heisseren Regionen übernehmen und je mehr sie dies tun, um so
heisser werden diese. Diese beiden extremen Zustände schaukeln sich im
Eiltempo hoch und der Transistor verabschiedet sich, wegen der lokalen
Überhitzung, in die ewigen Jagdgründe der Elektronen. Die Folge davon
ist, dass die Kollektor-Emitter-Stecke kurzschliesst und an +Ua die
ungeregelte höhere Spannung von +Ue anliegt. Damit ist der Weg frei zur
allfälligen Zerstörung der angeschlossenen Schaltung zwischen +Ua und
GND.
Grundlegendes zur Kühlung von T1
Die Kühlung von Halbleitern wäre in einem separaten Elektronik-Minikurs
ein grosses Thema für sich. Darum machen wir es hier nur kurz, um zu
zeigen worum es geht und wir üben dies sogleich an einem praktischen
Beispiel mit der Schaltung in
Bild 1.
Die maximal zulässige Chiptemperatur des MJ2955 (T1) beträgt 200 °C.
Diese Temperatur darf nicht erreicht werden und darum reduzieren wir sie
sicherheitshalber auf maximal 190 °C. Ein anderer wichtiger Wert ist der
thermische Widerstand. Dieser erklärt um welchen Temperaturwert die
Chiptemperatur grösser ist als die Gehäusetemperatur pro Watt
Verlustleistung. Beim MJ2955 hat dieser thermische Widerstand einen Wert
von 1.52 °C/W.
Bei einem Laststrom von 3 A und einer eingestellten Ausgangsspannung von
beinahe 0 VDC oder bei einem Kurzschluss, beträgt die Verlustleistung bei
einer Eingangsspannung +Ue von z.B. 28 VDC 84 W. Das heisst, dass der
Chip um 128 °C
( 1.52°C/W * 84W = 128 °C) heisser ist
als das Gehäuse. Bei einer Chiptemperatur von maximal 190 °C, darf das
Gehäuse von T1 also nur noch gerade 62°C warm werden!
Es empfiehlt sich wegen optimaler Kühlung durch natürliche Konvektion
den Kühlkörper ausserhalb des Gerätes auf der Rückseite anzubringen.
Wenn wir davon ausgehen, dass es im Sommer 30 °C warm werden kann,
verbleibt ein Temperaturunterschied von gerade noch 32 °C.
Kühlkörper-Berechnung: Damit haben wir die Fakten für die
Kühlung von T1 beisammen. Wir wissen jetzt, dass im Extremfall die
Verlustleistung 84 W beträgt und der Kühlkörper sich um 32°C erwärmen
darf. Dividiert man diese 32°C durch diese 84 W, erhält man einen
thermischen Widerstand zwischen Kühlkörper und Umgebungsluft von
0.4°C/W. Dies verlangt nach einem massiven Kühlkörper. Es empfiehlt sich
ein Kühlkörper mit einem etwas niedrigerem thermischen Widerstand
einzusetzen. So montiert, dass von unten nach oben die aufsteigende
warme Luft durch die Rillen des Kühlkörpers fliessen kann.
Besonders dann muss man darauf achten, wenn der Leistungstransistor vom
Kühlkörper elektrisch isoliert montiert werden muss, denn auch diese
speziellen Isolierscheiben aus Silikon (benötigen keine Wärmeleitpaste!)
haben einen gewissen thermischen Widerstand. Sehr gute Werte liegen bei
etwa 0.2 °C/W. Um einen solchen Betrag muss der errechnete thermische
Widerstand des Kühlkörpers reduziert werden, damit dieser bei der selben
Verlustleistung an T1 den selben Temperaturunterschied zur Umgebungsluft
hat. Im vorliegenden Fall sind dies 0.2°C/W und dies erfordert schon
einen sehr massiven Kühlkörper! Alternativ dazu gibt es auch
Kühlkörperprofile mit Gebläse zum Einbauen oder man baut sich so etwas
selbst. Mit dieser Methode erreicht man mit einem deutlich kleineren
Kühlkörper einen niedrigen thermischen Widerstand. Nachteilig ist der
höhere Preis und das Geräusch des Gebläse.
Moderne ökologische Alternative: Das sind getaktete
Spannungsregler, auch
Schaltregler
genannt. Weil der Leistungstransistor entweder ein- oder ausgeschaltet
ist, entsteht nur eine sehr geringe Verlustleistung. Ein weiterer
Vorteil ist das geringe Gewicht und Volumen für die selbe Leistung im
Vergleich zu einem linear geregelten Netzteil, dessen Netztrafo, je nach
Leistung, ein Schwergewicht ist.
EMV-Problem: Es gibt noch einen andern Nachteil der, je nach
Anwendung, von grosser Bedeutung ist. Der Schaltvorgang erfolgt mit
relativ hohen Frequenzen bis in den 100-kHz-Bereich. Da diese
hohen Frequenzen z.B. nach dem Prinzip der Impulsbreiten-Modulation (PWM)
gesteuert werden, stören die steilen Schaltflanken auch sehr leicht
empfindliche niederfrequente elektronische Systeme. Es ist oft sehr
schwierig diese Störungen in den Griff zu bekommen, weil sie via
allerlei parasitären noch so niedrigen Kapazitäten den Messbetrieb,
z.B. ein Anaysegerät, erschweren oder verunmöglichen.
Ich habe diese Erfahrung gemacht im Bereich der hochempflindlichen
Messung von elktromyographischen (EMG) Signalen. Die Einheit mit den
Vorverstärkern musste in einem separaten Gehäuse mit einem linearen
Netzteil gebaut werden. Das grosse Hauptgerät zur weiteren analogen
Signal-Vorverarbeitung erlaubte einen Schaltregler. Mehr dazu für
Interessierte
hier..
Die Kühlung von T2
Bei einer T1-Stromverstärkung von 40, ist der T2-Kollektorstrom 1/40 des
T1-Kollektorstromes. Die Kollektor-Emitter-Spannung des T2 ist praktisch
gleich gross wie die von T1 und dies bedeutet, dass die Verlustleistung
von T2 mit etwa 2 W ebenfalls etwa 1/40 des T1 ausmacht.
Zur Kühlung von T2 bieten sich zwei Möglichkeiten an. Die erste, man
verwendet einen kleinen Kühlkörper mit einem thermischen Widerstand von
etwa 10 bis 20°C/W. Die Montage von T2 mit dem Kühlkörper folgt auf der
Leiterplatte im Gerät. Gehen wir davon aus, dass die Luft im Gehäuse nie
über 45 Grad warm wird (Lüftungsschlitze im Gehäuse!), erreicht der
kleine Kühlkörper eine Temperatur von maximal 65 bis 85°C. Dies ist ein
vernünftiger Wert.
Die zweite Möglichkeit ist eleganter! Man montiert T2 isoliert
auf den grossen Kühlkörper wo T1 drauf montiert ist und R1 verlötet man
auch gleich dort. So führen ebenso nur drei Verbindungsdrähte zur
Leiterplatte und T2 wird gleich mit gekühlt.
Kühlkörper-Online-Berechnungsprogramme
- ONLINE-HEATSINK-CALCULATOR Man beachte auch die Elektronikinhalte im linken Spalt...
- Kühlkörperberechnung (für den statischen Fall)
- Heat Sink Temperature Calculator
Platinenlayout zur Schaltung in Bild 1
Martin Schend hat ein Eagle-Layout dieser Netzteilschaltung hergestellt
und stellt diese Dateien gratis für den Download bereit. Viel Spass mit
dem eigenen PCB. Bei allfälligen Fragen zur Schaltung richte man diese
bitte an
mich.
Testschaltung und die Frequenzgangkompensation
Kommen wir zurück zur Schaltung in Bild 1. Wir wissen bereits, dass das Tiefpassfilter aus C3 und R5 der zusätzlichen Frequenzgangkompensation des gesamten Regelsystemes dient. Die folgende Testschaltung in Bild 3 dient der Optimierung dieses Tiefpassfilters. Zuvor noch als Erinnerung das alte Bild 3. Es hatte nur gerade eine NPN-Darlington-Schaltung mit den selben Transistoren MJ2955 und BD139 wie in Bild 1. Die neue Version von Bild 3 hat einen zusätzlichen Transistor zur Erhöhung der Eingangsempfindlichkeit an Us (s = Steuerung).

Im neuen Bild 3 hat es eine zusätzliche Transistorstufe mit T3, dessen
Kollektor direkt mit +Ua verbunden ist. T3 wirkt als Emitterfolger, bzw.
Impedanzwandler mit Spannungs-Verstärkung 1. Dieser dient einzig dem
Zweck, dass man auch einen Generator mit Rechteckspannung anschliessen
kann, der eine etwas zu hohe Ausgangsimpedanz hat. Falls man keinen
Generator hat, ist es schliesslich einfach so etwas zu basteln mit der
CMOS-Version des 555-Timer-IC
LMC555 oder TLC555.
Siehe Kapitel "Rechteckgenerator, einfacher und trotzdem besser!".
Man schaltet mittels einer Schalttransistorstufe, hier ebenfalls eine
komplementäre NPN-Darlingtonstufe aus T1 und T2, ein Lastwiderstand
RL am Ausgang +Ua des Netzteiles mit einer Frequenz
zwischen 0 Hz (DC) und maximal etwas mehr als 10 kHz ein und aus, und man
betrachtet dabei das dynamische Verhalten von +Ua mit einem
Oszilloskopen. Schaltet man in Serie zu RL noch
einmal den selben Wert mit RLs (s = supplement),
wird das Netzteil zwischen dem vollen und dem halben Laststrom ein- und
ausgeschaltet.
Und so funktioniert die Testschaltung: Mit einem Rechtecksignal
wird die T1/T2-Darlingtonstufe ein- und ausgeschaltet. Die
Voraussetzung ist, dass die Rechteckspannung etwa
TTL-kompatibel
ist, jedoch darf der HIGH-Pegel auch deutlich höher sein.
Quelle des Diagramm!
Wenn Us = HIGH, fliesst von +Ua ein T3-Kollektorstrom +Ia via RL und T1
nach GND. Die weiteren Angaben beziehen sich auf den maximalen
Netzteilstrom +Ia = 3A. Eine Kollektor-Emitter-Sättigungsspanng von etwa
0.6 V benötigt ein T3-Basisstrom von etwa 150 mA. Dieser Strom ist der
T2-Kollektorstrom. Dieser fliesst von der T1-Basis via Kollektor und
Emitter von T2 nach GND. Eine T2-CE-Sättigungsspannung von etwa 150 mV
ergibt eine T2-Stromvestärkung von etwa 25. Daraus resultiert ein
T2-Basisstrom von etwa 6mA.
Der T3-Kollektorstrom resultiert aus der Basis-Emitter-Spannung von T2
dividiert durch R2, unabhängig von +Ua, vorausgesetzt es fliesst ein T3
Basisstrom. Da genügen etwa 30 µA. Der T3-Kollektorstrom beträgt etwa
0.7 mA. Wenn ein T3-Basisstrom fliesst, fliesst auch ein T2-Basisstrom.
Der Widerstand T3-Basis via T2-Basis und GND ist beim fliessenden Strom
sehr niederohnig. R4 hat deshalb keinen parallelen Einfluss und so
beträgt der Eingangswiderstand dem Wert von R3 mit 10 k-Ohm. Ist die
Eingangsspannung Us so niedrig, dass praktisch kein T3- und kein
T2-Basisstrom fliesst, dann beträgt der Eingangswiderstand dem Wert von
R3 plus R4 und das sind 20 k-Ohm.
Ohne R3-R4-Netzwerk, wäre der direkte T3-Basis-Eingang viel zu
empfindlich. Mit R3 und R4 erreicht man eine Schwellenspannung, welche
einigermassen zum
TTL-Pegel passt.
Man kann R3 und R4 praktisch für beliebige Rechteckspannung anpassen.
Dynamische Stabilität: Ist C3 in
Bild 1 zu gross, sind
die Spannungssprünge an +Ua während des Regelvorganges ebenfalls gross
und die Regelzeit dauert unnötig lange. Dies gilt bei einer
mittelschnellen Änderung der Eingangsspannung +Ue oder bei einem
mittelschnellen Stromwechsel am Ausgang +Ua. Mittelschnell bedeutet,
dass der Ladeelko der Gleichrichterschaltung am Vorgang deutlich
mitbeteiligt ist.
Ist C3 zu klein, zeigen sich an +Ua Schwingungen. Diese können dauerhaft
sein oder nur während der Umschaltphase. Dies ist die typisch
aperiodische Schwingung. Reduziert man in diesem Zustand C3 nur ein
klein wenig mehr, genügt ein einzelnes Schaltereignis und die
Regelschaltung schwingt dauerhaft. Dies nennt man eine periodische
Schwingung. Nochmals eine weitere Reduktion von C3 führt zur
Selbsterregung und die Regelschaltung schwingt von alleine an. Dieses
selbstständige Oszillieren wird durch geringste Rausch- oder
Störspannungen angeregt. Optimal dimensioniert ist C3 dann, wenn die
Anzahl der aperiodischen Schwingungen möglichst kleín ist.
Man erkennt aus der Schreibweise, dass dieser Vorgang meist empirisch
erfolgen muss und auch dann, wenn die Simulation anscheinend erfolgreich
ist. Anscheinend, weil nur das Experiment die maximale Sicherheit bieten
kann. Man sieht auf den Oszi und erkennt was die Realität ist. Dazu
meine Empfehlung zum folgenden Link:
Ein Sprichwort sagt: "Warum einfach, wenn es komplizierter besser
geht". Genau das könnte hier passen, wie man gleich beim Weiterlesen
feststellen kann. Man beachte Teilbild 3.1 oben rechts im Bild 3. Exakt
die selbe Funktion erreicht man mit drei Komponenten. Ein Power-MOSFET,
Lastwiderstand RL und noch den Gate-Vorwiderstand Rv. Rv, ganz nah beim
Gate, vermeidet Instabilität in Form von hochfrequenter Oszillation. Rv
braucht es in der Regel im Wert von etwa 10 bis 100 Ohm. Einfach kurz
testen. Warum der Löwenanteil aus einer komplexeren BJT-Lösung besteht,
ist historisch bedingt und es hat damit zu tun, dass der Auslöser eine
BJT-Netzteilschaltung in
Bild 1
ist. Der ursprüngliche Sinn dieses Elektronik-Minikurses soll ja bleiben.
Es geht um das Erlernen der praktischen Anwendung des komplementären
Darlington.
Es gibt einen speziellen Elektronik-Minikurs zu einer
Netzteil-Testschaltung die anstelle von Lastwiderständen komfortabel mit
einstellbaren Konstantstromsenken arbeitet. Diese Testschaltung arbeitet
symmetrisch um gleichzeitig positive und negative Betriebsspannungen von
Netzgeräten oder Netzteilen zu testen. Allerdings nur bis zu einem Strom
von maximal 1.5 A. Der interessierte Leser kann diese Schaltung
selbstverständlich, seinen Bedürfnissen entsprechend, anpassen. Mehr
dazu liest man in (9).
Update: Kurzschluss- und Überlastsicher

Diese Schaltung verändert die Schaltung in Bild 1, dass anstelle des
Widerstandes Rn1 eine kleine Konstantstromquelle wirkt und im Fall der
Strombegrenzung durch den I-Limiter den Operationsverstärker OA1
(LM358A) vor Überlastung schützt.
Diese Konstantstromquelle besteht aus zwei in Serie geschalteten Dioden
D3 und D4 und einem PNP-Transistor T5. Zu dieser
Schaltung.
lernt man im Kapitel "Transistorstromquellen mit
Silizium-Dioden" im Elektronik-Minikurs
(11) die Funktionsweise
und viel Weiteres dazu.
An dieser Stelle sei erwähnt, dass es die Transistoren BC550 (NPN:
T3,T4) und BC560 (PNP: T5) nicht mehr gibt. Anstelle von diesen eignen
sich
BC547 (NPN) und
BC557 (PNP).
Der Nachteil von Rn1 in
Bild 1
besteht darin, dass bei Überlast, und erst recht beim Kurzschluss,
zwischen +Ua und GND, der Strom am Ausgang von OA1 viel zu gross und
deshalb OA1 unnötig stark belastet wird. Ein ELKO-Leser berichtete mir,
dass er aus diesem Grund die Zerstörung des LM358 verursachte. Dieses
Problem löst man ganz einfach mit einer kleinen Konstantstromquelle an
Stelle von Rn1. Siehe punktierter Rahmen mit der Bezeichnung "NEU:
MAERZ-2020".
Test - Stromverstärkung hFE: Der Strom am Ausgang +Ua ist auf 3 A
eingestellt und der gemessene T2-Basisstrom beträgt 0.15 mA. Die
Eingangsspannung +U beträgt 25 VDC, wobei der Unterschied zwischen der
Minimalspannung +Ue 22.6 VDC (untere Grenze für die Regelungsfunktion)
und mximal 28 VDC minimal bzw. nicht nennenswert ist. Aus diesen beiden
Stromwerten ergibt sich eine Gesamt-Stromverstärkung des
T1/T2-Darlington von 20'000. Diese Messwerte sind reproduzierbar mit
andern Typen des MJ2955 und BD139. Offenbar tanzen diese (meine)
Transistoren völlig aus der Reihe im Vergleich zu den Inhalten in den
Datenblättern. Das ist doch sehr seltsam.
Trotzdem, kann das stimmen? Betrachtet man die hFE-Diagramme in den
Datenblättern des MJ2955 (T1) und des BD239 (T2) und man multipliziert
die einzelnen hFE-Werte, ergibt dies ein Gesamtwert von 3750. Weit
entfernt von 20'000. Wie auch immer, es gilt in der Regel das was die
Inhalte der Datenblätter aussagen und dies bedeutet, man muss mit einem
T2-Basisstrom von 0.8 mA rechnen. Darum liest man in der Schaltung von
Bild 1 und Bild 4 hier "<=1mA".
Dimensionierung: Dies bedeutet, dass die Stromquellenschaltung
mit T5 noch nicht im Konstantstrombetrieb arbeiten darf, weil sonst
funktioniert die Regelschaltung nicht. Sobald jedoch der Laststrom an
+Ua grösser ist als 3 A oder ein Kurzschluss vorliegt, arbeitet die
kleine Zusatzschaltung als Konstantstromquelle mit etwa 5 mA. Dieser
Strom fliesst jedoch zur Hauptsache durch der leitenden Transistor T3
(I-Limiter) direkt in Richtung +Ua und von dort via Lastkreis nach GND.
Auf diese Weise bleibt der Kurzschlussstrom von knapp mehr als 3 A
konstant, weil die T2-Basis nur noch einen reduzierten Strom bekommt.
Gerade soviel, damit der Überlast- oder Kurzschlussstrom so gross bleibt
um den I-Limiter in Aktion halten. Es ist quasi ein Regelkreis für sich.
Wie bereits angedeutet ist diese Netzteilschaltung nur ein Beispiel, die
zu eigenen Bedürfnissen angepasst werden kann. Für einen höheren
Maximalstrom am Ausgang, mit vielleicht auch andern Transistoren T1 und
T2, ist auch der Konstantstromeinsatz auf einen höheren Wert anzupassen.
Dazu reduziert man den Wert von R16. Ebenso, wie schon angedeutet, die
Konstantstromquelle erfordert keine hohe Präzision. Die Temperaturdrift
von etwa +2 mV/ºC spielt keine Rolle. Ausser man setzt diesen Teil
besonders hohen Temperaturen aus. Die Temperaturdrift ist positiv, weil
zwei Dioden (D3 und D4) die negative Basis-Emitter-Temperaturdrift von
T5 überkompensieren.
Welche Alternative gibt es für höhere Spannungen?

Das Prinzpschaltbild Bild 5 illustriert die wesentlichen Teile für den
Bau einer Spannungsregelschaltung, bei der die minimale Droputspannung
(Ue-Ua) nur durch die komplementäre PNP-Darlingtonschaltung und durch
eine Strombegrenzungsschaltung - in Bild 5 nicht gezeichnet - bestimmt
wird. Der Opamp OA geht in diese Rechnung nicht ein und er ist sogar mit
wenig Betriebsspannung zufrieden. Dies ist möglich, weil hier als
Leistungssteller eine komplementäre PNP-Darlingtonstufe zum Einsatz
kommt. T3 übernimmt die Aufgabe eine hohe Spannung zu steuern. Mit
dieser Schaltung ist es kein Problem ein Netzteil im 100V-Bereich zu
realisieren. Dies ist bloss eine Frage der Wahl von T1, T2 und T3, sowie
die der passiven Bauteile. Doch nun zur Funktion im Einzelnen.
Im eingeschwungenen Zustand beträgt die Differenzspannung an den
Eingängen des OA praktisch 0 VDC. Am invertierenden und
nichtinvertierenden Eingang liegt also der Wert der Referenzspannung
Uref. Der Spannungsteiler R4/R5 definiert mit der Referenzspannung die
Ausgangsspannung +Ua. Der Laststrom am Ausgang dividiert sich durch die
Stromverstärkungsfaktoren von T1 und T2 zum Basisstrom von T2. Der
Ausgang des Opamp OA liefert den Basisstrom für T3 und dieser steuert
mit seinem Kollektorstrom die Basis von T2. R2 dient bloss als
Schutzwiderstand um bei starken und schnellen Laststrom- oder
Eingangsspannungsänderungen den Einschwingstrom an der Basis von T2 zu
begrenzen. T3 als Kleinsignaltransistor erträgt mit seiner
Kollektor-Emitter-Spannung den grössten Teil von +Ue.
Regelung: Wenn sich +Ua auf Grund eines höheren Laststromes
reduziert, sinkt die Spannung +Ua proportional mit der durch R5/R4
geteilten Spannung am invertierenden Eingang von OA. Im Prinzip erhöht
dies die Ausgangsspannung von OA. Da dieser Ausgang jedoch fest mit der
Basis von T3 verbunden ist und dessen Basis-Emitter-Schwellenspannung
einen quasi-konstanten Wert hat, kann sich die Ausgangsspannung von OA
bestenfalls im mV-Bereich erhöhen. Dafür erhöht sich der T3-Basis- und
somit der stromverstärkte T3-Kollektor- bzw. T2-Basisstrom, der wiederum
den Emitterstrom von T1 und damit den Laststrom am Ausgang erhöht. Damit
regelt sich +Ua wieder auf den selben Sollwert wie zuvor, so dass die
Differenzspannung an den beiden OA-Eingängen wieder 0 VDC beträgt. Dies
ist der erneute eingeschwungene Zustand.
Der ganz grosse Vorteil dieser Schaltungsmethode ist, dass OA nur eine
niedrige Betriebsspannung benötigt. Ist der verwendete Opamp
5-VDC-tauglich, kann man ganz einfach mit R1 und ZD, als eine
Z-Dioden-stabilisierte Spannung von etwa 5 VDC, den Opamp betreiben.
Dazu eignet sich z.B. ein CMOS-Opamp des Typ
TLC271.
Bei einem Laststrom von 3 A liegt der Ausgangsstrom des OA nur bei etwa
10 bis 20 µA. Dies weil T3 mit einer hohen Stromverstärkung dazu
beiträgt.
Ein weiterer Vorteil ist, wie bereits angedeutet, die niedrigere
minimale Dropoutspannung. Wenn man auf Grund eines kleineren
Laststromes, bis etwa 300 mA, keine Darlingtonstufe benötigt, kann man
auf T1 verzichten. T2 übernimmt dann die Aufgabe des
Leistungstransistors. R3 wird überbrückt und R2 wird etwas reduziert. T2
muss dann ausreichend gekühlt werden. Verzichtet man auf eine
Strombegrenzungsschaltung, hat man eine Lowdropout-Spannungsregelung.
Diese macht alledings meist wenig Sinn bei Hochvolt-Anwendungen. Ist man
bereit eine niedrige Stromverstärkung von etwa 20 für T2 zu Gunsten
einer niedrigen Kollektor-Emitter-Spannung von T2 zu akzeptieren, regelt
das Netzteil noch bei einer Dropoutspannung von 200 bis 250 mV bei einem
Laststrom von 300 mA.
Dies ist etwa die Methode wie integrierte Lowdropoutspannungsregler mit
bipolaren Transistoren arbeiten. Zur Strombegrenzung realisiert man
einen integrierten PNP-Leistungstransistor mit einem zweiten
Mini-Kollektor. Dieser erzeugt einen Kollektorstrom der z.B. exakt 1/100
des Hauptkollektorstromes aufweist. Damit wird eine Schaltung gesteuert,
welche die Strombegrenzung im Hauptkollektorkreis bewirkt.
Keine nachbaubare Schaltung: Eine fertig dimensionierte Schaltung
zum Prinzipschaltbild Bild 5 habe ich nicht, deshalb stelle ich in
diesem Elektronik-Minikurs nur dieses Schaltungsprinzip vor. Es geht
hier nur darum um zu verstehen wie dieses Prinzip funktioniert. Eine
Anfrage betreffs Dimensionierung dieser Schaltung ist zwecklos. Man muss
selbst ausreichend Grundlagenkenntnisse beitzen, um Bild 5 in eine reale
Schaltung umzusetzen. Ich schliesse aber nicht aus, dass ich mich
irgendwann mit einem Update mit diesem Thema befasse.
Linkliste
- ( 1) Die komplementäre Darlington-Schaltung (Theorie und praktische Übung) - Sziklai-Connections -
- ( 2) Vom Operationsverstärker bis zum Schmitt-Trigger, kontinuierlich einstellbar.
- ( 3) Integrierte fixe und einstellbare 3-pin-Spannungsregler
- ( 4) Das 78xx-, LM317- und Lowdropout-Schaltungsprinzip
- ( 5) Renoavation eines "Steinzeit-Netzgerätes" 0.1 - 30VDC / 3A
- ( 6) Sicherer ICs testen, ein Hochsicherheits-Netzteil
- ( 7) 50-Hz-Notchfilterbank in SC-Technik: PLL-Taktgenerator in Teil 2!
- ( 8) Z-Diode-Erweiterungskurs und die Bandgap-Referenz
- ( 9) Netzteil-Testgerät I
- (10) Der Transistor-LED- und der FET-Konstantstromzweipol
- (11) Die Transistor-LED-Konstantstromquelle mit ein oder zwei Transistoren und Konstantstromquelle mit Bandgap und Opamp
- (12) Positive Zusatzspannung mit dem LMC555
- (13) Ein DC-Spannungsregler ist auch eine Induktivität!
Thomas Schaerer, 20.12.1999 ; 05.02.2003 ; 14.03.2003(dasELKO) ; 21.12.2003 ; 17.03.2006 ; 31.07.2006 ; 13.06.2008 ; 19.10.2008 ; 10.07.2011 ; 25.01.2012 ; 12.03.2013 ; 24.03.2020
