50-Hz-Notchfilterbank in SC-Filter-Technik (Teil 1)
- Elektronik-Minikurse: Inhaltsverzeichnis WICHTIG: Diverse technische Infos
- Elektronik-Minikurse: Philosophie (Sinn, Vorwissen, Praxisbezug)
- Hilfe bei Leserfragen. (WICHTIG: Unbedingt zur Kenntnis nehmen!)
- Simulieren und Experimentieren, ein Vorwort von Jochen Zilg
- Autor: Thomas Schaerer Opamp-Buch Timer555-Buch
Inhaltsverzeichnis
- 
  1.   Einleitung 
2. Das analoge 50-Hz-Notchfilter
3. Das SC-Notchfilter aus der Retorte
4. Welcher SC-Filter-Baustein kommt in Frage?
5. Lösung von Maxim
6. Das 50-Hz-SC-Notchfilter, die Schaltung
7. Diagramme
8. Die Erzeugung der Taktfrequenz
9. Der SC-Taktgenerator
10. Abgleich-Hinweis
11. Technische Daten
12. Links über SC-Filter
1. Einleitung
Werden sehr kleine Wechselspannungen aus hochohmigen Signalquellen 
verstärkt, besteht meist das Problem, dass Störsignale mitverstärkt 
werden. Die meisten Störspannungen haben Gleichtakteigenschaften 
(Common-Mode). Sie sind asymmetrisch, d.h. sie treten zwischen Quelle 
und Erde auf. Daher ist es möglich solche Störungen weitgehend zu 
unterdrücken, wenn die Messung des Nutzsignales symmetrisch, 
vorzugsweise mit sogenannten Instrumentationsverstärkern erfolgt.
Die Gleichtaktstörspannung wirkt gleich stark auf beide Signalleiter die 
zum symmetrischen Eingang des Instrumentationsverstärker führen. Daher 
wird diese Störspannung theoretisch kompensiert. In der Praxis sieht es 
allerdings etwas schlechter aus, weil die 
Widerstände (Impedanzen) einer hochohmigen Quelle zwischen den beiden 
signalführenden Leitern und dem Signal-GND oft etwas unterschiedlich 
sind (Messung biologischer Signale mittels Elektroden (z.B. EMG) 
und dazu kommt, dass das E-Feld auch örtlich auf kleinem Raum nie ganz 
homogen ist. Es ist daher unvermeidlich, dass Reststörspannungen übrig 
bleiben, die mit geeigneten Massnahmen zusätzlich gefiltert werden 
müssen.
Mehr zum Thema symmetrische Spannungsmessung mit echten 
Differenzverstärkern (Instrumentationsverstärkern) liest man in den 
Elektronik-Minikursen
Echter Differenzverstärker I,
Echter Differenzverstärker II 
und
Echter Differenzverstärker III, 
wobei auch gleich noch andere Themen rund um die Schaltung des
Instrumentationsverstärkers, der schliesslich aus Operationsverstärkern
(1) 
(2) 
besteht, behandelt werden.
Gewiss gibt es heute in der digitalen Signalverarbeitung (DSP)
Möglichkeiten analoge Filtereigenschaften softwaremässig zu
realisieren.  Allerdings ist bei hoher Komplexität zu bedenken, dass
es oft Sinn macht nicht unnötig Resourcen für Prozesse zu vergeuden,
welche mit fixen Parametern arbeiten. Zudem ist es ohnehin oft besser,
gleich zu Beginn das Problem an der Wurzel zu packen. Die in der Regel
intensivste Gleichtaktstörung in einem Gebäude ist das
50-Hz-Wechselfeld der 230-VAC-Vernetzung. Es empfiehlt sich gleich
nach der Vorverstärkung des Signales ein fixes, analoges Notchfilter
(Kerbfilter) einzusetzen, um die restliche "Brummspannung" zu
beseitigen. 
2. Das analoge 50-Hz-Notchfilter
Bild 1 zeigt ein fertig dimensioniertes Notchfilter aus einer "Applicationnote"-Sammlung von Texas Instruments. Ich habe hier allerdings die Widerstandswerte um einen Faktor 10 reduziert und die der Kapazitäten um den selben Faktor erhöht.

In der ursprünglichen Applicationnote hatten die Widerstände einen Wert 
von 10 M-Ohm. Damit wollte der IC-Hersteller vor Augen führen, wie 
extrem hochohmig die CMOS-Eingänge seiner LinCMOS-Operationsverstärker 
sind. So verständlich diese Werbung auch sein mag, empfehlenswert sind 
solch hohe Widerstandswerte an diesem Beispiel nicht.
Der geringste hygroskopische Effekt des Printschutzlackes oder die 
geringste Verschmutzung in den Zwischenräumen von Kontakten und 
Leiterbahnen reduzieren die Werte der sehr hochohmigen Widerstände mit 
dramatischer Auswirkung auf die Notchfrequenz. Selbst bei 1 M-Ohm ist 
eine absolut saubere Verarbeitung ein Gebot! Eine weitere Reduktion der 
Widerstände auf 100 k-Ohm beschert einem das Problem, dass einprozentige 
Kondensatoren mit einem Wert von 33 nF heute eher schwierig erhältlich 
sind und wenn doch, kaum preiswert und relativ gross sind.
Es gesellt sich ein weiteres Problem: Eigentlich müsste man 
Bauteiltoleranzen von einem Promille verwenden. Widerstände sind 
noch einigermassen erhältlich (jedoch sicher nicht preiswert).
Kondensatoren hingegen kann man gleich vergessen - es ist sogar je 
länger desto problematischer, Kondensatoren mit 1%-Toleranzen zu 
finden. 
Ein Abgleich mit Mehrgangpotentiometern ist durch die gegenseitige 
Beeinflussung von Resonanzfrequenz und Güte auch nicht gerade ein 
Kinderspiel. Für einen genauen Abgleich wird es also unumgänglich, 
weitere Widerstände oder Kondensatoren parallel zu schalten. Tut man 
dies nicht und die Gesamtoleranz weicht um gerade 2% ab, dann erkennen 
wir aus dem Diagramm in Bild 1, dass eine Dämpfung von >50 dB sich 
leicht auf 20 dB verschlechtert.
Bei all diesen Widerwertigkeiten stellt sich vor allem dann die Frage 
nach einer Alternative, wenn auf Grund von mehrkanaligen Anwendungen 
viele 50-Hz-Notchfilter zu realisieren und einzusetzen sind.
3. Das SC-Notchfilter aus der Retorte
Das Prinzip einer solchen Alternative zeigt Bild 2. Bis vor bereits vielen Jahren gab es ein solches Notchfilter in SC-Technik. Es war der LMF90 von National-Semiconductor, der nicht mehr produziert wird. Die weitere Herstellung wurde auch nicht, wie viele andere Produkte, z.B. das universelle SC-Filter LMF100, von Texas-Instruments übernommen.

Die Notchfrequenz ergibt sich aus der Taktfrequenz dividiert durch die f_Clock/f_Notch-Ratio. Man musste am Ausgang des SC-Notchfilter bloss noch ein passives Tiefpassfilter zwecks Unterdrückung des Clockfeedthrouh beifügen und schon hätte man ein perfektes SC-Notchfilter. Dass die Produktion dieses scheinbar perfekt integrierten SC-Notchfilters eingestellt wurde, dürfte in den Nachteilen begründet sein. Wir betrachten dazu Bild 3 und lesen den folgendenText:

Bild 3 zeigt ein Teil des Innenleben des LMF90. Auf den Eingang an Pin 
12 folgt ein SC-Bandpassfilter. Dessen Ausgang wird mit dem 
Eingangssignal an Pin 11 mit einem Summationsverstärker addiert. Daraus 
entsteht aus einem Bandpass- ein Bandsperr-, ein sogenanntes 
Notchfilter. Wunderbar!
Denken wir daran, dass ein SC-Filter stets ein abgetastetes System ist. 
Dieses hat einmal die Tücke des Abtasttheorems und, wie bei jedem 
SC-Filter, zusätzlich das Problem des Clockfeedthrough. Wird dieses 
SC-Notchfilter auf eine Notchfrequenz von 50 Hz dimensioniert und man 
wählt ein SC-Takt-/Notchfrequenz-Verhältnis von 100:1, dann beträgt das 
Verhältnis Abtastfrequenz zur Notchfrequenz noch 50:1. Wenn die 
Signalfrequenz grösser ist als die Hälfte der Abtastfrequenz, wird ein 
Aliaseffekt erzeugt. Dieser tritt allerdings erst in der Nähe der 
Abtastfrequenz in Erscheinung, weil es ein schmales Bandpassfilter ist, 
das IC-intern wirkt. Dies bedeutet, dass bei einer Signalfrequenz von 
2450 Hz und 2550 Hz der erste Aliaseffekt auftritt. Für gewisse 
Anwendungen stört diese schmale Kerbe allerdings nicht. Um diesen 
Aliaseffekt zu vermeiden, müsste gemäss Datenblatt des LMF90 das passive 
Tiefpassfilter aus R und C vor den Eingang des SC-Bandpassfilters als 
Antialiasingtiefpassfilter geschaltet werden. Allerdings ist diesem 
passiven RC-Tiefpassfilter in Bezug auf Grenzfrequenz enge Grenzen 
gesetzt. Je niedriger die Grenzfrequenz gewählt wird, um so mehr sorgt 
die zusätzliche Phasenverschiebung zwischen den beiden Eingängen des 
Summationsverstärkers für eine Verschlechterung der Dämpfung bei der 
Notchfrequenz.
Betrachten wir aber noch das Problem des Clockfeedthrough. Diese 
Frequenz hat den Wert der Abtastfrequenz und nicht den der Taktfrequenz. 
Der Clockfeedthrough ist die Folge der Ladungsinjektion der IC-internen 
CMOS-Schalter und sie tritt im 10mV-Bereich am Ausgang Ua in 
Erscheinung. Nun kann man dieses Störsignal mit einer Frequenz von 2.5 
kHz mit einem passiven oder aktiven Tiefpassfilter zusätzlich glätten, 
wie dies Bild 2 mit R und C zeigt. Damit hat man aber auf jedenfall eine 
geringere Nutzfrequenzbandbreite als die Abtastfrequenz zulässt. Selbst 
dann wenn es diesen integrierten Baustein noch gibt, muss man sich oft 
nach einer alternativ besseren Lösung umsehen, will man ein Notchfilter 
zur Unterdrückung der Netzfrequenz von 50Hz auf einer Signalleitung 
einsetzen, wenn man auch noch eine hohe Frequenzbandbreite benutzen 
will.
4. Welcher SC-Filter-Baustein kommt in Frage?
Im Prinzip ist die Frage schnell beantwortet: Wenn man ein 
Tiefpassfilter bauen will, benötigt man ein integriertes 
SC-Tiefpassfilter-IC. Will man ein Notchfilter bauen, besorgt man sich 
eben ein integriertes SC-Notchfilter oder aber zumindest ein 
integriertes SC-Bandpassfilter. Mit einem zusätzlichen Opamp realisieren 
wir dann die Notchfunktion und wenn wir dabei nicht ein entsprechend 
hoher Aufwand mit Antialiasfilterung und Phasenkorrektur betreiben, 
haben wir die selben Probleme wie mit dem ausgestorbenen LMF90 von 
National-Semiconductor. Der zusätzliche Aufwand sorgt schnell für die 
Überlegung, ob es nicht einfacher wäre das SC-Notchfilter vollständig 
analog, nach alter Väter Sitte, zu realisieren. Wie auch immer, das 
heute modern gewordene oft extreme Bauklötzchendenken - zu jedem Problem 
ein fixfertiges IC - ist ausgeträumt bevor man richtig mit der Planung 
begonnen hat. Aber das ist in manchen ganz anderen schaltungstechnischen 
Problemen nicht viel anders. Der Elektronikneuling möge sich dies am 
besten gleich zu Beginn gut hinter die Ohren schreiben...
Die Firma Maxim 
bietet für die Realisierung der Notchfilterung eine grundlegende
Applikation mit einem SC-Tiefpassfilter aus ihrer Produktepallette. Das
IC hat die Bezeichnung MAX280. Es gibt auch einen MXL1062 mit der selben
Funktionalität, ebenso vom Maxim. Dieser IC entspricht dem LTC1062 von
Linear-Technology-Corporation (LTC).
Drei Fliegen auf einen Schlag!
Das Besondere an diesem SC-Tiefpassfilter-IC ist, dass das Signal nicht 
durch den Filterbaustein hindurchfliesst. Das Signal wird bloss über 
einen Widerstand übertragen. Dieser Widerstand arbeitet mit dem 
SC-Filter als frequenzabhängiger Spannungsteiler, wodurch die 
Tiefpassfilterung zustande kommt. Damit schlägt man drei Fliegen auf 
einen Schlag: Die Filter-Schaltung erzeugt keine DC-Offsetspannung, dem 
Clockfeedthrough-Problem ist leicht beizukommen und es gibt keinen 
Aliaseffekt der durch die Verletzung des Abtasttheorems 
(Nyquist-Theorem) verursacht werden könnte. Dazu steht im Datenblatt 
folgender Satz: The input frequency range is not limited by the 
clock frequency because the MAX280/MXL1062 by itself does not alias. 
Dies gilt natürlich ebenso für den LTC1062 von LTC.
Man sollte sich jetzt von Maxim das Datenblatt "5th Order, Zero DC 
Error, Lowpass Filter MAX280/MXL1062" und von LTC das Datenblatt 
"LTC1062 5th Order Low Pass Filter" besorgen! Man sollte beide 
Datenblätter studieren, weil nicht beide den genau gleichen Inhalt 
haben. 
5. Lösung von Maxim
Figure 8b aus dem Datenblatt "5th Order, Zero DC Error, Lowpass Filter MAX280/MXL1062" von Maxim ist die Grundlage für die folgende Lösung. Diese Applicationnote ist in Bild 4 wiedergegeben:

Wie wird aus einem Tiefpass- ein Bandsperrfilter (Notchfilter)?
Beginnen wir bei einer sehr niedrigen Frequenz weit unterhalb der
Grenzfrequenz des SC-Tiefpassfilter. Es darf auch eine DC-Spannung (0
Hz) sein. Die Spannung an Pin 7 des IC:A ist gleich gross wie die
Eingangsspannung Ue, weil die Reaktanz des "Switched Capacitor
Network" bei niedrigen Frequenzen so hochohmig ist, dass keine
signifikante Spannungsteilung mir R in Serie erfolgt. C dient der
DC-mässigen Entkopplung um DC-Offsetspannungen zu vermeiden. Auf Pin 7
folgt IC-intern ein Spannungsfolger mit niedriger Ausgangsimpedanz an
Pin 8.  Wenn R1 gleich gross ist wie R2 + R3, dann summieren sich
beide Spannungen im Summationsverstärker B auf exakt den doppelten
Wert am Ausgang Ua. Ua liegt um 6 dB höher als Ue.
Dies ist unsauber und weitgehend unbrauchbar! Es wird später gezeigt, 
wie dieses Problem behoben werden kann. Darauf lässt sich die 
Maxim-Applicationnote leider nicht ein. Diese Nachlässigkeit hat aber 
den Vorteil, dass man sich selbst etwas ausdenken muss und genau davon 
kann man als Schaltungsentwickler manchmal eine Menge lernen. Dies soll 
natürlich keine Aufforderung für Application-Ingenieure sein extra 
nachlässig zu arbeiten, und diese Haltung positiv als Dienstleistung zu 
erkennen. :-)
Betrachten wir jetzt, was passiert, wenn die Eingangsfrequenz erhöht 
wird. Die Phasenverschiebung zwischen Ue und Pin7 oder Pin 8 von IC:A 
nimmt zu und gleichzeitig fällt die Spannung an diesen beiden Pins auf 
Grund der Wirkung als Tiefpassfilter. Bei einer kritischen Frequenz an 
Ue wirken sich die Amplituden und die Phase so aus, dass am Ausgang des 
Summationsverstärker IC:B Ua die Spannung Null wird. Oberhalb dieser 
kritischen Frequenz steigt diese Spannung wieder an. Wir haben genau das 
was wir wollen, ein Notchfilter. Das Verhältnis zwischen der Takt- und 
der Notchfiltergrenzfrequenz hat hier einen "krummen" Zahlenwert von 
etwa 118. Um ein 50Hz-Notchfilter zu realisieren, muss man deshalb 
ebenso eine "krumme" Taktfrequenz erzeugen. Es sind etwa 5.9 kHz. Wie 
wir dieses Problem elegant lösen, sehen wir später. Es sei an dieser 
Stelle aber bereits erwähnt, dass sich der Aufwand nur für eine ganze 
Notchfilterbank - für den Einsatz einer mehrkanaligen 
Signalverarbeitungsanlage - und nicht für ein einzelnes Notchfilter 
lohnt.
Betrachten wir die Schaltung weiter und überlegen uns, was geschieht,
wenn die Frequenz an Ue über die Notchfrequenz von 50 Hz hinaus erhöht
wird. Die Amplitude am Ausgang des SC-Tiefpassfilters Pin 8 nimmt
steil ab und nur wenig oberhalb der Grenzfrequenz des Tiefpassfilters
wirkt sich diese Amplitude auf den Summationsverstärker IC:B kaum noch
aus. Das passive Tiefpassfilter aus R2 und C2 unterdrückt das
sogenannte Clockfeedthroughsignal.
Der grosse und sehr erwähnenswerte Vorteil des Schaltungsprinzipes 
dieses Maxim-SC-Tiefpassfilters ist die Tatsache, dass das Filter nur in 
einem sehr geringen Teil des Nutzfrequenzbereiches wirksam ist. Nämlich 
im schmalen Bereich seiner Grenzfrequenz (Cuttoff-Frequency). Im speziellen 
Fall eines Notchfilters muss allerdings noch das angedeutete 
6-dB-Problem unterhalb der Notchfrequenz gelöst werden. Der Hauptpfad 
des Signales, ausserhalb der Filterwirkung, ist stets der direkte Weg 
zwischen Signaleingang Ue und dem (verstärkten/gepufferten) Ausgang Ua, 
wie auch alle andern Applikationen im Datenblatt zeigen. Diese 
Grundschaltung in Bild 4 steht Pate für die vollständige 
SC-Notchfilterschaltung in Bild 5 des folgenden Kapitels:
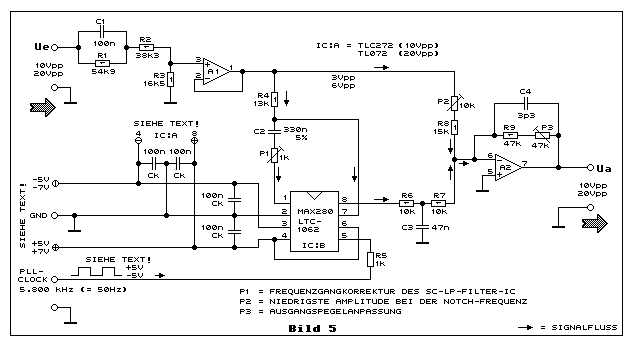
6. Das 50-Hz-SC-Notchfilter, die Schaltung
Bild 5 zeigt die vollständige SC-Notchfilterschaltung:

Sie besteht im Wesentlichen aus der Schaltung in Bild 4. Die wichtigste 
Erweiterung ist das passive Eingangs-RC-Netzwerk, bestehend aus C1, R1, 
R2 und R3. Dieses RC-Netzwerk unterdrückt die Spannungsüberhöhung bei 
einer Eingangsfrequenz unterhalb der Notchfrequenz bis zur DC-Spannung 
(0 Hz).
Betrachten wir vereinfacht zuerst den Fall, dass die Frequenz am Eingang 
von Ue oberhalb der Notchfrequenz liegt. C1 verhält sich wesentlich 
niederohmiger als der parallelgeschaltete R1. R1 ist durch C1 praktisch 
überbrückt. Es wirken daher einzig R2 und R3 als Spannungsteiler. Mit 
dieser Spannungsteilung wird die Aussteuerfähigkeit des 
SC-Tiefpassfilters IB:B dem Rest der Schaltung optimal angepasst. Der 
Klirrfaktor wird dadurch niedrig gehalten.
Ist man bereit, etwas mehr Klirrfaktor in Kauf zu zunehmen - wobei dies 
zu Gunsten eines besseren Signal-Rausch-Verhältnisses geht - kann man 
die Spannungsteilung des gesamten Eingangsnetzwerkes auch kleiner 
dimensionieren. Man erreicht aber nicht viel betreffs Verbesserung des 
Signal-Rausch-Verhältnisses, weil das Rauschen der gesamten Schaltung 
durch die Ausgangsrauschspannung des SC-Tiefpassfilter dominiert wird, 
obwohl diese Rauschspannung durch das passive Tiefpassfilter, bestehend 
aus R6 und C3, etwas gedämpft wird. Das SC-Filter als schwächstes Glied 
in einer analogen Schaltung in Bezug auf die Rauschspannung, gilt 
praktisch immer! Ob man trotzdem SC-Filter einsetzen kann, kommt auf die 
Anwendung an, wie z.B. bei der Digitalisierung auf die geforderte 
Auflösung der A/D- und/oder D/A-Wandler.
Der Summationsverstärker IC:A2 muss die Dämpfung des Eingangsnetzwerkes 
durch Verstärkung so kompensieren, damit die Gesamtverstärkung der 
Schaltung eins (0 dB) ist. Die Abstimmung dazu erfolgt mit dem 
Trimmpotentiometer P3. Die Dimensionierung des Eingangsnetzwerkes von 
IC:A1 bzw. der Ausgangsverstärkung von IC:A2, ist auch brauchbar, wenn 
andere Operationsverstärker, z.B. TL072 statt TLC272, mit ±12 VDC und 
damit mit entsprechend höherer Aussteuerbarkeit eingesetzt werden.
Die maximale Aussteuerbarkeit an Ue und Ua ist u.a. mit 10 Vpp
angegeben.  Für IC:A2 heisst dies allerdings, dass bei einer
Betriebsspannung von ±5 VDC ein Opamp mit Rail-to-Rail-Ausgang
verwendet werden muss oder man speist diesen Opamp mit einer höheren
Spannung von z.B. ±7 VDC. Dies ist 2 VDC unter der empfohlenen
maximalen Betriebsspannung der LinCMOS-Opamps von 16 VDC (± 8VDC), wie
der TLC272 (Dual-Opamp) einer ist. Da die Worstcase-Betriebsspannung
des SC-Filter-ICs MAX280, bzw.  LTC1062, 18 VDC beträgt, kann IC:B
ebenfalls auch mit ±7 VDC betrieben werden. Wünscht man sich eine
Aussteuerung von maximal 20 Vpp, müsste der Opamp IC:A2 mit mindestens
±12 VDC, besser jedoch mit ±15 VDC, betrieben werden, wenn dieser, wie
in Bild 5 angegeben, ein TL072 und somit kein Rail-to-Rail-Opamp
ist. Das Dämpfungsnetzwerk R1, R2, R3, C1 und das Verstärkungsnetzwerk
R9, P3 ist so dimensioniert, dass es für beide maximalen
Aussgangsspannungen eingesetzt werden kann. Viele A/D- und
 D/A-Wandler-Schaltungen arbeiten im Bereich von 10 Vpp oder ±20 Vpp. 
Betrachten wir, ebenso vereinfacht, jetzt den Fall, dass die Frequenz am 
Eingang von Ue unterhalb der Notchfrequenz liegt. In diesem Fall wäre 
gemäss Bild 4 und Maxim-Applicationnote die Ausgangsamplitude des 
SC-Tiefpassfilter-IC an Pin 7 gleich gross wie Ue. Die Folge davon wäre, 
dass die Amplitude an Ua doppelt so gross wäre. Genau dies verhindert 
das passive RC-Netzwerk am Eingang der Schaltung. Unterhalb der 
Notchfrequenz verhält sich C1 genügend hochohmig, so dass C1 auf das 
restliche Netzwerk keinen relevanten Einfluss hat. Es wirkt ebenso nur 
der Spannungsteiler, diesmal jedoch aus R1, R2 und R3.
 
Diese Spannungsteilung bewirkt, dass die Eingangsspannung an Ue doppelt 
so stark gedämpft wird, als wenn nur R2 und R3 wirken - dies zum 
Ausgleich, weil im Frequenzbereich unterhalb der Notchfrequenz der 
Summationsverstärker IC:A2 die Amplitude der Eingangsspannung, wie 
bereits beschrieben, verdoppeln würde. C1 spielt dabei das Zünglein an 
der Waage. Die Dimensionierung von C1 ist relativ unkritisch, wenn nicht 
gerade sehr hohe Präzision gefordert wird. Der Rippel beträgt im 
Übergangsbereich, knapp unter- und oberhalb der Notchfrequenz, bei der 
vorliegenden Dimensionierung etwa 1 dB. Es fällt daher kaum auf, weil 
diese Verzerrung schon nicht mehr im linearen Übertragungsbereich liegt.
Die Berechnung dieses RC-Netzwerkes dürfte sich in Abhängigkeit des 
SC-Tiefpassfilters recht schwierig gestalten. Ich schätzte den Wert von 
C1 grob und der Rest war empirisch. Die Funktion bleibt voll 
reproduzierbar, wenn man andere MAX280- oder LTC1062-Exemplare einsetzt.
P2 dient zum Abgleich für die niedrigste Amplitude bei der 
Notchfrequenz. R4 und C2 entsprechen der Funktion von R und C in Bild 4. 
Die Berechnungsformel ist dort angegeben. In der Applikationnote von 
Maxim fehlt aber ein Hinweis, dass es sogar möglich ist, in engen 
Grenzen die Notchfiltergrenzfrequenz ohne Taktfrequenzsteuerung zu 
beeinflussen. Ich entdeckte dies empirisch auf dem Testboard und die 
Funktion ist reproduzierbar wenn man MAX280- und LTC1062-Exemplare 
austauscht.
Dazu schaltet man ein Trimmpotmeter (P1) in Serie zu C2. Ohne diese 
einfache und ebenso elegante Möglichkeit würde die Realisierung einer 
SC-Notchfilterbank am schaltungstechnischen Aufwand scheitern. Das 
Verhältnis zwischen der Takt- zur Notchfiltergrenzfrequenz ist 
toleranzbehaftet. Gemäss Datenblatt des MAX280 (LTC1062) hat diese einen 
Wert von 100 mit einer Toleranz von ±1 Prozent. Diese Toleranz wirkt 
sich natürlich auch auf das "krumme" Verhältnis von
f_Clock/f_Notch dieser 
Schaltung aus. Da man jedoch nicht für jedes Notchfilter eine separate 
Taktfrequenz realisieren möchte, ist die Abgleichsmöglichkeit mit P1 
eine unbedingte Voraussetzung! Eine Abweichung von ±1 Prozent ist bei 
einem Notchfilter nicht vernachlässigbar. Kleiner Zusatzaufwand, grosse 
Wirkung, weil für diese zusätzliche Abstimmöglichkeit des 
Frequenzverhältnisses benötigt man nur gerade ein zusätzliches 
Trimmpotmeter und sonst nichts!
7. Diagramme

Bild 6 zeigt den Frequenzgang des SC-Notchfilters zwischen 40 und 60 Hz. Exakt abgestimmt ist dabei eine Amplitudendämpfung von mehr als 50 dB möglich. Dient die Schaltung zur Unterdrückung einer Spannung mit 50Hz-Netzfrequenz, welche sich z.B. in eine empfindliche Messanlage einkoppelt, dann macht es wenig Sinn, wenn die Amplitudendämpfung noch besser ist, weil die Netzfrequenz relativ oberwellenreich wurde. Wurde, weil dies vor allem durch den immensen Einsatz von Schaltreglern, vor allem in den vielen Computern, verursacht wird. Dies kommt durch das Nachladen der Elkos in der Nähe der Sinusscheitelwerte zustande. Diese Nachladung zieht kurzzeitig kräftige Ströme. Die Folge davon ist, dass die Scheitelwerte der Netzsinusspannung auf einem Oszilloskopen bereits gut sichtbare Verzerrungen zeigen. Diese erzeugen gewisse Oberwellenanteile hauptsächlich bei 150 Hz, 250 Hz, usw., die ebenfalls, meist kapazitiv, in die Messsysteme mit eingekoppelt werden.

Bild 7 zeigt den Frequenzgang des SC-Notchfilters innerhalb einer Frequenzbandbreite von 50 kHz in logarithmischer Frequenz-Skalierung. Man bedenke dabei, dass das SC-Filter nur gerade in der Region unterhalb und bis zur Notchfrequenz beteiligt ist. Oberhalb wirkt einzig die Übertragung über P2 und R8 (Bild 5).
8. Die Erzeugung der Taktfrequenz
Gemäss Formel in Bild 4 ergibt sich eine Taktfrequenz von 5915 Hz. Dies 
stimmt allerdings nur für diese aus dem MAX280-Datenblatt kopierte 
Applicationnote. Wird in Bild 5 das passive R4C2-Tiefpassfilter und die 
Abgleichmöglichkeit mit P1 angewendet, verschiebt sich das Verhältnis 
f_Clock/f_Notch etwas. Der 
optimale Wert liegt bei 116 statt bei 118.3, was einer Taktfrequenz von 
5.8 kHz entspricht.
Es stellt sich hier die Frage, wie man am besten und mit geringstem 
Aufwand eine präzise Taktfrequenz erzeugt. Es stellt sich aber ebenso 
die Frage, was eine hohe Frequenzstabilität überhaupt bringt, weil die 
Netzfrequenz geringen, wenn auch sehr kurzzeitigen Schwankungen 
unterworfen ist. Die Erzeugung einer quarzstabilen Frequenz, bei der man 
ohne PLL-Frequenz-Multiplier hier nicht auskommen würde, ergibt einen 
gewissen Aufwand, bei dem man sich sogleich fragen kann: Warum denn 
diese PLL-Schaltung nicht gleich mit der Netzfrequenz synchronisieren? 
Der Vorteil liegt auf der Hand, weil dadurch die Notchfrequenz 
automatisch einer Änderung der Netzfrequenz angepasst wird. Dies 
funktioniert allerdings nur in schmalen Grenzen, wenn man ein 
SC-Tiefpassfilter zu einem SC-Notchfilter umbaut. Es bringt hier 
allerdings eine eindeutige Verbesserung: Bei einer Abweichung der 
Sinusfrequenz an Ue (Bild 5) zwischen 49Hz und 51 Hz (±2 %) ist die 
Amplitudendämpfung bei der Notchfrequenz um 8 dB besser, wenn sich die 
Takt- bzw. Notchfrequenz um dieselbe prozentuale Abweichung anpasst. Die 
tatsächliche kurzzeitige Abweichung von der Sollnetzfrequenz ist bei der 
heutigen Vernetzung der elektrischen Kraftwerke wesentlich geringer. 
Dies ist jedoch nicht der Fall, wenn die Schaltung in einem Gerät zur 
Anwendung kommt, wo die Netzspannung aus einem einzelnen 
(Diesel-)Generator erfolgt.
9. Der SC-Taktgenerator
Diese Schaltung und die Beschreibung dazu folgt in einem zweiten Teil. Dazu gibt es zwei Gründe: Dieser Elektronik-Minikurs wird nicht zu gross und die Syntheziserschaltung kann auch für ganz andere Anwendungen mit andern Parametern eingesetzt werden kann. Die Fortsetzung liest man in:
10. Abgleich-Hinweis
 
  1. P1 auf Notchfrequenz trimmen.
  2. P2 auf niedrigste Amplitude an
     Ua bei Notchfrequenz trimmen.
  3. Punkt 1 und Punkt 2 evt. nachtrimmen.
  4. P3 so einstellen, dass die Verstärkung
     im Durchlassbereich 0 dB beträgt.
 
11. Technische Daten
 
  Maximale Eingangsspannung an Ue:        10 Vpp  (20 Vpp)
  Maximale Ausgangsspannung an Ua:        10 Vpp  (20 Vpp)
  Verstärkung im Durchlassbereich:         0 dB 
  Dämpfung bei der Notchfrequenz:         50 dB
  Notchfrequenz:                          50 Hz
  Notchfrequenzbandbreite (-3dB):         ± 10 Hz
  Dämpfungsverbesserung durch PLL:        8 dB  (49 Hz - 51 Hz)
  Frequenzbandbreite total:               DC - 100 kHz
  Signal-/Rauschverhältnis:               85 - 90 dB
  Eingangs-Widerstand:                    55 k-Ohm  (f > 50 Hz)
                                         110 k-Ohm  (f < 50 Hz)
  Betriebsspannung:                       siehe Text!
  Betriebsstrom pro Filterschaltung:      ca. ± 6 mA
 
12. Links
-  Das SC-Filter, eine kurze Einführung 
mit praktischer Anwendung: Der Aliaseffekt. Das 
Switched-Capacitor-Filter (SC-Filter) verwendet anstelle von 
Widerständen geschaltete Kondensatoren. Diese simulierten Widerstände 
sind abhängig von der Schaltfrequenz: SC-Filter sind steuerbar mit einer 
Taktfrequenz.
 
-  SC-Tiefpassfilter-Einheit mit umschaltbaren 
Grenzfrequenzen: Diese Einheit besteht aus einem SC-Tiefpassfilter 
mit hoher Steilheit im Bereich der Grenzfrequenz. Inhalt: 
Antialiasingeffekte, Glättung, Umschaltbare Grenzfrequenzen.
 
- Steuerbares und steiles Tiefpassfilter in SC- und Analog-Technik mit grossem Frequenzbereich: Universale Tiefpassfilterschaltung welche in einem grossen Bereich der Grenzfrequenz mittels Taktsignal kontinuierlich steuerbar ist.
Links zum Thema SC-Filter
 
Thomas Schaerer, 17.05.2004 ; 18.01.2006 ; 07.08.2014
Ehemals publiziert in der MegaLink 04/2002,
für das ELKO neu überarbeitet.
 
