Opamp/Komparator oder 555er-CMOS:
Toggle-Flipflop und Prellfrei-Schaltung
- Elektronik-Minikurse: Inhaltsverzeichnis WICHTIG: Diverse technische Infos
- Elektronik-Minikurse: Philosophie (Sinn, Vorwissen, Praxisbezug)
- Hilfe bei Leserfragen. (WICHTIG: Unbedingt zur Kenntnis nehmen!)
- Simulieren und Experimentieren, ein Vorwort von Jochen Zilg
- Autor: Thomas Schaerer Opamp-Buch Timer555-Buch
Einleitung
Die Wurzeln dieses Elektronik-Minikurses liegen in den Tiefen des
ELKO-Forums,
ein Elektronik-Forum, das ich immer wieder gerne weiterempfehle. Es gibt
einen "harten Kern" von Mitwirkenden, die sich mit viel Herzblut dafür
einsetzen und der Spass kommt dabei nie zu kurz. Dies lockert die sonst
eher trockene Materie willkommen auf. Auslöser zur Entstehung dieses
Elektronik-Minikurses zum Thema, wie man mit einem 555-Timer-IC ein
Toggle-Flipflop mit prellfreiem Tasten realisiert, ist der
Diskussions-Thread
Problem mit FlipFlop
vom 19.06.2012 von Erhard.
Es war eine etwas langatmige Diskussion mit vielen Teilnehmern. Aber da
zeigte mitten drin Olit - ein Teilnehmer des "harten Kerns" -
eine pfiffige Schaltung,
wie man einem 555-Timer-IC die Fähigkeit eines Toggle-Flipflops verleiht
und auch gleich ein prellfreies Tasten ohne nennenswerten Zusatz
ermöglicht. Dieser Elektronik-Minikurs erklärt im Detail, wie diese
Schaltung funktioniert. Ergänzende Elektronik universalisiert die ganze
Schaltung noch etwas.
Wir beginnen die Realisierung mit einem einfachen Komparator oder
Operationsverstärker (Opamp) und daraufhin mit dem 555er-Timer-IC. Bei
beiden Anwendungsarten, ob Opamp/Komparator oder 555er-Timer-IC, hat der
Schmitt-Trigger die zentrale Funktion. Das irritiert vielleicht etwas.
Aber es ist so. Erklärt wird dies im Kapitel "Toggeln mit einem
555er-Timer-IC". Selbstverständlich ist es, wie in allen meinen
555er-Elektronik-Minikursen, dass ich die CMOS-Version mit den Timer-ICs
LMC555 und TLC555 der alten bipolaren Version NE555 bevorzuge. Warum
dies so ist, erfährt man hier:
Toggeln mit einem Opamp oder Komparator

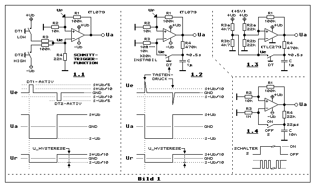
Wie aus einem Schmitt-Trigger ein prellfreier Taster und ein
Toggle-Flipflop in einem wird, zeigt Bild 1 an einem Schmitt-Trigger,
der aus einem positiv rückgekoppelten Komparator (Mitkopplung) besteht.
Es ist durchaus möglich anstelle eines 555er-Timer-IC ein beliebiger
Opamp oder Komparator für den fast selben Zweck einzusetzen. Fast
bedeutet die Einschränkung, dass ein Autoreset-Zusatz mit zusätzlichem
Aufwand realisierbar wäre, hier jedoch unberücksichtigt bleibt. Ich
überlasse dies dem interessierten Leser, der gerne selbst an diesem
Thema herum tüftelt...
Teilbild 1.1 zeigt mit einem einfachen Ein- und Ausschalten mit
zwei Tasten das Grundprinzip. Beim Einschalten der Betriebsspannung ±Ub
ist es zufällig, ob Ua die Spannung von beinahe +Ub oder beinahe -Ub
annimmt. Beinahe bedeutet, dass je nach verwendetem Opamp oder
Komparator +Ub und/oder -Ub nicht exakt erreicht werden können.
Grundsätzlich ist das nur dann möglich, wenn die Ausgangsbeschaltung des
IC rail-to-rail-fähig ist, wenn Ua nicht nennenswert belastet wird.
Die Referenzspannung Ur am nichtinvertierenden Eingang hat zufällig am
Anfang, im vorliegenden Beispiel, eine Spannung von fast +Ub/10, weil Ua
auf fast +Ub liegt (siehe Diagramm) und R1/R2 als 1/10-Spannungsteiler
wirkt. Beim Drücken auf die Taste DT1 wird Ue auf fast +Ub/5 erhöht.
Verantwortlich für diesen Spannungswert ist der Spannungsteiler R3/R4.
Dies hat zur Folge, dass der Schmitt-Trigger kippt und Ua wird beinahe
-Ub. Dies bedeutet, dass bei jedem Tastendruck DT1 oder DT2 Ue etwa
doppelt so gross ist wie Ur, ob im augenblicklich positiven oder
negativen Spannungsbereich. Wie das funktioniert, zeigt das Diagramm
unterhalb der Schaltung.
Praxistip: Man kann diese praktische und einfache Schaltung
dafür einsetzen mit zwei Drucktasten etwas ein- und auszuschalten. Auf
Ua folgt z.B. eine einfache Transistor-Schaltstufe, die ein Relais
steuert. Anstelle von zwei einzelnen Drucktasten kann man auch einen
zweipoligen Miniatur-Kipptaster verwenden, der eine Mittelstellung hat
und nach beiden Seiten tasten kann.
Teilbild 1.2 zeigt wie es mit nur einer Drucktaste DT
funktioniert. Der Vorgang entspricht dem der Schaltung in Teilbild 1.1,
mit dem Unterschied, dass nur eine Taste abwechslungsweise eine Spannung
von grösser als +Ub/10 und grösser als -Ub/10 beim Tastendruck zum
invertierenden Eingang überträgt. Dies kann nur funktionieren, wenn die
veränderte invertierte Spannung an Ua vor dem folgenden Tastendruck
gespeichert wird. Dies geschieht durch R4 und C. Die Prellfreiheit des
Tastens ergibt sich durch die Aufladezeit von C durch R4. Versuche
zeigen, dass eine R4*C-Zeitkonstante von wenigen 10 ms genügen kann. Zum
sicheren Funktionieren empfiehlt sich eine R4*C-Zeitkonstante im unteren
bis mittleren 100ms-Bereich. Durch das Experimentieren kann man die
R4*C-Zeitkonstante optimieren. Für C1 mit 1 µF empfiehlt sich
Platzgründen einen kleinen Keramik-Kondensator (Kerko). Ein Tantal-Elko
geht nicht, wegen der bipolaren Spannungsfunktion, gegeben durch die
Betriebsspannung ±Ub.
Die Prellfreiheit: R4 muss extrem hochohmiger sein als R3, so
dass beim Drücken der Taste DT C über R3 rasch auf eine Spannung sicher
innerhalb der Hysteresespannung entladen wird. Dieser entladene Zustand
bleibt, so lange man die Taste drückt. Nach dem Loslassen der Taste
beginnt die Aufladung von C durch R4. Das geht aber so langsam, dass die
Spannung an C während dem Tastenprellen sicher innerhalb der
Hysteresespannung liegt. Während dem Prellen wird C ständig niederohmig
über R3 entladen. Das Wieder-Aufladen von C durch R4 kann erst nach dem
Ende des Prellvorganges ungehindert erfolgen. Und erst dieser Vorgang
bereitet den nächsten aktiven Tastendruck vor. Durch Reduzierung von R1
kann man die Hysteresespannung vergrössern und dafür die Zeitkonstante
R4*C entsprechend kleiner wählen. Das Diagramm mit Ue ist nicht
massstäblich. Die Spannungssitzen müssten etwa fünf mal grösser
gezeichnet sein, als die Hysteresespannung. Wie gross muss man R3
dimensionieren? Man glaubt es kaum, beim Einsatz des handelsüblichen
JFET-Opamp
TL071
funktioniert die Schaltung noch bei R3 = 1 Ohm. Das ergibt eine
Entladezeitkonstante von 1 µs. Möglich ist dies durch die relativ hohe
Slewrate von 13 V/µs des TL071. Der zulässige Bereich von R3 beträgt
mindestens 1:1000, nämlich 10 Ohm bis 10 k-Ohm. Oberhalb von 20 k-Ohm
wird die Schaltung instabil. Sie oszilliert während dem Drücken der
Taste. Mehr dazu gleich beim Thema zu Teilbild 1.4.
Teilbild 1.3: Funktionell besteht kein Unterschied zu Teilbild
1.2. Der einzige Unterschied liegt darin, dass eine Single-Speisung von
+Ub genügt. Dafür braucht es die Spannungsteiler R2a/R2b und R3a/R3b
anstelle der Einzelwiderstände R2 und R3. Anstelle eines TL071 empfiehlt
sich z.B. von der LinCMOS-Familie der
TLC271,
weil seine LOW-Spannungswerte (Ein- und Ausgang) bis auf den GND-Pegel
hinunter gehen. Das selbe gilt allerdings nicht für den HIGH-Pegel am
Ausgang. Dieser liegt unbelastet etwa auf +Ub-1V. Diese Schaltung eignet
sich zum Tasten einer digitalen Logikschaltung, die mit 5 VDC betrieben
wird.
Teilbild 1.4 zeigt einen Sonderfall, wie bereits weiter oben
angedeutet. Es ist aber nichts anderes als der ganz typische
Rechteckgenerator, wie er mit einem Opamp oder Komparator realisiert
wird. Der einzige Unterschied besteht darin, man kann das Oszillieren
der Rechteckspannung mit dem Schalter S ein- und ausschalten. R3 braucht
es nur, damit das Potential am invertierenden Eingang des Opamp
überhaupt definiert ist bei offenem Schalter S. Definiert ist er mit
GND. Beim Ausschalten nimmt Ua zufällig den Wert von fast +Ub oder
GND.
Toggeln mit einem 555er-Timer-IC
Es wird hier, wie in allen meinen 555er-Elektronik-Minikursen, wie bereits in der Einleitung angedeutet, die CMOS-Version thematisiert. Es ist der LMC555 ursprünglich von National-Semiconductor (von Texas-Instruments übernommen) und der TLC555 von Texas-Instruments. Trotzdem kann man hier ebenso den bipolaren NE555 einsetzen, falls man halt gerade nichts anderes in seiner Bastelkiste findet. Getestet habe ich dies allerdings nicht! Der LMC555 oder TLC555 in seinem kleinen 8-Pin-Gehäuse übernimmt die Funktion des prellfreien Tasters und des Toggle-Flipflop. Mit dem LMC/TLC555 (beide Typen zusammengefasst) funktioniert es deshalb, weil dieses Timer-IC quasi eine Schmitt-Trigger-Funktion, gegeben durch einen Fensterkomparator mit zwei Triggerpegel, und einem nachgeschalteten RS-Flipflop, ausübt. Wie der LMC/TLC555 als Schmitt-Trigger nützlich sein kann, liest man ausführlich hier in einem praktischen Einsatz:
- 230-VAC-Netzfrequenzsynchronisation mit
dem CMOS-555-Timer-IC als Schmitt-Trigger
Siehe Kapitel "Das Innenleben des LMC/TLC555" und "Die Philosophie des Schmitt-Triggerns....".

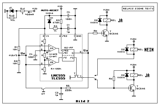
Mit Bild 2 kommen wir zurück zu der in der Einleitung angedeuteten pfiffigen Schaltung,
erweitert mit einer Autoreset-Funktion (R3 und C1), die beim Einschalten
von +Ub in den ersten etwa 0.5 s den Reset /R2 des IC-internen
RS-Flipflop aktiviert und so den Ausgang Q (Pin 3) auf LOW setzt. Zur
schnellen Entladung von C1 bei einem kurzen Unterbruch von +Ub, dienen
R4 und D1. Das funktioniert allerdings nur dann, wenn der Rest der an
+Ub angeschlossenen Schaltung entsprechend niederohmig ist. Ist dies
nicht der Fall, kann man dies ganz einfach mit eines LED-Anzeige
realisieren, wie dies in Bild 2 oben links zu sehen ist. Rx1 muss man an
+Ub anpassen. Rx2 dient der vollständigen Entladung von C1 unterhalb der
LED-Spannung.
Pin 2 und Pin 6 bilden gemeinsam der Eingang Ue und Q = Pin 3 ist der
Ausgang Ua. Da Ua nach dem Autoreset auf LOW (GND-Pegel) liegt, ist auch
C2 entladen auf dem GND-Pegel. Beim Drücken der Taste DZ wird die halbe
Betriebsspannung +Ub/2 an Ue kurzzeitig ebenfalls auf LOW (GND) gezogen,
bis C2 annähernd +Ub/2 erreicht. C2 wird durch den Spannungsteiler R1/R2
geladen, solange DT gedrückt wird. Dadurch wird die Referenzspannung
Uref1 von 1/3*Ub am nichtinvertierenden Eingang von KB kurzzeitig
unterschritten und das RS-Flipflop wird am /S-Eingang gesetzt. Ua wird
HIGH (ohne externe Last = +Ub). Beim Loslassen der Taste DT geht Ue
wieder auf +Ub/2 und C2 wird über R5 mit einer Zeitkonstante von 0.22 s
bis maximal auf den Wert von +Ub geladen. Beim folgenden Tastendruck
steigt Ue kurzzeitig und somit der invertierende Eingang von KA auf den
Wert der Spannung an C2. Ist diese höher als 2/3*Ub (Uref2), erfolgt am
/R1-Eingang beim RS-FF ein Reset und Ua geht wieder zurück auf LOW
(GND). Jetzt wird C2 durch den Spannungsteiler R1/R2 entladen, solange
DT gedrückt wird. Beim nächsten Tastendruck beginnt das Ganze von Neuem.
Ergänzungen: Beim Tastendruck wird C2 nur bis zu knapp unterhalb
oder knapp oberhalb von +Ub/2 auf- bzw. entladen. Als Spannungsteiler
wirkt hier das Widerstandsverhältnis von R1||R2/R5 während die Taste
gedrückt ist, danach gilt R1||R2 (5 k-Ohm). Es ist dabei nur wichtig,
dass diese Spannungsänderung an Ue kleiner ist als die Hysteresespannung
Uref2 minus Uref1 und das ist 1/3*Ub. Die Prellfreiheit des Tastendrucks
entsteht dadurch, dass durch den Lade- und Entladevorgang von C2 durch
R5 soviel Zeit gegeben ist, dass während dem Prellvorgang die Spannung
an C2 die Werte Uref2 nicht über- und die von Uref1 nicht unterschreiten
kann. So können die Komparatoren KA und KB noch nicht reagieren und Ua
ändert sich noch nicht.
Relaissteuerung ganz kurz: Dieses Thema wird noch separat im
Kapitel "Die Relaisschaltung" unter die Lupe genommen. Hier in
Bild 2 geht es nur darum, wo am LMC/TLC555 die Schaltung aus Transistor
T und Relais REL angeschlossen werden soll. Es bietet sich sehr elegant
Pin 7 mit dem Opendrain-MOSFET an, der in der Lage ist 50 mA (LMC555)
oder sogar 100 mA (TLC555) zu treiben. Warum aber steht neben dieser
Relaisschaltung ein NEIN? Ganz einfach, mit dem AUTORESET startet diese
Schaltung mit eingeschaltetem Relais. Man benötigt deshalb auch an Pin 7
eine zusätzliche Inverterschaltung mit einem Transistor, wie hier
gezeigt wird mit JA.

Erweiterungen in Bild 3: Die Erweiterung der Schaltung in Bild 3
dient dazu, dass eine Tastatursteuerung potenzialbezogen möglich ist.
Die Drucktaste DT1 bezieht sich auf +Ub und DT2 auf GND. Parallel zu DT2
gibt es noch eine weitere Transistorstufe, die sich eignet mit
einem externen Rechtecksignal zu steuern. Die maximale Taktfrequenz
liegt, verursacht durch die Zeitkonstante R5*C2, bei weniger als 3 Hz.
Der JFET T1 (BF245A, J111 [siehe Bild 3 unten links!]) ersetzt die
Drucktaste DT in Bild 2. Drain und Source dürfen vertauscht werden, so
wie dies beim Einsatz zum Schalten analoger Signale üblich ist und
hier zum Ausdruck kommt. Wenn
Ua = GND und T1 ist im sperrenden Zustand offen, dann gibt es trotzdem
einen kleinen Strom von Ue mit +Ub/2 durch T1 (Drain-Source) über R5 zum
GND-Pegel an Ua. Die Spannung zwischen Source und GND, bzw. über R5
entspricht der Gate-Source-Knickspannung des JFET. Beim BF245A sind es
typisch 1.3 V. Beim BF245B sind es typisch 2.7 V. Diese Spannungen
stellen sich automatisch so ein, damit T1 gerade noch sicher im
Sperrbereich arbeitet, damit die Toggle-Funktion nicht gestört wird.
Damit die Schaltung auch sicher bei +Ub = 5VDC arbeitet, sollte man
einen BF245A (J111) einsetzen. Der Strom von Ue über T1 und R5 zu Ua,
wenn dieser auf GND ist, beträgt etwa 6 µA. Der Querstrom von +Ub (12
VDC) über R1 und R2 nach GND beträgt etwa 600 µA. Diese 6 µA reduziert
die Spannung an Ue von +Ub/2 etwa um 1%. Das ist weniger als die
Widerstandstoleranz von R1 und R2, die problemlos 5 % haben dürfen. Die
Spannungshysterese an Ue beträgt im Vergleich dazu 1/3*Ub.
Wenn Ua = +Ub (HIGH-Pegel) und T1 ist im sperrenden Zustand offen, dann
wird C2 approximativ auf +Ub geladen. Diese Spannung liegt an der
Source. Ue liegt auf +Ub/2 und damit ebenso die Drain. Dadurch ist das
Gate gegenüber Source derart negativ vorgespannt, dass T1 vollständig
sperrt.
Die Relaisschaltung

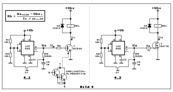
Bild 4 thematisiert die Relaisschaltung zu Bild 2 und Bild 3. Die
CMOS-555er-Toggelschaltung ist die von Bild 2, jedoch hier vereinfacht.
Die Autoreset-Schaltung fehlt hier. Teilbild 4.1 zeigt einen
Relaistreiber mit einem NPN-Transistor. Dabei fliesst ein Basisstrom Ib,
wenn Ua=HIGH. Es ist zu beachten, dass ein LMC555 oder TLC555 bei einem
HIGH-Pegel nur ein Ausgangsstrom von maximal 10 mA erlaubt. Dies wäre
also der maximale Basisstrom Ib. Da eine Stromverstärkung von T im
Bereich der Sättigung und einem Kollektorstrom Ic im mittleren
10mA-Bereich nur etwa 20 bis maximal 30 zulässt, sind in der Auswahl der
Relaisspulendaten Grenzen gesetzt.
Moderne DIL-Leistungsrelais (DIL = Dual-in-Line) sind in der Lage 6 A
bei 230 VAC zu schalten, bei einer Spulenleistung von nur 200 mW. Man
findet solche Relais z.B. bei der Firma Distrelec. Bei einer
Spulenspannung von 5 VDC (+Ubx = 5VDC), gibt das ein Spulen- bzw.
Kollektorstrom Ic von 40 mA. Wählt man eine Stromverstärkung von 20,
ergibt dies ein Basisstrom Ib von 2 mA. Entsprechend dimensioniert man
den Widerstand Rb (siehe Formel). Unbelastet entspricht der HIGH-Pegel
dem Wert +Ub. Wenn jedoch ein Strom Ib von 2 mA fliesst, ist das nicht
mehr der Fall. Gemäss Datenblatt reduziert sich
UHIGH (Ua). Bei +Ub = 5 VDC und Ib = 2 mA reduziert
sich UHIGH bis auf 4.4 V.
Ginge es nur um die Relaissteuerung, ist das weiter nicht dramatisch.
Allerdings beeinflusst diese Spannungsreduktion die Toggle-Funktion,
weil R5 und C2 ebenfalls an Ua angeschlossen ist. Daher eignet dafür
besser die MOSFET-Schaltung in Teilbild 4.2. Ua bleibt praktisch
unverändert. Rg beim BS170 hat eine völlig andere Bedeutung als Rb beim
BC546. Rb definiert den Basisstrom Ib. Rg (Gate-Vorwiderstand)
verhindert eigenständiges Oszillieren des MOSFET beim Schaltvorgang. Für
höherfrequente Anwendungen darf Rg durchaus auch niederohmiger sein, wie
dies
hier
in Bild 4 im Kapitel "Die PWM-Schaltung für den Tischventilator"
zum Ausdruck kommt. (Auch eine LMC/TLC555-Anwendung!)
Oder an Stelle des einfachen bipolaren Transistors in Teilbild 4.1 kann
man auch einen Darlington einsetzen. Allerdings erhöht dies die
Sättigungsspannung auf mindestens 0.8 V. Ob das zulässig ist, ist von
der +Ubx-Wahl abhängig. Beträgt diese ebenfalls +5 VDC, würde die
Spannung an der Relaisspule gerade noch knapp etwas mehr als 4 VDC
betragen. Bei Ubx = +12 VDC ist dies gerade noch möglich, weil die
Anzugsspannung des Relaisankers an Stelle von beinahe 20 % nur um etwa 8
% reduziert wird.
Anders sieht die Situation aus, wenn der LMC/TLC555 mit +Ub = 12 VDC
betrieben wird. Da wirkt sich ein Basisstrom Ib von 2 mA nicht
nennenswert aus, weil bei der höheren Betriebsspannung die
CMOS-Ausgangsstufe des LMC/TLC555 niederohmiger ist. Man sollte für
jeden Anwendungsfall das Datenblatt des LMC555 oder TLC555 konsultieren.
Wenn +Ubx ebenfalls 12 VDC beträgt, kann man auch ein Relais für 12 VDC
einsetzen, das mit einem Strom von 17 mA bei 200 mW auskommt. Bei diesem
Kollektorstrom Ic kann man gut eine Sättigungs-Verstärkung 30 wählen und
so genügt einen Basisstrom Ib von nur 0.6 mA. Das geht völlig
problemlos. Ebenso mit einer Verstärkung von 20 und einem Basisstrom von
0.85 mA.
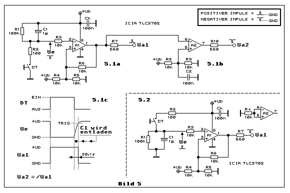
Prellfrei-Schaltung mit Komparator oder Opamp
Es wird hier eine Schaltung mit dem LinCMOS-Komparator TLC3702 (dual) vorgestellt, der eine Betriebsspannung zwischen 3 VDC und 16 VDC zulässt. Er gehört zur selben LinCMOS-Familie, wie die Opamps TLC271 (single), TLC272 (dual) und TLC274 (quad). Oft werden diese ICs für die Betriebsspannung von 5 VDC eingesetzt, so auch der TLC3702. Der TLC3702 im 5VDC-Einsatz eignet sich in Verbindung mit HCMOS-Logik-Schaltkreise oder mit CMOS-Mikroprozessoren. Er eignet sich ebenso für den Einsatz mit einer 9V-Blockbatterie wegen der niedrigen Leistungsaufnahme von maximal 135 µW bei einem Strom von weniger als 15 µA bei 9 VDC. Siehe Diagramm Figure 22 aus dem Datenblatt des TLC3702 von Texas-Instruments.

Oder für die häufig gewählte Betriebsspannung von 12 VDC. Oft bevorzugt
bei digital-analoger Mixschaltung, wobei der analoge Teil auch mit ±12
VDC betrieben werden kann. 15 VDC geht auch. Aber, je näher die
Betriebsspannung bei CMOS-Schaltungen beim Maximalwert sind, um so
kürzer ist die statistische Lebenserwartung. Für Einzelanfertigungen
oder Bastelprojekte spielt das eher eine untergeodnete Rolle.
Der TLC7302 ist erhältlich bei Farnell, RS-Online und Conrad
(September-2017). Der TLC3702 ist ein Dual- und der TLC3704 ein
Quad-Komparator. Ein Single-Komparator TLC3701 gibt es nicht. Was die
Propagation-Delay-Time betrifft, ist der TLC3702 im µs-Bereich nicht
besonders schnell. Für die vorliegende Anwendung ist das jedoch kein
Problem. Was die Flankenzeit betrifft am Ausgang, sieht es hingegen mit
50 ns für Fall-Time und 125 ns für Rise-Time (+Ub = 5VDC) sehr gut aus,
wenn es z.B. darum geht sequentielle HCMOS-Logikschaltungen zu steuern
(Takt-Eingang). Ohne Schmitt-Trigger am Eingang erlauben diese HCMOS-ICs
eine maximale Flankenzeit 400 ns. Dies dürfte wohl auch mit
CMOS-Mikroprozessoren funktionieren. Für Anwendungen bei denen die
Flankenzeit keine Rolle spielt, d.h. nur die Triggerspannung zählt, darf
auch ein beliebiger Opamp anstelle des Komparators zum Einsatz kommen.
Es folgt nun die Schaltung in Bild 5:

Teilbild 5.1a: Die Schaltung aus R1, C1, R2 und DT (Druck-,
Kipptaste oder sonst ein mechanischer Kontakt) sorgt für prellfreie
Impulsflanken an Ua1 und Ua2 (Teilbild 5.1b), beim Betätigen von DT.
Beim Schliessen von DT wird C1 sofort auf den Wert von +Ub geladen. R2
dient der Strombegrenzung beim schnellen Ladevorgang. Ist C1 geladen
liegt Ue auf GND-Potential. Ua1 liegt auf +Ub und Ua2 invertiert auf
GND. Beim Öffnen von DT entladet sich C1 über R1 mit einer Zeitkonstante
von 0.1 s. Es gibt Kontakte mit relativ grosser Prellzeit. In diesem
Fall muss man die RC-Zeitkonstante erhöhen. Dies gilt für alle
Schaltungen hier, bei denen ein solches Problem auftritt.
Wenn der Kontakt von DT beim Öffnen prellt, sorgt der niederohmige Wert
von R2 dafür, dass C1 mit ausreichender Spannung - praktisch +Ub -
geladen bleibt, weil R2 1000 mal niederohmiger ist als R1. Erst dann,
wenn DT sich dauerhaft öffnet, stellt sich an Ua1 den GND-Pegel und an
Ua2 +Ub, ebenfalls um etwa 0.1 s verzögert, ein. In diesem Zustand ist
C1 entladen und Ue liegt auf +Ub. DT prellt in der Regel deutlich
weniger lang als diese 0.1 s. Deshalb hat das Prellen keine Auswirkung
auf Ua1 und Ua2.
Wenn der Kontakt beim Schliessen von DT prellt, sorgt der niederohmige
Wert von R2 dafür, dass C1 mit dem ersten Kontakt sofort auf +Ub geladen
wird (Ue = GND). Dies bleibt auch so, weil während dem Prellvorgang C1
keine Zeit hat sich über R1 auch nur ein Bisschen zu entladen.
R4 und R5 bilden das Arbeitspotenzial +Ub/2 für den nichtivertierenden
Eingang von IC:A1. R6 bildet mit dem Wert des Parallelwiderstandes aus
R4 und R5 die Schmitt-Trigger-Eigenschaft mit einer definierten
Hysterese von relativ 33 % zur Spannung zwischen +Ub und GND an Ua1. Die
Triggerspannung liegt bei 66 % bezogen auf GND, was etwa dem
R1*C1-tau-Wert von 63 % entspricht. R3 ist nicht zwingend nötig, wenn
man den Betriebszustand alleine betrachtet. Beim Aus- oder Einschalten
von +Ub ist diese Situation doch etwas unsicher, wenn C1 noch
(teil-)geladen ist. Mit R3 lässt sich ein
Latchup-Effekt
sicher vermeiden.
Teilbild 5.1b: Da der TLC3702 zwei Komperatoren enthält, kann man
den zweiten als Invertierer benutzen und so stehen beim Tastendruck ein
positiver und negativer Impuls zur Verfügung. Wie dies mit positiv und
negativem Impuls zu verstehen ist, siehe Infobox oben rechts in Bild 5.
Teilbild 5.1c: Die Diagramme bestehen aus Tastendruck DT, dem
Eingang Ue und Ausgang Ua1. Ua1 bleibt so lange auf +Ub wie die Taste DT
gedrückt wird plus eine Verzögerungszeit - hier 0.1 s - durch das
Entladen von C1 durch R1. Bild 6 zeigt nachträglich wie der
Schmitt-Trigger arbeitet.
Teilbild 5.2: Diese Schaltung entspricht der Schaltung von
Teilbild 5.1a mit dem Unterschied, dass die Entprell-Schaltung umgekehrt
an Ue liegt. Die RC-Schaltung unten und die Taste DT mit R2 oben. Diese
Schaltung eignet sich dann, wenn man nur einen negativen Ausgangsimpuls
benötigt und der zweite Komparator vielleicht einem andern Zweck dienen
muss.
Wird der zweite Komparator des TLC3702 nicht benötigt, dann muss man die
offenen sehr hochohmigen Eingänge auf ein beliebiges Potential legen
zwischen +Ub und GND. Da der TLC3702 rail-to-rail-fähig ist, kann man
diese Eingänge auf GND oder +Ub legen. Vorzugsweise mit einem
Widerstand, hier Rx, um den unsicheren Vorgängen in der Ein- und
Ausschaltphase von +Ub vorzubeugen. Hier ist IC:A2 mit Rx (10 k-Ohm) mit
GND verbunden.
Diese Massnahme ist nötig, weil unbenutzte CMOS-Eingänge extrem
hochohmig sind und deshalb auf die geringste Einwirkung von
elektrostatischen Feldern empfindlich reagieren. Der TLC3702 ist zwar an
den Eingängen ESD-geschützt. Trotzdem empfiehlt sich diese einfache
Massnahme, weil durch Veränderungen der vagabundierenden
elektrostatischen Feldern und parasitären Kapazitäten zwischen Ausgang
und den beiden Eingänge, kann es zu störender Oszillation kommen.

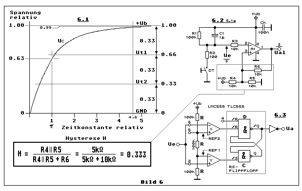
Schmitt-Trigger-Funktion: Teilbild 6.2 entspricht Teilbild 5.1a.
Hier interessiert uns die Hysterese dieser Schmitt-Trigger-Schaltung.
Wenn R4, R5 und R6 gleich gross sind, ergibt dies eine Hysterese von
33.3 % zur Rechteck-Ausgangsspannung Ua1. Damit sind Spannungsabstände
zwischen den beiden Triggerspannungen Ut1 und Ut2 (Hysterese) und
zwischen Ut1 und +Ub und zwischen der Ut2 und GND genau gleich gross,
wie dies Diagramm 6.1 zeigt. Dies erzeugt den Nebeneffekt, sollte dieser
wichtig sein, zwischen diesen Spannungspunkten ist es stets der selbe
Rausch-/Störsignalabstand. Ein anderer Effekt ist der, wenn C1 geladen
wird, ist man nahe beim tau-Spannungswert von 0.63, weil dieser Wert
nahe bei Ut1 mit 0.66 liegt. Dies macht für die RC-Beschaltung die
Berechnung sehr einfach. Bei der Entladung von C1 gilt genau die selbe
Situation, nur umgekehrt, weil die Entladung folgt von +Ub nach GND. Ut2
hat den den Wert von 0.66, nahe bei 0.63.
Teilbild 6.3 zeigt die prinzipielle Innenbeschaltung des Timer-IC
LMC555, bzw. TLC555. Die CMOS-Version des NE555. Hier werden durch drei
gleich grosse Widerstände R ebenfalls die selben relativen
Spannungsabstände erreicht. Der Fensterkomparator, bestehend aus den
Komparatoren X und Y, haben ebenfalls eine Hysterese von 33.3 % bezogen
auf die Rechteck-Ausgangsspannung Ua nach dem RS-Flipflop. Beides,
Komparatoren und RS-Flipflop bilden die Schmitt-Triggereigenschaft, wenn
die Timereigenschaft nicht gebraucht wird und nur Ue und Ua zum Einsatz
kommen. Eine praktische Anwendung zeigt diese
Schaltung
zur 230-VAC-Netzsynchronisation. Mehr dazu siehe Link in
"Datenblätter, Application-Notes und Grundlagen" am Schluss.
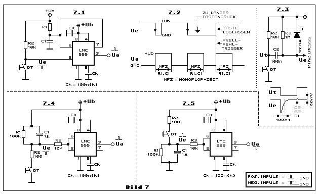
Prellfrei-Schaltung mit dem 555er-Timer-IC (CMOS)

Anstelle einer Prellfrei-Schaltung kann man für die Tastenbetätigung ein
Monoflop realisieren, wie dies Teilbild 7.1 zeigt. Dies funktioniert
dann sicher, wenn die Dauer des Tastendrucks kürzer ist als die
Monoflop-Zeit, bestimmt durch R1 und C1. Wenn das Loslassen der Taste
erst dann erfolgt, wenn die Monoflop-Zeit zuende ist, kann dies wegen
dem Tastenprellen eine unerwünschte Monoflop-Zeit auslösen. Siehe in
Diagramm 7.2 die Flanke wo "PRELLFEHLTRIGGER" steht.Es gibt im
Datenblatt des LMC555 dazu sogar einen Hinweis unter Figure 5 auf Seite
6: "In monostable operation, the trigger should be driven high before
the end of timing cycle."
Bild 7.3 zeigt wie einfach es ist die Auswirkung eines zu langen
Tastendrucks mit einer passiven Differenzierschaltung (C2, R3) zu
vermeiden. Wenn DT schliesst, geht Ut (Spannung der Taste) sofort auf
GND. Ebenso die Spannung Ue am Eingang von Pin 2 des LMC555. Diese
Spannung steigt mit einer Zeitkonstante von 100 ms, weil sich C2 durch
R3 auflädt. Wenn die Taste später wieder losgelassen wird, und Ut geht
auf +Ub, erzeugt dies an Ue eine Überspannung, weil in diesem Moment die
Spannung von C2 mit +Ub addiert. Um dies in Grenzen zu halten, zum
Schutz des LMC555 (oder TLC555), beträgt die Überspannung nur etwa 0.7V,
entsprechend der Flussspannung von D1 und dies nur kurzzeitig bis C2
über R2 und D1 fast entladen ist. Unterhalb diesen 0.7 V, entlädt sich
C2 über R2 und R3 etwas langsamer. Falls die 100 ms zur Entprellung
nicht genügen, kann man C2 oder/und R3 erhöhen.
Die Teilbilder 7.4 und 7.5 zeigen wie einfach es mit dem LMC555 (oder
TLC555) ist eine Entprell-Schaltung zu realisieren. Der IC-interne
Fensterkomparator und das RS-Flipflop erzeugen die Eignschaft des
Schmitt-Triggers, wie bereits erwähnt. Die beiden Schaltungen
unterscheiden sich nur in der Polarität der Eingangs- (Ue) und
Ausgangsimpulse (Ua). Man realisiert das was man eben braucht, je nach
Anwendung.
Datenblätter und Elektronik-Minikurse
- Eine pfiffige Schaltung aus dem ELKO-Forum Basis zu diesem Elektronik-Minikurs
- LMC555-Datenblatt CMOS-Timer
- TLC555-Datenblatt CMOS-Timer
- TLC3702-Datenblatt LinCMOs-Komparator
- TLC271-Datenblatt LinCMOs-Opamp
- TL071-Datenblatt JFET-Input-Opamp
- Datenblatt zu BC546 bis BC550 NPN-Transistor
- Datenblatt zu BC556 bis BC560 PNP-Transistor
- BS170-Datenblatt N-Kanal MOSFET
- 555-CMOS-Impulsbreitenmodulator mit Strombegrenzung Komparator TLC3702 im Einsatz als Puffer für LMC555 (Bild 3)
- Automatische Netzspannungsumschaltung für Trafos Komparator TLC3702 im Einsatz zur Unterscheidung von 230VAC und 115VAC (Bild 4)
- Thyristor-Crowbar: Mit der Brechstange gegen zuviel Spannung! Komparator TLC3702 im Einsatz zur Erkennung von Überspannung. TLC3702 voll im Fokus der Schaltung!
- 230-VAC-Netzfrequenzsynchronisation mit dem CMOS-555-Timer-IC als Schmitt-Trigger
- Der 555-CMOS-Timer als Impulsbreitenmodulator zur Steuerung eines kleinen DC-Ventilators (in Bild 4 mit TLC3702)
Thomas Schaerer, 24.11.2012 ; 17.03.2014 ; 04.08.2014 ; 24.09.2017
