Netzteilzusatz erzeugt symmetrische Spannung
(der synthetische GND)
- Elektronik-Minikurse: Inhaltsverzeichnis WICHTIG: Diverse technische Infos
- Elektronik-Minikurse: Philosophie (Sinn, Vorwissen, Praxisbezug)
- Hilfe bei Leserfragen. (WICHTIG: Unbedingt zur Kenntnis nehmen!)
- Simulieren und Experimentieren, ein Vorwort von Jochen Zilg
- Autor: Thomas Schaerer Opamp-Buch Timer555-Buch
Einleitung
Viele Labornetzgeräte arbeiten im Single-Supply-Modus. Das heisst, der
Spannungs-Ausgang besteht aus einem PLUS und aus einem MINUS. Nun kommt
man in die Situation, bei der man ein zweites Labornetzgerät benötigt,
um diese beiden Geräte in Serie zu schalten, weil man eine Schaltung
testen und vielleicht bearbeiten will, die eine symmetrische
Betriebsspannung von z.B. ±12V benötigt. Dabei sollte man beide
Spannungen gemeinsam steuern. Das funktioniert halbwegs zufrieden
stellend, weil man schliesslich zwei Hände hat. Wenn es genau sein
sollte, ist das von Anfang bis zur Endeinstellung schwierig. Man weiss
zu Beginn oft auch nicht, ob das unregelmässige hoch- und auch
runterfahren mit den beiden Spannungsquellen Probleme bereiten können im
Testobjekt. Es kann mehr lästig als lustig sein....
Kurz nachgedacht! Stellt man fest, man hätte eigentlich genügend
Labornetzgeräte, wenn man aus einem Ausgang mit Single-Supply-Modus (+Ub
und GND) einen Ausgang im Dual-Supply-Modus (±Ub) erzeugen kann und dies
mit gleichbleibender Ausgangsspannung. Z.B. anstelle von maximal +24 V
sind es ±12V.
Um dies zu realisieren braucht es einen Wandler der eine DC-Spannung von
+Ub und GND nach ±Ub mit GND im Mittelpunkt umformt. Wichtig dabei
ist, dass ander Spannungsquellen von dieser hier galvanisch
getrennt sind. Das funktioniert ganz einfach dadurch, dass der
synthetische (künstliche) GND alleine, jedoch wenn nötig, mit andern
Netzgeräten oder Netzteilen verbunden ist. In dieser Weise ist also ein
gemeinsamer synthetischer GND realisierbar.Es geht hier um einen
Netzteilzusatz mit dem Titel SINGLE->DUAL-SUPPLY-MODE-CONVERTER.
Vorgestellt gleich hier im Titelbild:
Die hier gezeigte Schaltung erklärt dem Elektroniker mit wenig Worten
worum es geht. Die vielen kleinen Pfeile in Serie vom Ausgang des
synthetischen GND (Synth-GND) zeigen die Signalrichtung. Nämlich von
eben diesem Ausgang zum invrtierenden Eingang des Opamp. Da diese
Signalrückführung ohne Spannungsteiler erfolgt, ist die
Gesamtverstärkung vom Opamp und den beiden Daralington-Stufen auf 1
fixiert. Das bedeutet, dass der synthetische GND stets dem selben
Potential beim nichtinvertierenden Eingang des Opamp entspricht. Das ist
gegeben durch beiden 1%-Präzisionswiderständen. In dieser Weise regelt
die Schaltung den Synth-GND zum selben Spannungspegel, nämlich +Ub/2.
Die Arbeitsweise der hier gezeigten Schaltung ist einfach und kurz
erklärt. Jedoch ist dieser Elektronik-Minikurs langatmig, bzw. lang. Für
den Leser der sich in der Elektronik mit Operationsverstärker (Opamp),
bipolaren Transistoren und Darlingtons auskennt und selbst auch
beruflich oder hobbymässig Schaltungen realisiert, kann das Meiste das
jetzt kommt gleich "überfliegen" und beim Kapitel
Synthetischer GND erzeugt symmetrische DC-Spannung ±Ub
beginnen. In diesem Fall hinunterscrollen bis zu diesem Titel und Los
kann es gehen mit Bild 4 !
Was bedeuten hier die Begriffe synthetisch und virtuell?
synthetisch oder virtuell, in meinen Elektronik-Minikursen
kommen beide Begriffe zum Einsatz. Worin liegt der Unterschied? Google
antwortet:
Google: virtuell bedeutet, dass etwas nicht wirklich
vorhanden ist. Ein Raum oder eine Situation erscheinen einem zwar real,
sie sind aber von einem Computer simuliert oder nur in der eigenen
Vorstellung vorhanden.
Google: synthetisch bedeutet zusammengesetzt,
verbindend, verknüpfend, in der Philosophie zur Einheit, Ganzheit
verknüpfend, ganzheitlich darstellend (Mitte 18. Jahrhundert.),
in der Chemie auf chemischem Wege, künstlich erzeugt, hergestellt.
In diesem Elektronik-Minikurs kommt
"synthetisch" zum Einsatz .
Analoge Schaltungen werden entweder im Single-Supply-Modus, mit einer
positiven Betriebsspannung (+Ub) oder im Dual-Supply-Modus,
symmetrischen Betriebsspannung (±Ub) versorgt. Beide Formen der
Betriebsspannungen gibt es in den Elektronik-Minikursen, bei denen u.a.
der Operationsverstärker (Opamp) und der Instrumentationsverstärker
(echter Differenzverstärker) im Fokus stehen. Diese Elektronik-Minikurse
beginnen in der Indexseite an
dieser Stelle.
Analoge Schaltungen im Single-Supply-Modus benötigen eine
Arbeitspunktspannung. Man kann sie ebenso als Bezugs- oder
Referenzspannung bezeichnen. Ich benutze meist den Begriff
Referenzspannung. Diese Spannung, die je nach Anwendung
hochstabil und möglichst frei von Rausch- und Störspannungen sein
muss, ist ausführlich im Elektronik-Minikurs
Operationsverstärker I
thematisiert. Dies in Bezug auf praktische Anwendungen und ebenso in
Bezug, wie man solche Arbeitspunkt- bzw. Referenzspannungen erzeugt.
Dazu mehr Details im Kapitel 5 "Die Ub/2-Referenz und der synthetische
GND". Während die Arbeitspunkt- bzw. Referenzspannungen detailliert
beschrieben ist, wird am Schluss der synthetische GND, als
GND-Generator
nur kurz angedeutet und vorgestellt.
Vollständigkeitshalber sei hier noch kurz auf die Zweideutigkeit des
englischen Begriffes "Artificial GND" hingewiesen. Es gibt diesen
Begriff auch in einem ganz andern elektronischen Sinne im Bereich der
Hochfrequenz-Sendertechnik. Dazu eine kurze Erklärung aus dem
QRP-Forum (Amateurfunk)
im Kapitel "Eigenschaften kurzer Antennen":
Als "künstliche Erde" bezeichnet man
Serienschwingkreise, die eine Erdverbindung oder ein Erdnetz mit dem
Masseanschluss der Antenne verbinden. Bei gut leitender Verbindung und
Kompensation aller Blindanteile, wirkt ein relativ kleiner ohmscher
Widerstand vom Masseanschluss der Antenne nach Erde. Eine künstliche
Erde eignet sich zur Kompensation des Blindanteils eines kapazitiven
Erdnetzes. Ggf. lässt sich dadurch der Wirkungsgrad einer Antenne auf
den tiefen Amateurbändern verbessern. Bei sehr guten Erdverhältnissen
(z.B. Seewasser) verschlechtert eine "künstliche Erde" den
Gesamtwirkungsgrad nur, da sie selbst einen ohmschen Verlustwiderstand
mit einbringt.
Single-Supply und Dual-Supply im Elektronik-Alltag
Bilder 1 bis 3, inklusiv Text, sind primär für den eher noch Anfänger
gedacht. Mit "eher noch" gilt hier man weiss etwas zum Thema
Operationsverstärker und dessen Anwendungen. Es gilt hier, wie für alle
Elektronik-Minikurse, gewisse Grundlagen in der Elektrotechnik und in
der Elektronik sind vorausgesetzt. Was einem fehlt an Wissen oder
Verstehen, empfehle ich den Einstieg in den
Elektronik-Grundlagen
des Elektronik-Kompendium (das ELKO). Bitte auf dieser Webseite auch den
Titel Elektronik-Kompendium anklicken. Es hat 11 symbolische
Links und unterhalb davon gibt es praxisorientierte Literatur, auch
erhältlich als E-Book und nicht zuletzt Elektronik-Set (Starter- und
Basic-Edition). Auch das Experimentieren istwichtig. Ohne dies ist
es unmöglich, elektronische Schaltung zu erfahren.
Bild 1 zeigt typische analoge Schaltungen, die je nach Anwendung im
Single-Supply-Modus (oft Batteriebetrieb) oder im Dual-Supply-Modus (oft
Netzteilbetrieb) arbeiten. Dieser Unterschied erkennt man beim Opamp, ob
dieser mit +Ub und GND oder mit +Ub und -Ub, also mit ±Ub betrieben
wird.
Teilbild 1.1 zeigt eine einfache Verstärkerschaltung für DC- und
AC-Signalspannungen.
Eingang = Ue und Ausgang = Ua
Die Verstärkung der Eingangsspannung ergibt sich aus dem Verhältnis von
R2/R1. Weil der Opamp IC:B als Impedanzwandler +Ub/2 sehr niederohmig
als Referenz (Arbeitspunktspannung) zur Verfügung stellt, ist die
Berechnung sehr einfach. Wenn nur gerade diese Verstärkerschaltung mit
IC:A zum Einsatz kommt, könnte man auch auf IC:B verzichten und R1
direkt mit dem Knotenpunkt von Ra/Rb verbinden. Dann aber müsste der
Parallelwiderstandswert von Ra/Rb deutlich niederohmiger sein als R1.
Kondensator C dient mit einer relativ niedrigen Kapazität zur Dämpfung
von allfälligen mittel- und höherfrequenten Störungen. Die Kapazität von
C dient für niederfrequente Anwendungen
(z.B. Akustik oder EMG)
im 10- bis maximal im 100nF-Bereich. Alternativ kann man Ra/Rb zur
Verstärkung dimensionieren. Es kommt auf die Anwendung an, die
entscheidet, ob eine reduzierte Schaltung mit weniger Präzision
für die Anwendung genügt.
Der Pfeil mit der Bezeichnung NEXT deutet auf möglich weitere
(Verstärker-)Schaltungen hin, welche die Referenzspannung +Ub/2
benötigen. Gerade für die vielfache Benutzung der selben
Referenzspannung, lohnt sich eine niedrige Quellimpedanz ganz besonders,
weil dies eine gegenseitige Beeinflussung der Verstärker-Schaltungen
vermeidet oder zumindest stark reduziert. Die Angaben von <+Ub und >GND
deuten darauf hin, dass der Opamp nicht rail-to-rail-fähig sein muss.
Dies bedeutet, dass Eingangssignale maximal kleiner sein müssen als die
Betriebsspannung und minimal grösser sein müssen als die GND-Spannung.
Auskunft gibt das Datenblatt.
Jedoch kann man auch die wesentlich teureren Rail-to-Rail-Opamps
einsetzen, wenn es denn ein Vorteil bringt. Da Ra und Rb wegen dem sehr
hohen Eingangswiderstand des Opamp (IC:B) hochohmig gewählt werden
können, dient C zur Reduktion der Impedanz für höhere Frequenzen und C
dämpft allfällige Stör- und Rauschspannungen.
Man merke sich an dieser
Stelle, das die Funktion des Opamp IC:B beim Thema des synthetischen GND
(synth-GND) von grosser Bedeutung sein wird.
Teilbild 1.2 zeigt die fast gleiche Schaltung, die man jedoch dann
vorzieht, wenn nur AC-Signalspannungen verstärkt werden. Hier wird die
Referenzspannung +Ub/2, erzeugt durch Ra/Rb, direkt in den Signalpfad
eingekoppelt via R3. Im Gegensatz zu Teilbild 1.1 ist dies einfacher,
weil der Eingangswiderstand am nichtinvertierenden Eingang des Opamp
IC:A sehr hoch ist. In Teilbild 1.1 definiert R1 den Eingangswiderstand
auf dem Weg zum Opamp IC:A (invertierender Eingang, mit dem
Gegenkopplungsnetzwerk R2 und R1). Hier in Teilbild 1.2 können Ra und Rb
in einem grossen Bereich gewählt werden. Je grösser Ra und Rb, um so
niedriger der Querstrom durch Ra und Rb. Dies schont eine Batterie.
Kondensator C3, parallel zu Ra/Rb, reduziert die Quellimpedanz des
Netzwerkes aus Ra, Rb und C3. Dies dient der Stabilität!
Das ist alles so schnell hier gelesen, um es wirklich zu verstehen,
lohnt es sich die Schaltung auf einem Steckbrett zum Experimentieren und
aus den Messungen zu erfahren. An dieser Stelle empfehle ich diesen Link
zu lesen und Ernst zu nehmen:
Simulieren und Experimentieren,
ein Vorwort von Jochen Zilg
Zwischeneinlage, Thema Lowpower-Opamp:
Ob Netzteile, Synthetischer GND oder beides zusammen, oft Opamps im
Einsatz, die eine höhere Betriebsspannungen ertragen müssen. Dazu eignen
sich oft die bekannten und bewährten Opamp mit JFET-Eingangsstufen. Noch
immer sehr empfehlenswert sind die beiden Serien
TL071-TL074
und
TL061-TL064
von
Texas-Instruments.
Steht der sparsame Leistungsverbrauch im Fokus (Batteriebetrieb), eignet
sich TL061-TL064, allerdings mit dem Nachteil der höheren Rauschspannung
und der niedrigeren Unitigain-Frequenz-Bandbreite. Sind diese Werte
wichtig, eignet sich besser TL071-TL074. Um sich genau zu informieren,
studiere man die beiden Datenblätter. Noch immer gut erhältlich sind
diese Opamps durch die Firma
Mouser-Electronics.
(Getestet Ende Februar 2022)
Zurück zu
Bild 1,
genauer Teilbild 1.2. Ra und Rb erzeugen +Ub/2 als Referenzspannung. Ra
und Rb wählt man sinnvoll niederohmig. Sinnvoll bedeutet, dass R3
deutlich hochohmiger ist, als der Parellel-Widerstandswert von Ra|Rb.
Kondensator C3, parallel zu Rb, erzeugt eine niedrige Quellimpedanz, je
höher die gewählte Kapazität ist. Je höher die Frequenz einer
Störspannung im Umfeld, um so niederiger die Störspannung über C3.
So wie dies in Teilbild 1.1 der Opamp IC:B in der Funktion als
Impedanzwandler, deutlich wirksamer erzeugt. Es kommt auf die Anwendung
an, welche Teilschaltung man einsetzen will. C2 bildet mit R3 ein
passives Hochpassfilter. Man kann hier noch vereinfachen. Man verzichtet
auf R3, wenn man die Teilschaltung ALTERNATIV von Teilbild 1.2a
übernimmt. Ua ist ebenfalls maximal aussteuerbar zwischen <+Ub und >GND.
Die Teilbilder 1.3 und 1.4 wiederholen grundsätzlich die Schaltungen von
den Teilbildern 1.1 und 1.2 mit dem Unterschied, dass Dual-Supply mit
±Ub zum Einsatz kommt. Dies macht die Referenzierung wesentlich
einfacher, weil diese durch den GND-Pegel von der ±Ub-Spannungsquelle
bereits mit GND definiert ist.
Besondere Beachtung gilt dem Kondensator C1 in den Teilbildern 1.2 und
1.4. Oft muss man für C1 einen Elko wählen, weil die Kapazität relativ
gross sein kann, wenn einerseits R1 (wegen hoher Verstärkung) niedrig
ist und anderseits eine niedrige Grenzfrequenz (Hochpassfilter) verlangt
ist. Im Single-Supply-Betrieb ist das kein Problem, jedoch im
Dual-Supply-Betrieb, weil für C1 kein Elko-Einsatz, wegen bipolaren
Spannungszuständen, möglich ist. Man könnte für C1 allerdings ein Elko
einsetzen, wenn anstelle einer GND-Verbindung eine solche mit -Ub
erfolgt. Genau dies empfiehlt sich vor allem bei hoher Verstärkung
nicht, weil so die allerkleinste Störspannung auf -Ub (trotz sehr gutem
kapazitiven Abblocken) mitverstärkt würden. Bei C1-Kapazitäten oberhalb
etwa der 10-µF-Grenze, eignen sich spezielle Alu-Elko, die eine gewisse
Revers-Spannung zulassen. Mehr dazu erfährt man hier:
Von der Referenz-Opampschaltung zum synthetischen GND

Wir kommen jetzt zum Opamp der, wie weiter oben angedeutet, eine
zentrale Stellung einnimmt in der Schaltung zur Erzeugung eines
synthetischen GND. Teilbild 2.1, auf das Nötigste hier reduziert, ist
die Kopie des Teilbildes 1.1. Die beiden Teilbilder 2.1 und 2.2
unterscheiden sich in ihrer grundlegenden Funktion nicht. Der einzige
Unterschied liegt in der Definition. Teilbild 2.1 erzeugt mit +Ub/2 eine
Referenzspannung, oft auch als Arbeitspunktschaltung bezeichnet. Diese
Schaltung und die weitere Elektronik werden im Single-Supply-Modus mit
+Ub und GND betrieben.
Die Schaltung in Teilbild 2.2 arbeitet eingangsseitig nicht GND-bezogen.
Es ist eine so genannte floating Speisung mit der doppelten Spannung von
Ub. Zum Einsatz vorstellbar wäre eine Batterie, wie im Bild angedeutet.
Es ist aber ebenso ein Trafo mit Gleichrichtung und Siebung mittels
Ladeelko möglich. Die nachfolgende Elektronik wird im Dual-Supply-Modus
mit ±Ub betrieben. In beiden Schaltungen arbeitet der Opamp A mit einer
Verstärkung von 1. Damit wirkt der Opamp A als typischer
Impedanzwandler.
Der Einsatz einer einzelnen Batterie oder eines einzelnen Akku, ist oft
der Grund einen synthetischen GND zu erzeugen, wenn dies die
nachfolgende Schaltung erlaubt. Anstelle dessen kann man auch zwei
Batterien oder zwei Akkus in Serie schalten, dessen Mittenabgriff den
GND erzeugt. Dies hat allerdings den signifikanten Nachteil, das nicht
beide Batterien oder Akkus gleichmässig im Betriebszustand entladen
werden. Also bleiben wir beim elektronisch erzeugten synthetischen GND.
Die Referenzspannung aus dem Opamp A wird hier mit GND definiert. Und
weil er auf diese Weise elektronisch künstlich erzeugt wird, passt die
Bezeichnung synthetisch.
Was unterscheidet eine Referenzspannung (Single-Supply-Modus) und ein
synthetischer GND (Dual-Supply-Modus) grundsätzlich? Die Bezeichnung
Referenzspannung eignet sich vor allem dann, wenn eine Schaltung, die
mit nur einer Betriebsspannung arbeitet (z.B. viele Audioschaltungen),
an einer oder sogar vielen Stellen eine Bezugsspannung (Referenz)
benötigt. Das sieht man sehr gut am Beispiel dieser
EMG-BioFeedback-Schaltung(Bild 5).
Falls jemand sich dafür und vielleicht noch mehr zum Thema EMG
interessiert, empfehle ich diesen Link:

Im weiteren Text wird
"synthetischer GND"
oft gekürzt zu "synth-GND".
Bild 3 erklärt in fünf Teibildern, wie der einfache Impedanzwandler mit
einer Verstärkung von 1 den synth-GND erzeugt und leicht mit einem
einfachen Experiment zur Erfahrung wird.
Teilbild 3.1 zeigt das typische Prinzip einer Schaltung die im
Single-Supply-Modus arbeitet. Am Eingang ist als DC-Quelle ein
Batteriesymbol gezeichnet. Weshalb zwischen dem Spannungsteiler Ra/Rb
und dem Opamp-Ausgang synth-GND ein Impedanzwandler (Opamp A) benötigt,
ist mit
Bild 2
bereits erklärt.
BITTE KEINEN KURZSCHLUSS, DAFÜR ABER EINE STROMBEGRENZUNG!
Der synth-GND eignet sich, wenn man eine Schaltung speist, die im
Dual-Supply-Modus (±Ub) arbeitet, jedoch eine Spannungsquelle zur
Verfügung steht die nur im Single-Supply-Modus (+Ub) arbeitet. Beim
Batterie- oder Akkubetrieb muss man sich klar sein, dass eine
Strombegrenzung im Fall einer Überlastung oder einem Kurzschluss nicht
existiert. Eine Schmelzsicherung eignet sich nicht, weil diese zu träge
ist. Ein Kurzschluss zerstört also die Schaltung.
Beim Einsatz eines Netzgerätes oder Netzteiles als DC-Quelle, muss eine
Strombegrenzung oder elektronische Sicherung Teil dieser DC-Quelle sein!
Dies gilt für die Experimentierschaltung in den Bildern 1 bis 3 als auch
für die Schaltung in Bild 4 dem SINGLE->DUAL-SUPPLY-MODE-CONVERTER.
Siehe dazu weiter unten im Kapitel
"Synthetischer GND erzeugt symmetrische Spannung ±Ub".
Wir kommen jetzt zu den Teilbildern in
Bild 3.
Teilbild 3.1: Weiter geht's mit dem Experimentieren mit einer
kleinen Schaltung, am Besten mit einem einem
Testboard,
sofern man es nicht mit hohen Stromwerten zu tun hat.
Schalter S1 und S2 sind geschlossen und RL1 = RL2. Der Strom IL (L =
Last) fliesst von +Ub nach -Ub. Wäre das mit RL1 = RL2 die ganze
Schaltung, dient der Synth-GND lediglich als Referenz, falls diese
benötigt wird. Ein Stromfluss auf dem GND-Pfad gibt es nicht, ausser nur
ein kleiner, der aus den Widerstands-Toleranzen von RL1 und RL2
resultiert.
Teilbild 3.2: Die beiden Schalter S1 und S2 sind ebenfalls
geschlossen, aber RL1 < RL2. Daraus folgt IL1 > IL2. Daraus resultiert
ein Differenzstrom ILd (L = Last, d = Differenz) und dieser fliesst in
den Ausgang der Verstärkerschaltung Opamp A. Das kann bei niedrigen
Strömen ein "normaler" Opamp sein oder bei hohen Strömen eine
quasidiskrete Schaltung aus Opamp und diskreter Leistungsendstufe, z.B.
bestehend aus einem NPN- und PNP-Transistor oder NPN- und
PNP-Darlington. Das Opampsymbol A steht hier für beide Varianten.
Teilbild 3.3: Hier ist alles invers zu Teilbild 3.2, weil RL1 >
RL2. ILd fliesst folgerichtig aus dem Ausgang der Verstärkerschaltung A
zum RL1/RL2-Knotenpunkt und via RL2 zu -Ub.
In den Teilbildern 3.4 und 3.5 wird vollständigkeitshalber gezeigt, wenn
nur RL1 aktiv (S1 geschlossen) ist, fliesst der ganze Strom von +Ub via
S1 und RL1 in den Ausgang der Verstärkerschaltung A. Wenn nur RL2 aktiv
(S2 geschlossen) ist, fliesst der ganze Strom vom Ausgang der
Verstärkerschaltung A via RL2 und S2 nach -Ub. Für beide Teilbilder
gilt, es fliesst gerade soviel Strom, dass die Null-Spannung des
synth-GND aufrecht erhalten wird. Das ist die Spannung die der
Ra/Rb-Knotenpunkt liefert, reguliert durch die Gegenkopplung vom Ausgang
zum invertierten Eingang der Schaltung A.
Leistungs-Opamp: Das Dreiecksymbol, normalerweise gezeichnet für
einen Opamp, gelten hier als gesamte Schaltung aus Opamp, und wenn wegen
der zu geringen Leistung nötig, die Schaltung mit zusätzlich diskreter
Leistungselektronik ergänzen. Nebenbei erwähnt, es gibt auch integrierte
Leistungs-Opamps. Ich benutzte früher den
LM12
erfolgreich für eine Leistungs-Audio-Verstärkerschaltung. Den LM12 gibt
es leider nicht mehr. Man muss halt bei Bedarf selbst nach geeigneten
Alternativen evaluieren....
Noch etwas zu Bild
3: Beim echten GND ist alles einfach und klar. Wie klar ist es
aber beim synth-GND? Worin unterscheiden sich eigentlich diese beiden
GNDs? Der echte GND ist hart im Nehmen. Naja, je nach dem, wie
niederohmig und belastungsfähig das echte GND-System und die Zuleitungen
eben sind. Und beim synth-GND? der künstlich (artifical) erzeugt wird?
Da heisst es das zugehörige Datenblatt genau studieren!
Man kann (fast) das selbe erklären, weil wenn der Verstärker sehr
leistungsfähig ist, ist der synth-GND ebenso belastbar. Der
eigentliche Unterschied besteht darin, dass der echte GND eine fixe
Sache ist. Der synth-GND kommt regeltechnisch zustande. Weil die
Gegenkopplungs-Verstärkung 1 beträgt, ist der synth-GND praktisch
identisch mit dem echten GND. Mehr zum Thema
der virtuellen Spannung, bzw. virtuellem Ground (GND) erfährt man in
Operationsverstärker III
im Kapitel "Wie kommt es zum virtuellen GND und zur virtuellen
Spannung?". Dieser Elektronik-Minikurs ist empfehlenswert, wenn man
noch gewisse Probleme hat mit dem Verständnis der virtuellen Spannung,
bzw. virtuellem GND. Und nicht vergessen, wie zu Beginn erwähnt, die
beiden Begriffe virtuell und synthetisch sind hier
identisch.
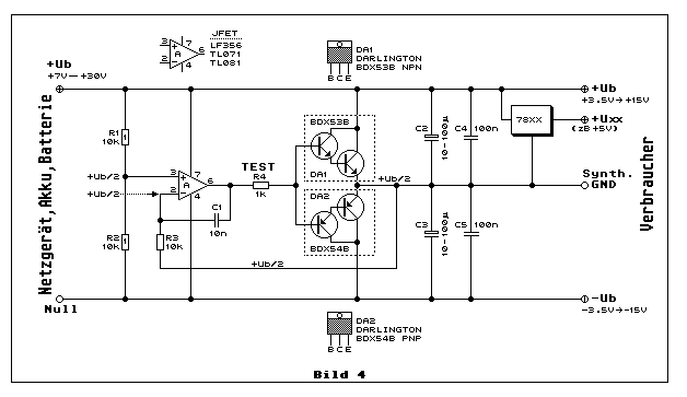
Synthetischer GND erzeugt symmetrische Spannung ±Ub

Betrachten wir an dieser Stelle noch einmal kurz
Bild 3.
Die Teilbilder 3.1 bis 3.5 zeigen unter welcher Voraussetzung ein Strom
im Pfad des synth-GND fliesst und in welche Richtung ILd, IL1 oder IL2.
Dies je nach Grösse der Widerstände von RL1 und RL2. Das selbe gilt im
praktischen Einsatz für die Schaltung von Bild 4. Bild 3 ist quasi eine
kleine Einführung zu Bild 4. Der Unterschied besteht darin, ist der
Verbraucher an der Spannung ±Ub rein symmetrisch belastet oder nicht. In
der Tat ist er das nicht, wenn man es ganz genau nehmen will....
Je nachdem was in der Schaltung des Verbrauchers passiert. Wir
betrachten dies am folgenden Beispiel. Es sei noch erwähnt, in den
Bildern 1 bis 3 sind die Spannungseingänge stets rechts und die Last
(Verbraucher) links. In
Bild 4
ist dies umgekehrt.
In der Regel fliesst bei angeschlossenem Verbraucher mit symmetrischer
Spannung ein Strom von +Ub via Verbraucher nach -Ub. Der Strom von +Ub
via Verbraucher nach synth-GND oder/und von synth-GND nach -Ub, ist in
Relation zum Strom zwischen +Ub und -Ub in er Regel sehr niedrig. Die
asymmetrische Spannung zwischen +Ub und synth-GND eignet sich z.B. zur
Erzeugung einer hochstabilen Referenzspannung oder man benötigt z.B.
zusätzlich zur ±Ub-Speisung eine digitale Teilschaltung mit einer
Betriebsspannung +Uxx von typisch 5 V. Betreffs 78XX, dies ist eine
Andeutung für die Spannungsregler-Serie LM7805 bis LM7824
(LM78xx).
Während die hauptsächliche Schaltung des Verbrauchers von ±Ub betrieben
wird und der Strom von +Ub nach -Ub fliesst und deshalb den
PNP-Leistungs-Darlington DA2 nicht oder nur geringstfügig belastet,
belastet 78XX diesen Darlington DA2, wenn auch nur geringfüngig, wenn +Uxx
ebenfalls nur geringfügig belastet wird. Man stelle sich vor, dass eine
zusätzliche Schaltung an -Ub und GND angeschlossen ist, belastet dies
die zusätzlich den NPN-Leistungs-Darlington DA1. An dieser Stelle, die
Dateblätter der beiden Leistungs-Darlington:
BDX53B(NPN)
und
BDX54B>(PNP)
Die synth-GND-Regelung: Der Spannungsteiler R1/R2 teilt
die Eingangsspannung zwischen +Ub und Null von einem Netzgerät, einem
Akku oder Batterie, auf den halben Wert. Will man dies sehr genau haben,
empfiehlt es sich Metallfilm-Widerstände mit einer Widerstands-Toleranz
von 1 Prozent oder weniger zu verwenden.
Die 1 im Widerstandsymbol weist darauf hin.
+Ub/2 entspricht exakt der Nullspannung des synth-GND, bezogen auf die
symmetrische Ausgangsspannung zwischen +Ub und -Ub. Bei einer rein
symmetrischen Last zwischen +Ub und -Ub, sind IC:A und die Darlingtons
DA1 oder DA2 inaktiv. Damit der synth-GND mit Strom belastbar ist, ohne
dass diese Nullspannung beeinflusst wird, kommt der Impedanzwandler Opamp
IC:A zum Einsatz. Die JFETs an den Signaleingängen von IC:A sorgen für
sehr hohe Eingangswiderstände.
Während in den Bildern 1 bis 3 für die Funktion des Impdanzwandlers ein
Opamp gezeichnet ist, besteht der Impedanzwandler hier aus einem Opamp
und zwei Darlingtons. Die Gegenkopplung mit Verstärkung 1, typisch für
die Funktion eines Impedanzwandlers, erfolgt vom gemeinsamen Ausgang DA1
und DA2 (die beiden Emitter von DA1 und DA2). Die typische Verstärkung
von 1 beim Impedanzwandler erfolgt also zwischen den gemeinsamen
Ausgängen von DA1 und DA2 und dem invertierenden Eingang des Opamp IC:A
Pin 2. Der Widerstand R3 benötigt es grundsätzlich nicht. Dem wäre dann
so, wenn man absolut sicher ist, dass die Schaltung mit hoher Stabilität
arbeitet. Solches muss man experimentell testen!
Das bedeutet, die Schaltung darf nicht zum hochfrequenten Oszillieren
neigen. Dies zu verhindern ist die Aufgabe des passiven einfachen
Tiefpassfilter mit R3 und C1. Man bezeichnet dies als eine zusätzliche
Frequenzgang-Korrektur. Zusätzlich, weil der Opamp selbst eine
Frequenzgang-Korrektur bereits hat. Diese alleine genügt jedoch oft
nicht sicher mit der hier gezeigten oder ähnlichen Schaltung.
Funktionelles: Wenn der Verbraucher fast nur ein Stromfluss von
+Ub nach -Ub erzeugt, dient der synth-GND als die künstlich erzeugte
GND-Referenz. Während einer einzigen ±Ub-Stromlast, ist die Schaltung
mit Opamp IC:A und den beiden Darlingtons DA1 und DA2 praktisch inaktiv.
In diesem Zustand erzeugen DA1 und DA2 praktisch keine Verlustleistung.
Ist dieser Zustand stets gewährleistet, kann man für DA1 und DA2 auf
sonst angepasst grosse Kühlkörper verrichten. Falls man diese Schaltung
mit einem steuerbaren Netzgerät am Eingang betreibt, ist es nicht
sicher, dass dieser Zustand ständig gewährleistet ist. In diesem Fall
ist eine grosszügige Kühlung vorteilhaft.
Ist ein steuerbares Netzgerät im Einsatz, ist es vorteilhaft ,wenn eine
steuerbare Strombegrenzung im Netzgerät integriert ist. Damit hat man
die beste Funktionsqualität, weil man den maximal zulässigen Strom für
den Verbraucher einstellen kann. Beim Betrieb mit Akku oder mit
Batterie, sollte man am Eingang von +Ub eine flinke dem maximalen Strom
angepasste Feinsicherung einbauen. Für den Betrieb mit Akku oder
Batterie, ist die Schaltung eher nicht für das Experimentieren gedacht,
eher für den Dauereinsatz mit einer Schaltung, die im Dual-Supply-Mode
arbeitet.
Noch einige Details: Was bedeutet der Hinweis TEST beim
Widerstand R4, obwohl es den R4 eigentlich gar nicht bedarf. Ganz
einfach, man kann mit der Messung der Spannung über R4 erfahren, wie
hoch die Stromverstärkung von den beiden Darlingtons DA1 und DA2 ist.
Gleichzeitig kann man jedoch nur DA1 oder DA2 testen, weil schliesslich
nur einer von beiden mit Strom am Ausgang belastet sein kann. Entweder
fliesst der Strom von +Ub via Verbraucher nach synth-GND oder von
synth-GND nach -Ub. Im Normalbetrieb fliesst, wenn schon, nur ein
geringer Strom in diese beiden Richtungen. Der hier nur angedeutete 78XX
wäre so ein Verursacher.
Wie kann man die Stromverstärkung von DA1 und DA2 getrennt messen? Ganz
einfach, man schliesst ein (variabler) Lastwiderstand und in Serie
geschaltet ein Multimeter, eingestellt auf Strommessung, zwischen +Ub
und synth-GND oder zwischen synth-GND und -Ub an. Die Spannung die man
über R4 misst, dividiert man durch den Widerstand von R4. Dies ergibt
den Basisstrom von DA1 oder DA2. Der Strom zwischen +Ub und synth-GND
oder zwischen synth-GND und -Ub dividiert man durch den Strom im
TEST-Widerstand R4. Das Resultat ist der Wert der Stromverstärkung.
Stromverstärkung und Temperatur: Die minimale Betriebsspannung
+Ub/NULL, bei der die Schaltung noch sicher funktioniert, beträgt +7 V
zwischen +Ub und NULL. Die minimale symmetrische Spannung am Ausgang ±Ub
beträgt also ±3.5 V. Schaltet man den Lastwiderstand zwischen +Ub und
synth-GND und stellt diesen ein auf einen Strom von 1 A, resultiert an
R4 (1 kOhm) eine Spannung von etwa 0.2 V. Dies entspricht einem Strom
von etwa 0.2 mA. Dividiert man den Strom von 1 A von +Ub nach synth-GND
durch den Strom durch R4 mit 0.2 mA ergibt dies eine Stromverstärkung
von etwa 5000. Beim Versuch mit der ±Ub-Maximalspannung von mindestens
±15 V am Ausgang, stellt sich über R4 eine Spannung von etwa 0.1 V ein.
Beim gleichen Ausgangsstrom von 1 A verdoppelt dies die Stromverstärkung
tatsächlich auf etwa 10'000.
Diese Werte scheinen viel zu sein, ist aber bei einer
Darlingtonschaltung durchaus möglich, wie dies im Datenblatt von
BDX53B
und
BDX54B
in den Diagrammen in Figure 1 "DC-current-Gain" zeigt.
Die Basis-Emitter-Spannung von den beiden Darlingtons DA1 oder DA2
steigt mit zunehmender Temperatur im Bereich von etwa 0.1 V in Richtung
0.15 V. Gemessen zwischen 23 Grad Celsius (Raumtemperatur) und
Endtemperatur des stromfliessenden Darlington (Da1 oder Da2) von etwa 90
Grad Celsius. Eine ausreichende Kühlung ist empfehlenswert, vor allem,
wenn man die Schaltung in Bild 4 für einen höheren Strom dimensionieren
will. Für meinen experimentellen Aufbau verwendete ich ein
Alu-Kühlkörper mit geschwärzten Alu-Rippen. Rippelhöhe etwa 3 cm und
Rippellänge 10 cm. Die beiden Darlingtons an der Motagesfahne elektrisch
isoliert montiert. Diese kleine Kupferfahne mit dem Montageloch benutzte
ich zur Messung der Temperatur mit einem kleinen Temperatur Sensor mit
dem ELV-Temperatursensor 41640.
Leserfrage: Der aufmerksame Leser grübelt und fragt, warum die
hohe Leistungsfähigkeit mit den beiden "kräftigen" Darlingtons Da1 und
Da2 nötig sind, wenn vielleicht nur ein ganz kleiner asymmetrischer Strom
fliesst, z.B. eine kleine LED mit Vorwiderstand mit 10 mA zwischen +Ub
und synth-GND? Diese Überlegung ist verständlich, ginge es nur um eine
benötigte Referenzspannung. Ein synth-GND dient als "starkes"
Bezugspotenzial für hohe Stabilität, wenn eine (komplexe) Schaltung,
welche im Dual-Supply-Mode betrieben wird. Fast ganz so wie wenn der
synth-GND ein echter GND ist, wie dies z.B. bei einem Trafo mit zwei
identischen Wicklungen, Brückengleichrichter und zwei Glättung-Elkos
selbstverständlich ist.
Hier ein Beispiel aus dem Elektronik-Minikurs
Spannungsregelschaltung mit
elektronischer Brummsiebung1>
und hier das Bild einer
Netzteilschaltung
mit symmetrischer Ausgangsspannung (Dual-Supply).
Speziell an dieser Schaltung ist, dass man die Spannungssymmetrie
mit den Trimmpoti R9 und R10 einstellen kann.
Thomas Schaerer, 06.04.2022
