numbo
19.08.2017, 22:58 |
Konstanter Stromregler mit LM338 (Elektronik) |
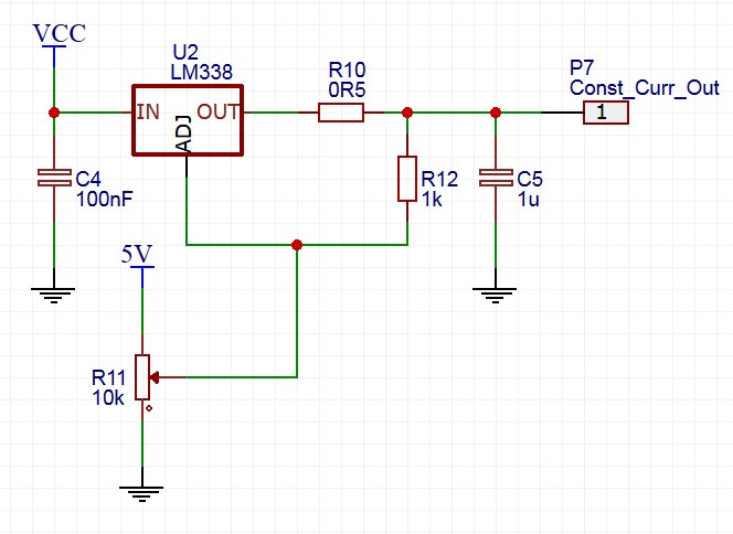
Hallo, habe mir mal die Beispielschaltung für eine konstante Stromquelle des LM338 angesehen: 
Da dessen Referenzspannung aber nicht bei jedem Bauteil gleich ist, wollte ich mir eine stufenlose Feinjustage ermöglichen. Dies habe ich mit einem Poti versucht: 
Ich dachte mir, die Referenzspannung damit so beeinflussen zu können, dass ich die Strombegrenzung ziemlich genau auf 3A einstellen kann.
Am Lastwiderstand würde bei einem Strom von 3A eine Spannung von 1,5V abfallen. Die Interne Referenzspannung liegt bei 1.19V - 1.29V. Da 1.5V > 1.29V > 1.19V würde das bedeuten der LM338 regelt runter bis zu einer Stromstärke von 1.29V / 0.5 OHM = 2.58A bzw. 1.19V / 0.5OHM = 2.38A. Um nun den Strom auf konstante 3A einstellen zu können wird die Spannung so vom Poti beeinflusst, dass die abfallende Spannung am Lastwiderstand bei 3A auf 1.29V - 1.19V herabgesenkt wird.
Frage: Würde das so funktionieren und liege ich mit meinen Berechnungen richtig? Ich bin mir vorallem beim Widerstandswert des Potis noch unsicher.
Ps: VCC und 5V sind konstant. |
xy

20.08.2017, 00:37
@ numbo
|
Konstanter Stromregler mit LM338 |
» Frage: Würde das so funktionieren?
Nein, das Poti gehört parallel zum Shunt. |
Offroad GTI
20.08.2017, 09:49 (editiert von Offroad GTI am 20.08.2017 um 10:02)
@ numbo
|
Konstanter Stromregler mit LM338 |
» die Strombegrenzung ziemlich genau auf 3A einstellen kann.
Definiere ziemlich genau.
» Ps: VCC und 5V sind konstant.
Das ist zu wenig.
Über dem Regler fallen bei 3A etwa 2...2,5V ab. Die Referenzspannung beträgt nominell 1,25V.
Über deiner Last(?) fallen 1,5V ab, womit sich eine Gesamtspannung von 4,75...5,25V ergibt.
Auch wenn 4,75V rechnerisch reichen würden, solltest du dich in der Praxis nicht darauf verlassen.
So kannst du keinen konstanten Strom erwarten. |
olit

Berlin, 20.08.2017, 12:40
@ numbo
|
Konstanter Stromregler mit LM338 |
» Hallo, habe mir mal die Beispielschaltung für eine konstante Stromquelle
» des LM338 angesehen:
» Ich dachte mir, die Referenzspannung so beeinflussen zu können, dass
» ich die Strombegrenzung ziemlich genau auf 3A einstellen kann.
Was gedenkst du haben zu wollen?
Konstantstromquelle oder Strombegrenzung. |
schaerer

Kanton Zürich (Schweiz), 20.08.2017, 12:52
@ olit
|
Olitokratische Formulierung |
» Was gedenkst du haben zu wollen?
Ich stelle fest, Du bist aristokratischer Herkunft und Dein Haustier ist wohl eine Aristokatze...
Aber, nicht vergessen, ich kann durchaus mithalten, z.B. mit diesem Satz:
Naaaa, wie geht es uns heute?
» Konstantstromquelle oder Strombegrenzung.
Welch grosse Frage hier in den Raum stellend. 
Sei wohlwollend gegrüsst an diesem schönen Sonntag.  -- Gruss
Thomas
Buch von Patrick Schnabel und mir zum Timer-IC NE555 und LMC555:
https://tinyurl.com/zjshz4h9
Mein Buch zum Operations- u. Instrumentationsverstärker:
https://tinyurl.com/fumtu5z9 |
olit

Berlin, 20.08.2017, 13:04
@ schaerer
|
Olitokratische Formulierung |
»
» Ich stelle fest, Du bist aristokratischer Herkunft und Dein Haustier ist
» wohl eine Aristokatze...
»
Eine solche habe ich nicht. Nicht einmal ne Stoffkatze.  |
schaerer

Kanton Zürich (Schweiz), 20.08.2017, 13:56 (editiert von schaerer am 20.08.2017 um 14:07)
@ numbo
|
Konstanter Stromregler mit LM338 |

Das funktioniert so auf keinen Fall. Zwischen Ausgang und Adjust liegt die fixe sehr stabile Referenzspannung U_ref. Nur diese Spannung und der Shuntwiderstand bestimmen die Strombegrenzung des Spannungsreglers.
Mit dem Poti addierst Du die Spannung am Potischleifer in Funktion mit R12 mit U_ref. Das ergibt keinen Sinn, weil für den Strombegrenzungseinsatz ändert das nix.
Poti und R12 sorgen zusätzlich für Instabilität und für einen eher schlechten Übergang vom Zustand der Spannungsquelle zum Zustand als Stromquelle.
Anstelle nur Simulieren, realisiere diese doch die sehr einfache Schaltung real verlötet auf einem Versuchsprint (wegen dem hohen Strom eignet sich ein Steckboard nicht), und dann messe und lerne was Du dabei in der Praxis erfährst. Das ist nicht das Gegenteil von Simulation. Beides ist richtig. Mehr dazu liest Du hier, das ich Dir sehr empfehle:
. . . . . . "Simulieren und Experimentieren, ein Vorwort von Jochen Zilg"
. . . . . . . . . . http://www.elektronik-kompendium.de/public/schaerer/vorwort.htm
Viel Spass mit beidem... 
-- Gruss
Thomas
Buch von Patrick Schnabel und mir zum Timer-IC NE555 und LMC555:
https://tinyurl.com/zjshz4h9
Mein Buch zum Operations- u. Instrumentationsverstärker:
https://tinyurl.com/fumtu5z9 |
Sel

Radebeul, 20.08.2017, 14:49
@ olit
|
Olitokratische Formulierung |
» »
» » Ich stelle fest, Du bist aristokratischer Herkunft und Dein Haustier ist
» » wohl eine Aristokatze...
» »
» Eine solche habe ich nicht. Nicht einmal ne Stoffkatze. 
Diese Katze (Nobilis cattus) wird allgemein als etwas behindertes Exemplar in mancher Wohnstube auf dem Sofa gehalten. Dafür ist das Viech pflegeleicht, furzt nicht, quatscht nicht, trinkt nicht das Bier weg und futtert keine Salzstangen.... Da sie gehbehindert ist, vergreift sie sich auch nicht an der Fernbedienung.

 |
olit

Berlin, 20.08.2017, 15:14
@ Sel
|
Olitokratische Formulierung |
» » »
» » » Ich stelle fest, Du bist aristokratischer Herkunft und Dein Haustier
» ist
» » » wohl eine Aristokatze...
» » »
» » Eine solche habe ich nicht. Nicht einmal ne Stoffkatze. 
»
» Diese Katze (Nobilis cattus) wird allgemein als etwas behindertes Exemplar
» in mancher Wohnstube auf dem Sofa gehalten.
Bei mir nicht.
 |
schaerer

Kanton Zürich (Schweiz), 20.08.2017, 16:01
@ Sel
|
Einführung in die Aristokatzenwelt |
» » »
» » » Ich stelle fest, Du bist aristokratischer Herkunft und Dein Haustier
» ist
» » » wohl eine Aristokatze...
» » »
» » Eine solche habe ich nicht. Nicht einmal ne Stoffkatze. 
»
» Diese Katze (Nobilis cattus) wird allgemein als etwas behindertes Exemplar
» in mancher Wohnstube auf dem Sofa gehalten. Dafür ist das Viech
» pflegeleicht, furzt nicht, quatscht nicht, trinkt nicht das Bier weg und
» futtert keine Salzstangen.... Da sie gehbehindert ist, vergreift sie sich
» auch nicht an der Fernbedienung.
»
» 
»
» 
Maiiii, ist diese Katze aber langweilig. Hier eine kleine Einführung in die Aristokatzenwelt:
https://www.youtube.com/watch?v=gJtl1he0V-I -- Gruss
Thomas
Buch von Patrick Schnabel und mir zum Timer-IC NE555 und LMC555:
https://tinyurl.com/zjshz4h9
Mein Buch zum Operations- u. Instrumentationsverstärker:
https://tinyurl.com/fumtu5z9 |
JBE
20.08.2017, 19:23
@ numbo
|
Konstanter Stromregler mit LM338 |
» Hallo, habe mir mal die Beispielschaltung für eine konstante Stromquelle
» des LM338 angesehen: 
» Da dessen Referenzspannung aber nicht bei jedem Bauteil gleich ist, wollte
» ich mir eine stufenlose Feinjustage ermöglichen. Dies habe ich mit einem
» Poti versucht: 
» Ich dachte mir, die Referenzspannung damit so beeinflussen zu können, dass
» ich die Strombegrenzung ziemlich genau auf 3A einstellen kann.
» Am Lastwiderstand würde bei einem Strom von 3A eine Spannung von 1,5V
» abfallen. Die Interne Referenzspannung liegt bei 1.19V - 1.29V. Da 1.5V >
» 1.29V > 1.19V würde das bedeuten der LM338 regelt runter bis zu einer
» Stromstärke von 1.29V / 0.5 OHM = 2.58A bzw. 1.19V / 0.5OHM = 2.38A. Um nun
» den Strom auf konstante 3A einstellen zu können wird die Spannung so vom
» Poti beeinflusst, dass die abfallende Spannung am Lastwiderstand bei 3A auf
» 1.29V - 1.19V herabgesenkt wird.
»
» Frage: Würde das so funktionieren und liege ich mit meinen Berechnungen
» richtig? Ich bin mir vorallem beim Widerstandswert des Potis noch unsicher.
»
» Ps: VCC und 5V sind konstant.
http://www.farnell.com/datasheets/1640753.pdf
dort sollte was passendes zu finden sein |
numbo
20.08.2017, 20:22
@ schaerer
|
Konstanter Stromregler mit LM338 |
» 
»
» Das funktioniert so auf keinen Fall. Zwischen Ausgang und Adjust liegt die
» fixe sehr stabile Referenzspannung U_ref. Nur diese Spannung und der
» Shuntwiderstand bestimmen die Strombegrenzung des Spannungsreglers.
»
» Mit dem Poti addierst Du die Spannung am Potischleifer in Funktion mit R12
» mit U_ref. Das ergibt keinen Sinn, weil für den Strombegrenzungseinsatz
» ändert das nix.
»
» Poti und R12 sorgen zusätzlich für Instabilität und für einen eher
» schlechten Übergang vom Zustand der Spannungsquelle zum Zustand als
» Stromquelle.
»
» Anstelle nur Simulieren, realisiere diese doch die sehr einfache Schaltung
» real verlötet auf einem Versuchsprint (wegen dem hohen Strom eignet sich
» ein Steckboard nicht), und dann messe und lerne was Du dabei in der Praxis
» erfährst. Das ist nicht das Gegenteil von Simulation. Beides ist richtig.
» Mehr dazu liest Du hier, das ich Dir sehr empfehle:
»
» . . . . . . "Simulieren und Experimentieren, ein Vorwort von Jochen Zilg"
» . . . . . . . . . .
» http://www.elektronik-kompendium.de/public/schaerer/vorwort.htm
»
» Viel Spass mit beidem... 
Nach langem überlegen hab ich nun verstanden, wieso meine Schaltung nicht funktioniert. Bau mir jetz erstmal einen Verstellbaren Spannungsregler auf: 
Dahinter häng ich dann einen Shunt (Temperaturstabil) und hab somit den gewünschten Effekt.
Danke für alle Antworten in diesem Thread  |
olit

Berlin, 20.08.2017, 21:00 (editiert von olit am 20.08.2017 um 21:33)
@ numbo
|
Konstanter Stromregler mit LM338 |
»
» Nach langem überlegen hab ich nun verstanden, wieso meine Schaltung nicht
» funktioniert. Bau mir jetz erstmal einen Verstellbaren Spannungsregler auf:
» 
» Dahinter häng ich dann einen Shunt (Temperaturstabil) und hab somit den
» gewünschten Effekt.
» Danke für alle Antworten in diesem Thread 
Dann hast du aber keine stabile Spannung mehr!
Konstantstromquelle
Edit.:
Ich sehe gerade, dass da noch der Elko C5 Von dir im Schaltbild ist.
Der muss verschwinden sonst kann er dir die anzuschaltende Last zerschießen.

Stabilisierte Spannung mit Strombegrenzung
Könnte man zum Akku laden nach der I-U Kennlinie verwenden.
Für einen satten Kurzschluss ist diese Schalung nicht geeignet. da steigt der Strom wieder an!
 |
schaerer

Kanton Zürich (Schweiz), 21.08.2017, 08:02
@ olit
|
Konstanter Stromregler mit LM338 |
» Stabilisierte Spannung mit Strombegrenzung
» Könnte man zum Akku laden nach der I-U Kennlinie verwenden.
» Für einen satten Kurzschluss ist diese Schalung nicht geeignet. da steigt
» der Strom wieder an!
»
» 
Was halt damit zu tun hat, dass der Zwang besteht am Ausgang die Referenzspannung von 1.25 VDC nicht zu unterschreiten. Um das zu vermeiden braucht es eine negative Spannung. Diese Schaltung zeigt es:
. . . . . 
Hier vollständig mit Beispieldimensionierung:
. . . . . 
Hier der ganze Minikurs:
. . . . . http://www.elektronik-kompendium.de/public/schaerer/lm317.htm -- Gruss
Thomas
Buch von Patrick Schnabel und mir zum Timer-IC NE555 und LMC555:
https://tinyurl.com/zjshz4h9
Mein Buch zum Operations- u. Instrumentationsverstärker:
https://tinyurl.com/fumtu5z9 |
numbo
23.08.2017, 22:49
@ olit
|
Konstanter Stromregler mit LM338 |
» »
» » Nach langem überlegen hab ich nun verstanden, wieso meine Schaltung
» nicht
» » funktioniert. Bau mir jetz erstmal einen Verstellbaren Spannungsregler
» auf:
» » 
» » Dahinter häng ich dann einen Shunt (Temperaturstabil) und hab somit den
» » gewünschten Effekt.
» » Danke für alle Antworten in diesem Thread 
»
» Dann hast du aber keine stabile Spannung mehr!
»
» Konstantstromquelle
» Edit.:
» Ich sehe gerade, dass da noch der Elko C5 Von dir im Schaltbild ist.
» Der muss verschwinden sonst kann er dir die anzuschaltende Last
» zerschießen.
»
» 
»
»
»
» Stabilisierte Spannung mit Strombegrenzung
» Könnte man zum Akku laden nach der I-U Kennlinie verwenden.
» Für einen satten Kurzschluss ist diese Schalung nicht geeignet. da steigt
» der Strom wieder an!
»
» 
Vielen Dank für die von dir verbesserte Schaltung ! |