555-CMOS: Sparsame Batteriebetriebsanzeige mit Lowbatt-Funktion
- Elektronik-Minikurse: Inhaltsverzeichnis WICHTIG: Diverse technische Infos
- Elektronik-Minikurse: Philosophie (Sinn, Vorwissen, Praxisbezug)
- Hilfe bei Leserfragen. (WICHTIG: Unbedingt zur Kenntnis nehmen!)
- Simulieren und Experimentieren, ein Vorwort von Jochen Zilg
- Autor: Thomas Schaerer Opamp-Buch Timer555-Buch
In diesem Elektronik-Minikurs geht es darum, eine längst bekannte
Grundanwendung für etwas ganz Besonderes vorzuschlagen. Eigentlich ist
es fast nichts anderes als ein astabiler Multivibrator mit einem sehr
kleinen Tastgrad von 7ms/1000ms (0.007). Aber auch das ist noch nichts
Besonderes, ausser eben, die Anwendung macht es aus, und genau dies
trifft hier zu.
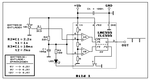
Der Sinn der folgenden Schaltung in Bild 1 zeigt sich, wenn man ein
kleines batteriebetriebenes Gerät realisiert, das nur wenig Energie
verbraucht. Man kann sich dann kaum eine LED-Betriebsanzeige leisten,
weil alleine diese LED vielleicht mehr Leistung verbraucht, als die
Nutzschaltung selbst. Nun könnte man eine so genannte Lowcurrent-LED
verwenden, welche sich mit einem kleinen Strom von etwa 2 mA gerade noch
begnügt. Allerdings fällt eine statische Anzeige kaum auf, wenn das
Gerät in einem hellbeleuchteten Raum herumliegt. Jedoch etwas das im
Sekundentakt regelmässig kurz aufblitzt, fällt selbst dann auf, wenn man
nicht direkt hinschaut. Dazu kommt, man weiss mit LED und Vorwiderstand
- wie langweilig! - noch immer nichts über den Ladezustand der Batterie.
Dies und noch eine weitere Eigenschaft, die dann angenehm auffällt, wenn
eine sehr empfindliche Messschaltung im Gerät ist, vermittelt dieser
Elektronik-Minikurs und dabei dreht es sich ein weiteres Mal um den
Allerweltskerl in CMOS, den LMC555 ursprünglich von
National-Semiconductor (NSC) und den TLC555 von Texas-Instruments (TI).
Schon lange gibt es beide Produkte nur noch von TI. Da man den
LMC555
und den
TLC555
gleichermassen einsetzen kann, wird dieses IC nachfolgend
zusammenfassend stets mit LMC/TLC555 bezeichnet.
Der Stromverbrauch der ganzen Schaltung mit der blitzenden LED beträgt
etwa 1.6 mA bei 9 VDC. Nun muss man sich natürlich überlegen, ob sich
eine solche Schaltung lohnt, wenn die gesamte Elektronik ohne diesen
Zusatz z.B. bloss 5 mA benötigt, denn diese blinkende Schaltung macht
dann immerhin 28 % des gesamten Stromverbrauchs aus und eine
9V-Blockbatterie hat auch nur grad eine Kapazität von 500 bis 700 mAh
(Alkali-Mangan-Batterie). Wie entscheidet man? Man muss sich überlegen,
wie gross ist bei einer bestimmten Anwendung das Risiko, dass das Gerät
vergessen wird auszuschalten, wenn man es nicht mehr braucht. Ist dieses
Risiko gross, dann lohnt sich dieser Zusatz auf jeden Fall, weil die
Zeit in der das Gerät wegen Vergessenheit eingeschalten bleibt, kann
u.U. viele Stunden, Tage, Wochen oder noch länger dauern. Die
Alternative einer automatischen
Abschaltverzögerung
für Batterien oder Akku mit einfacher Elektronik, eignet sich nur dann,
wenn die Einsatzdauer relativ kurz ist. Zu diesem Thema stehen diese
beiden Elektronik-Minikurse zur Verfügung:
- Lowpower-MOSFET-Minikurs und
Batterie-Betriebsspannung-Abschaltverzögerung
(Enthält das Schaltbild "Abschaltverzögerung" im obigen Textabschnitt.) - Akku-Betriebsspannung-Ausschaltverzögerung mit CMOS-Invertern, MOSFET und DIL-Leistungsrelais
Sparsame Batteriebetriebsanzeige mit Lowbatt-Funktion

Da die Spannung an C1 zunächst unterhalb der Triggerschwellenspannung
des Komparators KB von 1/3*Ub liegt, ist das RS-Flipflop FF gesetzt, Q
liegt auf HIGH- (+Ub), /Q auf LOW-Pegel (GND) und der MOSFET T ist
offen. R3 und LED sind stromlos. Damit beginnt die Ladung von C1 durch
R2. Wenn die Spannung an C1 den Wert von knapp 2/3*Ub überschreitet,
schaltet der Komparator KA und setzt FF zurück. Damit wird Q LOW, /Q
HIGH und FET T leitet. C1 entladet sich über R3 und die LED. Die LED
blitzt kurz und hell auf. Entsprechend der Zeitkonstante von R3*C1
beträgt die Blitzdauer nur etwa 7 ms, während die Blitzperiode etwa eine
Sekunde beträgt. Diese Zeit kann man durch Änderung von R2 erhöhen oder
erniedrigen. Nach dieser Entladung liegt die Spannung an C1 knapp
unterhalb der Triggerschwellenspannung von KB mit dem Wert von 1/3*Ub.
Dadurch öffnet sich T, die LED wird stromlos und es beginnt die
Nachladung von C1 durch R2 bis zur Triggerschwellenspannung von KA.
Damit wiederholt sich das Ganze.
Präzision: Genau genommen ist die maximale Spannung an C immer
ein wenig höher als 2/3*Ub und die minimale ein wenig niedriger als
1/3*Ub. Dies kommt von der so genannten
Propagation-Delaytime (TLC555),
die etwa 200 ns beträgt. Natürlich fällt diese geringe Verzögerungszeit
bei dieser sehr niederfrequenten Oszillation nicht auf. Wenn man jedoch
eine solche Schaltung bei einigen 100 kHz oszillieren lässt, fällt diese
Verzögerungszeit ins Gewicht und sie ist am Oszilloskopen auch schon
deutlich erkennbar. Das ist aber nicht alles! Zwei weitere Fehlerquellen
ergeben sich aus den DC-Offsetspannungen der beiden Komparatoren KA und
KB und den Widerstandstoleranzen der IC-internen Widerstände R. Diese
Fehlerquellen verschieben die beiden Triggerspannungen in Richtung +Ub
oder GND, ganz zufällig. Diese Werte gehen aus den Datenblättern nicht
hervor, sie sind aber indirekt enthalten in den
Threshold-Voltage- und Trigger-Voltage-Angaben in der
Tabelle von Electrical Characteristics at specified free-air
temperature, VDD=nV. Dazu empfiehlt sich das Datenblatt des
TLC555,
da es wesentlich informativer ist, als das des LMC555.
Zum Thema Präzision des LMC/TLC555 gibt es noch einen speziellen
Elektronik-Minikurs. Es geht um die Stabilität der Frequenz des
typischen CMOS-555-Taktgenerators (astabiler Multivibrator mit nur einem
zeitbestimmenden R und einem C:
- 555-CMOS: 50%-Duty-Cycle-Generator Speziell dafür das Kapitel"Frequenz abhängig von der Betriebsspannung"
Was soll das Trimmpotmeter P mit dem Titel "Batterie entladen"? Damit lässt sich über den Modulationseingang einstellen, bei welchem Wert von +Ub der Oszillator gerade noch anschwingt. Man verschiebt damit die Triggerschwellen an KA und KB. Dies bietet die Möglichkeit der optischen Wahrnehmung, wenn sich die Batterie dem Lebensende zuneigt. Die Blinkfrequenz nimmt ab und die LED geht in der Dunkelphase nicht mehr ganz aus. Schreitet die Entladung weiter fort, blinkt die LED überhaupt nicht mehr, sie "glimmt" nur noch schwach vor sich hin. Sie wird dann mit dem Strom gespiesen, der sich aus +Ub und R2 ergibt. R3 ist vernachlässigbar, weil R3 in Relation zu R2 viel zu niederohmig ist.
Das schwache "Glimmen" kann man besser mit einer glasklaren LED sehen. Eine glasklare LED wirkt auch beim Blitzen markanter. Bei diesen LEDs ist der Leuchtwinkel jedoch meist schmaler als bei den diffusen LEDs. An Trimmpotmeter P stellt man die Batterieentladespannung ein, die normalerweise etwa 70% der Spannung einer frischen Alkali-Mangan-Batterie beträgt. Man kann diese Schaltung bei Batteriespannungen von 6 VDC (4 x 1.5V-Batterien in Serie) mit einer Entladespannung von 4.2 VDC, bei einer 9V-Blockbatterie mit einer Entladespannung von 6.3 VDC oder bei acht in Serie geschalteten 1.5V-Batterien für 12 VDC mit einer Entladespannung von 8.4 VDC einsetzen. Grössere Batteriespannungen sind bestimmt ebenso möglich, aber ich habe dies nicht getestet. Bei kleineren Spannungen, wie mit zwei in Serie geschalteten 1.5V-Batterien für 3 VDC, funktioniert diese Schaltung nicht mehr. Die maximale Betriebsspannung des LMC555 beträgt 15 VDC.
Praktischer Einsatz: Dazu gibt es einen EMG-Testgenerator. Gleich hier im Bild sieht man das Besondere. Siehe oben rechts. Anstelle eines Trimmpoti zum Abgleich der Batterie-Entladespannung, hat es einen Fixwiderstand (R1) mit einem Wert von 330 k-Ohm. Dies ist der richtige Wert zur Überwachung einer 9VDC-Blockbatterie. Für eine andere Batteriespannung bei einer andern Anwendung, muss man den richtigen R1-Wert experimentell ermitteln. Dazu eignet sich am Besten eine Widerstands-Dekade, die es relativ preiswert bei ELV gibt.
Spannungs- und Stromdiagramme

Das Sägezahndiagramm zeigt das Auf- und Entladen von C1. Das langsame
Aufladen über R2 und das schnelle Entladen über R3, LED und MOSFET T des
LMC/TLC555. Die Lupe illustriert, wie die Spannung an C den
Triggerschwellenwert von KB leicht unterschreitet. Das selbe gilt im
umgekehrten Sinne für den Umschaltmoment am Triggerschwellenwert von KA.
Das mittlere Diagramm zeigt den kurzen LED-Strom-Impuls. Da es
mit C1 und R3 ebenso eine RC-Schaltung ist, ist es eine
exponentielle Entladungskurve. Bei der Anwendung einer
9V-Blockbatterie steigt der LED-Strom sofort auf:
ILED=(((0.67*9V)-ULED)/R3)=42 mA
(2/3*Ub ; ULED = 1.8V ; R3 = 100 Ohm)
Bei dieser Berechnung ist der Widerstand RDS_on des
in LMC/TLC555 integrierten MOSFET T (Pin 7) unberücksichtigt. Dieser
Wert, der von der Gate-Source- und somit von der Betriebsspannung
abhängig ist, ist in den Datenblättern des LMC/TLC555 nicht angegeben.
Wir rechnen hier mit einem LED-Stromimpuls von etwa 40 mA bei einer
Batteriespannung von Ub = 9 VDC. Dieser Strom ist der Spitzenstrom des
Impulses und nicht etwa dessen Mittelwert, der natürlich niedriger ist.
Dieser Anfangsstrom von etwa 40 mA für eine Highefficiency-LED und
danach während etwa 7 ms dauernden Blitz mit abnehmendem Strom, wirkt
als optischen Eindruck recht optimal. Ich habe damit experimentiert. Bei
einer höheren oder niedrigeren Batteriespannung kann man R3 entsprechend
anpassen. Dies bringt aber aus zwei Gründen nicht so viel. Reduziert man
bei niedriger Batteriespannung R3 um den LED-Strom zu erhöhen, reduziert
man ebenfalls die Entladezeitkonstante. Der Strommittelwert ändert sich
also nicht signifikant und damit auch nicht die mittlere
Blitz-Leuchtkraft. Man müsste bei einer Veränderung von R3 auch C1 so
ändern, dass die Entladezeitkonstante gleich bleibt. Dies wiederum zieht
aber eine Anpassung von R2 nach sich, wenn die Periode zwischen zwei
LED-Blitzen gleich lang bleiben soll. Dazu kommt, dass die optische
Wahrnehmung logarithmisch ist, die Leuchtstärkeänderung einer LED jedoch
linear mit ihrer Stromänderung erfolgt. Dies bedeutet, dass eine kleine
LED-Stromänderung sich optisch nur schwach bemerkbar macht. Dies ganz im
Gegensatz zu einer Glühlampe, wie wir gleich sehen werden...
Ein kleines Experiment mit LED und Glühlämpchen
Man nehme eine LED und einen Vorwiderstand von 470 Ohm und betreibe sie
an einer Spannung von 12 VDC. Nun reduziert man am Netzgerät die
Spannung langsam auf 10 VDC. Man wird kaum ein Abdunkeln der LED
beobachten, obwohl sie um etwa 20% dunkler wird. Nun macht man das selbe
mit einem kleinen 12V-Glühbirnchen und man beobachtet, wie dieses
eindeutig dunkler wird. Warum denn dieser auffallende Unterschied? Die
LED hält ihre Schwellenspannung von 1.8 VDC (für rote LED) etwa
konstant. Das heisst also, dass sich die Verlustleistung der LED bei
einer Stromänderung fast linear ändert und damit ebenso die
Abstrahlleistung des LED-Lichtes.
Nun zum Glühlämpchen. Der Kaltwiderstand der Glühwendel ist gut 10 mal
niedriger als der Heisswiderstand, wenn das Glühlämpchen leuchtet. Der
Widerstand ändert sich zwar auch zwischen zwei Helligkeitswerten, jedoch
nur noch geringfügig. Nehmen wir einfachheitshalber mal an, dass der
Widerstand der Glühwendel zwischen einer Betriebsspannung von 12 VDC und
10 VDC fast konstant bleibt, so ändert sich die Verlust- und
Strahlungsleistung im Quadrat zur Spannungs-, bzw. Stromänderung. Dies
fällt optisch eindeutig auf. Die Abdunklung des Glühlämpchen fällt aber
noch aus einem andern Grund auf. Wenn die Glühwendel etwas kühler wird,
verschiebt sich das abgestrahlte Farbenspektrum leicht ins Rot, daher
wird das Leuchten etwas gelblicher.
Warum das Auge eine nichtlineare Empfindlichkeit hat, ist darin
begründet, dass es bei einer linearen Empfindlichkeitskurve unmöglich
wäre, schwächstes Kerzenlicht auf grosser Distanz zu erkennen und
Sonnenlicht beinahe noch zu ertragen. Ähnlich verhält es sich mit dem
Gehör, das durch die Nichtlinearität des Empfindens fähig ist, einen
Dynamikbereich von etwa 130 dB (3.2 Millionen zu 1) zu ertragen. Das
wäre allerdings ein Experiment, auf das man trotzdem lieber verzichten
sollte...
Lowcurrent-LED und Highefficiency-LED
Diese beiden Begriffe sind nicht dasselbe. Eine Lowcurrent-LED leuchtet schon bei einem niedrigen Strom von etwa 2 mA akzeptabel hell. Sie leuchtet aber bei einem Strom von z.B. 20 mA nicht so hell, wie man es eigentlich erwarten würde. Oberhalb eines gewissen Stromes steigt die Leuchtkraft nicht mehr linear weiter an. Allerdings, denke ich, kann man dies nicht verallgemeinern. Es kann gut sein, dass es auch LEDs gibt, die beides beherrschen. Eine Highefficiency-LED leuchtet hingegen bei "normalem" LED-Strom besonders hell, ist jedoch nicht unbedingt besonders effizient, wenn der Strom sehr niedrig ist. Wenn man sich bei einem Produkt unsicher ist, sollte man beim Hersteller oder Distributor nachfragen.
Keine harten Stromimpulse auf +Ub
Man kann natürlich ebenso einen astabilen Multivibrator mit sehr kleinem Tastgrad, u.a. mit einem LMC/TLC555, realisieren und am Ausgang steuert man über eine Transistorschaltstufe eine LED mit Vorwiderstand zwischen +Ub und GND. Diese LED blitzt dann ebenfalls im Rhythmus von z.B. einer Sekunde mit einem relativ hohen Spitzenstrom kurzzeitig auf. Der mittlere Strom, bzw. der mittlere Leistungsverbrauch, ist dabei etwa gleich gross, wie bei der in Bild 1 gezeigten Lösung. Der gravierende Unterschied ist allerdings der, dass es auf Grund der kurzen und starken Stromimpulse auf der Ub-Leitung kurze auffällige Spannungseinbrüche gibt. Diese kann man bis zu einem gewissen Grad durch grosse Elko-Kapazitäten und/oder Spannungsregelung entschärfen. Betreibt man jedoch eine empfindliche analoge Schaltung, können sich diese Spannungsimpulse noch immer störend auf sie auswirken. Nicht so bei der Schaltung in Bild 1, bei der der Elko die Impulsenergie für die blinkende LED übernimmt. Dadurch wird der Stromimpuls auf der Ub-Leitung massiv "abgefedert". Wie dies aussieht, zeigt die Graphik in Bild 3:

Um die folgende Beschreibung zu verstehen, muss man das kleine
Kurvendiagramm rechts mit den punktuellen Eintragungen mit den Pfeilen
links gemeinsam betrachten. Einfach in beiden Teilen in den Schritten
von (A) nach (E) folgen.
Wenn die Schaltung startet, durchläuft die Ladespannung des Elkos C1
einen Wert von (A) nach (B) bis (C). Die Spannung über R2 nimmt dabei
zwischen 9 V (A) über 6 V (B) und 3 V (C) kontinuierlich ab. Ebenso der
Strom durch R2 zwischen 0.41 mA (A) über 0.27 mA (B) und 0.14 mA (C).
Hier "zündet" die LED mit einem Strom von etwa 40 mA und erlischt nach
etwa 7 ms wieder ebenso rasch bei etwa der Hälfte dieses Anfangsstromes.
Der Strom über R2 steigt an Punkt (C) im 10-ns-Bereich
(Schaltgeschwindigkeit des MOSFET im IC) von 0.14 mA auf 0.27 mA. Nach
einer Blitzdauer von etwa 7 ms schaltet der grosse LED-Strom sofort, mit
etwa der ähnlich hohen Flankensteilheit, wieder aus an Punkt (D). Der
Strom über R2 reduziert sich gemäss der grossen R1*C1-Zeitkonstante
jedoch nur langsam von diesen 0.27 mA bis zum vorherigen Wert von 0.14
mA, wo die LED erneut aufblitzt (E) und der Strom über R2 erneut einen
steilen Sprung von etwa 0.13 mA vollzieht.
Die Stromflanke von etwa 40 mA, beim Einschalten der LED, bewirkt eine
Stromflanke von nur etwa 0.13 mA auf der Leitung der Betriebsspannung
+Ub. Wie gross die Spannungsflanke ist, ist abhängig vom Innenwiderstand
der Batterie. Wie hoch aber ist dieser Wert z.B. bei einer
9V-Blockbatterie? Ich muss leider zugeben, dass ich keine Ahnung davon
habe. Ich habe bisher noch kein Datenblatt über Batterien mit der Angabe
des Innenwiderstandes gesehen. Was bleibt ist ein Test um den Eindruck
der Grössenordnung zu erhalten. Ich verwendete eine noch etwa
halbgeladene 9V-Blockbatterie und belastete sie mit 20 mA. Die Spannung
reduzierte sich um 0.5 V. Eine Stromänderung von bloss 0.13 mA hätte
eine Spannungsänderung von nur 3.3 mV zur Folge. Das ist bereits sehr
wenig.
Eine Batterie ist kein Kondensator, dessen Innenwiderstand mit
zunehmender Frequenz, bzw. zunehmender Flankensteilheit, abnimmt. Darum
ist es sinnvoll, parallel zur Batterie - nach dem Ein/Aus-Schalter -
einen Elko in der Grössenordnung von 10 µF bis 100 µF zu schalten. Ein
Elko von 100 µF mit einer Nennspannung von 16 VDC ist sehr klein. Ein
solcher Elko glättet die steile Flanke mit der geringen Spannung von 3.5
mVpp in eine noch viel niedrigeren Spannung mit einer niederfrequenten
Welligkeit (Taktrequenz = 1 Hz), die kaum noch eine Auswirkung haben
kann. Um die parasitäre Induktivität des Elko auszugleichen, empfiehlt
sich parallel zu diesem einen Keramik-Multilayer-Kondensator mit einer
Kapazität von etwa 100 nF zu schalten. Ohne diesen Kondensator kann die
steile Schaltflanke kleine Oszillationsbursts (gedämpfte Schwingungen)
erzeugen. Die Stabilität der DC-Spannung einer Batterie ist wegen ihrer
Entladung nie hervorragend. Sollte dies ein Problem sein, ist auf
jeden Fall eine zusätzliche elektronische Spannungsregelung für die
Hauptschaltung notwendig. Die Batteriebetriebsanzeige muss natürlich
direkt an die Batteriespannung angeschlossen sein.
Datensicherung mit den OUT-Impulsen des LMC/TLC555
Doch nun noch einmal zurück zu den Diagrammen Bild 2. Man beachte das unterste Diagramm mit seinen "Nadelimpulsen" am Ausgang OUT an Pin 3 des LMC/TLC555. Diese Impulse können zur elektronischen Verarbeitung in einem Micro-/Signalprozessorsystem verwendet werden. Wenn die LED nur noch schwach glimmt, markiert dies den entladenen Zustand der Batterie. Die OUT-Impulse bleiben aus und der Pegel bleibt auf logisch HIGH. Dies kann eine nachgeschaltete Elektronik auswerten, die z.B. eine noch rechtzeitige Datensicherung einleitet. Geeignet z.B. für eine batteriebetriebene Datenlogger-Einheit.
Es war einmal vor fast 60 Jahren...
Als es noch keine LEDs gab, hatte man, ausser mit Glimmlampen, noch keine Möglichkeit, mit kurzzeitigen Stromimpulsen, Lichtblitze für eine Display-Anwendung zu erzeugen. 10ms sind für Glühlampen eindeutig viel zu kurz, weil diese Leuchtkörper, welche mittels Glühfäden thermisch arbeiten, viel zu träge sind. Daher benutzte man gerne Glimmlampen. Allerdings setzte dies eine Betriebsspannung im unteren 100-VDC-Bereich voraus, weil die Zündspannung einer Glimmlampe bei etwa 150 VDC und die Brennspannung bei etwa 80 VDC liegt, von Produkte- und Exemplarstreuungen abgesehen. Solange man jedoch für die Elektronik mit Röhrentechnik sowieso hohe Spannungen benötigte, war dies auch kein spezielles Problem. Mit meist elektromechanischem Zerhacker, Gleichrichtung und Glättung wurde aus einer niedrigen Batteriespannung eine hohe DC-Spannung erzeugt. Die folgende Schaltung zeigt eine Glimmentladungsblinkschaltung:

Dies ist eine Originalschaltung aus dem Magazin CERBERUS-ELEKTRONIK vom
Juli 1958 Ausgabe Nummer 8. CERBERUS war einer der damaligen Produzenten
von so genannten Kaltkathoden-Röhren (Relaisröhren und Thyratrons).
CERBERUS entwickelte und vertrieb damals auch eine breite Palette von
Glimmlampen, solche mit und solche ohne integrierten
Strombegrenzungswiderstand. Für die vorliegende Anwendung muss man
eine Glimmlampe ohne Vorwiderstand benutzen, weil dieser für eine solche
Anwendung zu hochohmig gewesen wäre. Die Glimmlampe könnte nur
"glimmen" und nicht blinken...
Zunächst den Originaltext zur obigen Schaltung aus dem Jahre 1959:
Kippschaltungen nennt man Anordnungen mit Glimmlampen, die so aufgebaut
sind, dass die Lampe nicht dauernd brennt, wenn Spannung angelegt wird,
sondern nur kurz periodisch aufleuchtet und wieder löscht. Sie werden
benutzt, um einen besonderen Hinweis zu geben oder um eine
Sägezahnspannung zu erzeugen, an die dann allerdings keine grossen
Anforderungen gestellt werden können (Konstanz der Amplitude und
Frequenz). Eine solche Anordnung zeigt Bild 4.
Damit wird allerdings nicht erklärt wie die Schaltung selbst
funktioniert und darum hole ich dies nach. Wenn die Schaltung an +Ub
geschaltet wird, ladet sich C über R1 mit einer Zeitkonstante von einer
Sekunde auf. Wenn die Zündspannung der Glimmlampe erreicht ist,
ionisiert sich die Gasfüllung und es stellt sich eine Brennspannung ein,
die niedriger ist als die Zündspannung. Damit entlädt sich C mit einer
Zeitkonstante von etwa 22 ms über R2 und über die Glimmlampe, die kurz
aufblitzt. Das Leuchten erlischt, wenn der Brennstrom zu klein wird um
die Ionisation des Füllgases aufrecht zu erhalten. Dies ergibt sich aus
R1 mit einem relativ hohen Widerstand von 1 M-Ohm. Würde man R1 auf
vielleicht 100 k-Ohm reduzieren, würde nach dem Einschalten die
Glimmlampe, mit Erreichen der Zündspannung, einmal aufblitzen und danach
mit der Brennspannung, und einem durch R1 und R2 begrenzten Strom,
konstant schwach weiter leuchten, bzw. "glimmen". Soviel zu einer
nostalgischen Blinkschaltung mit Glimmlampe.
In der Rubrik
Bauelemente
des Elektronik-Kompendium gibt es ein Kapitel das zum Thema
Glimmlampen, oder genauer Glimmentladungslampen, passt. Es geht um den
Überspannungsableiter mit einer Gasentladungsstrecke. Beiden ist gemein,
dass sie ein ionisierbares Gas enthalten und dass die Brennspannung
niedriger ist als die Zündspannung. Der Überspannungsableiter hat
allerdings die Eigenschaft, dass er für seinen Zweck einen viel höheren
Strom verkraften kann und im Störfall auch muss. Aber auch Glimmlampen
lassen sich durchaus auch als Überspannungsableiter einsetzen, wenn es
nur relativ niedrige Entladungsströme sind. So hatte ich mal ein
Autoradio, das am Antenneneingang zwischen Antenne und Erde eine solche
Glimmlampe als Überspannungsableiter enthielt. Oft dann, wenn es stark
schneite, knisterte es im Radio: Entladungen von elektrisch geladenen
Schneeflocken an der Antenne. Oder wenn ich mit eingeschaltetem
Autoradio mit einem eingestellten Sender im Lang- oder
Mittelwellenbereich unter einer tiefliegenden Hochspannungsleitung von
z.B. 220 kV hindurchfuhr, knisterte es so stark, dass ich das Radio
abstellen musste. Es waren nicht etwa HF-Störungen, es waren eindeutig
Entladungsvorgänge der Glimmlampe zu hören. Die Antenne als
Ladungsempfänger und das Koaxialkabel zum Antenneneingang des Radio als
Kapazität wirkten mit der Glimmlampe als eine Art Sägezahngenerator. Wer
sich für Überspannungsableiter interessiert, die nach dem Prinzip der
Gasentladung arbeiten, schlage nach in:
- Überspannungsableiter (von Patrick Schnabel)
Thomas Schaerer, 11.03.2001 ; 29.04.2002 ; 14.03.2003(dasELKO) ; 20.12.2003 ; 04.12.2004 ; 22.09.2006 ; 06.12.2008 ; 04.08.2014 ; 21.02.2015
