Forum
Schutzdioden trotz Schutzdioden.... (Elektronik)
» » Wenn überhaupt, kommen Schutzdioden direkt an den Digitaleingang, und
» zwar
» » einmal nach GND und einmal nach VCC. Viele Digitaleingänge haben
» » entsprechende Dioden schon integriert.
»
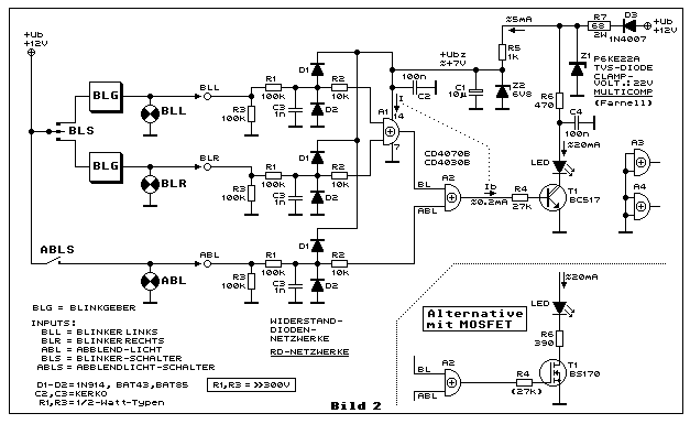
» Ich habe in Projekten oft zusätzlich noch Schutzdioden in Deinem Sinne
» eingesetzt, um besonders sicher zu sein, dass, wenn CMOS im Einsatz, kein
» Latchup-Effekt passieren kann. Beispiele in diesem Bild:
» 
»
» Quelle dazu ist dieser Elektronik-Minikurs:
» . . . . . "EXOR-Logik mit IC oder Transistoren (BJT) - Überwachung
» Motorrad-Lampen"
» . . . . . . . http://www.elektronik-kompendium.de/public/schaerer/exor.htm
Danke für die Links! Wie gesagt werde ich es mit den 1N4007 versuchen.
Gesamter Thread:
Schutz eines Arduino vor 24 V (230 V) - Horst2000
, 13.09.2018, 08:14
Schutz eines Arduino vor 24 V (230 V) - Offroad GTI
, 13.09.2018, 09:36
Schutz eines Arduino vor 24 V (230 V) - Horst2000
, 13.09.2018, 09:58
Schutz eines Arduino vor 24 V (230 V) - Offroad GTI
, 13.09.2018, 10:39
Schutz eines Arduino vor 24 V (230 V) - Horst2000
, 13.09.2018, 12:22
Schutz eines Arduino vor 24 V (230 V) - xy
, 13.09.2018, 12:40
Schutz eines Arduino vor 24 V (230 V) - Offroad GTI
, 13.09.2018, 12:45
Schutz eines Arduino vor 24 V (230 V) - Horst2000
, 13.09.2018, 14:01
Schutz eines Arduino vor 24 V (230 V) - Offroad GTI
, 14.09.2018, 18:18
Schutz eines Arduino vor 24 V (230 V) - Horst2000
, 15.09.2018, 16:15
Schutz eines Arduino vor 24 V (230 V) - Offroad GTI
, 18.09.2018, 11:30
Schutz eines Arduino vor 24 V (230 V) - Horst2000
, 19.09.2018, 11:14
Schutzdioden trotz Schutzdioden.... - schaerer
, 13.09.2018, 10:59
Schutzdioden trotz Schutzdioden.... - Horst2000
, 13.09.2018, 14:05
